4月27日,上海市场监管发文称,国誉商业(上海)有限公司自2023年4月27日至2023年10月26日召回多种学生用品,涉及橡皮擦、剪刀、图画本、笔袋等。
快来看看,你的孩子是否正在用这些不合格的产品。
国誉商业(上海)有限公司自2023年4月27日至2023年10月26日召回以下产品:
↓↓↓
2015年5月13日至2021年8月26日生产的KOKUYO牌橡皮擦,共2,588,781件。

附件:
向下滑动查看所有内容
2015年3月21日至2022年9月12日生产的KOKUYO牌剪刀,共603,385件。

附件:




向下滑动查看所有内容
2018年3月24日至2023年2月2日生产的KOKUYO牌图画本,共438,114件。

附件:






向下滑动查看所有内容
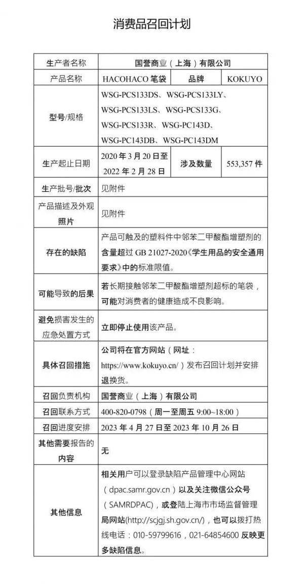
2020年3月20日至2022年2月28日生产的KOKUYO牌HACOHACO笔袋,共553,357件。

附件:



向下滑动查看所有内容
2021年10月30日至2022年11月11日生产的KOKUYO牌FUTATTU/NOViTA-R笔袋,共45,800件。

召回原因
1.KOKUYO牌橡皮擦有害物质邻苯二甲酸酯含量超标。若长期接触邻苯二甲酸酯增塑剂超标的橡皮擦,可能对消费者的健康造成不良影响。
2.KOKUYO牌剪刀边缘、尖端和标签项目不符合GB 21027-2020《学生用品的安全通用要求》中锐利边缘和警示说明的要求。消费者在使用时存在划伤的安全隐患。
3.KOKUYO牌图画本的亮度(白度)超标。长期使用易产生眼部疲劳,对消费者视力健康造成不利影响。
4.KOKUYO牌HACOHACO笔袋产品可触及的塑料件中邻苯二甲酸酯增塑剂的含量超过GB 21027-2020《学生用品的安全通用要求》中的标准限值。若长期接触邻苯二甲酸酯增塑剂超标的笔袋,可能对消费者的健康造成不良影响。
5. KOKUYO牌FUTATTU/NOViTA-R笔袋产品游离甲醛含量超过GB 21027-2020《学生用品的安全通用要求》中的标准限值。若长期接触甲醛超标的笔袋,可能对消费者的健康造成不良影响。
召回措施
立即停止使用该产品。国誉商业(上海)有限公司将在官方网站(网址:https://www.kokuyo.cn/)发布召回计划并安排退换货。
召回联系方式
国誉商业(上海)有限公司 400-820-0798(周一至周五9:00~18:00)
小编提醒广大家长、儿童选购和使用学生用品时要注意以下事项。
标准规定
针对学生用品,目前现行有效的强制性国家标准为GB 21027-2020《学生用品的安全通用要求》(2022年2月1日起实施),标准中增加了可触及塑料件中邻苯二甲酸酯增塑剂限量等大家比较关注的指标要求。


选购提示
1.选择信誉良好、证照齐全的正规实体店或电商平台购买,购买时关注产品是否标注产品名称、生产厂厂名、厂址、执行标准等信息,不购买“三无”产品。购买后索取发票或其他购物凭证。
2.选购适合学生年龄范围的产品,不建议为14周岁以下(含14周岁)学生购买未标注GB 21027-2020的学生用品。购买时关注产品标识上关于功能性锐利边缘、锐利尖端、小零件、慎防误食等警示说明。

3.选购本册时,避免选购颜色过于洁白的本册。
4.选购书写笔时,避免选购笔帽过小、无通气孔的产品。笔帽需留有满足一定空气流量要求的通气孔,避免误吞或被吸入造成窒息危险。
5.选购液体胶、固体胶、彩泥、修正液、修正带等产品时,应避免选购具有刺激性气味或有浓烈异香的产品。
6.购买前检查产品边缘、边角,避免选购有非功能性锐利边缘、锐利尖端的学生用品。学生使用的剪刀、刀片应为圆弧尖端,因功能性必不可少的锐利边缘、锐利尖端产品,则应注有警示说明,其他文具不应有锐利的毛边、溢边、毛刺或斜薄边。
7.建议谨慎选择PVC等软塑材质的笔袋、包书皮等产品。
转自 | 首都教育
点击右上角
微信好友
朋友圈

点击浏览器下方“
”分享微信好友Safari浏览器请点击“
”按钮

点击右上角
QQ

点击浏览器下方“
”分享QQ好友Safari浏览器请点击“
”按钮
