“澳车北上”实施至今已逾1年
近日,澳门特区政府交通事务局
特别提醒“澳车北上”驾驶人
倘若出现违规情况
“澳车北上”的资格可被注销

根据内地资料显示,截至今年3月中旬,共有15辆澳门机动车已超过每次入境内地后连续停留不得超过30天的规定。今年2月期间,更有近10辆“澳车北上”的车辆驶出广东。
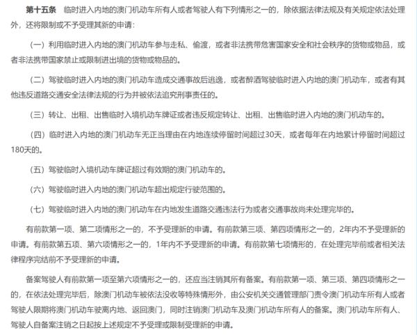
交通事务局呼吁持“澳车北上”资格的车主及驾驶人须严格遵守《广东省关于澳门机动车经港珠澳大桥珠海公路口岸入出内地的管理办法》。其中,根据《管理办法》的第十五条,在临时入境机动车牌证有效期内,车辆每次进入内地后在内地连续停留不得超过30天,每年在内地累计停留不得超过180天。如果出现临时入境内地超过停留天数限制且没有正当理由,又或超出行驶范围等情况,“澳车北上”的资格可被注销,其后续的申请将会受到限制。

目前,“澳车北上”系统会以短信和电子邮件通知临近停留期限的车主,并设有车辆停留天数(内地)查询功能,申请人可在“澳车北上”网页版和App进行查询,更好地掌握车辆的停留天数资讯。

综合:澳门特区政府新闻局、澳门日报、广东省人民政府、珠海交通
点击右上角
微信好友
朋友圈

点击浏览器下方“
”分享微信好友Safari浏览器请点击“
”按钮

点击右上角
QQ

点击浏览器下方“
”分享QQ好友Safari浏览器请点击“
”按钮
