4月9日,北京市足球运动协会(以下简称“北京足协”)开出4张罚单,处罚2026年第五届中国青少年足球联赛(以下简称“中青赛”)北京赛区男子U10组出现的消极比赛行为。

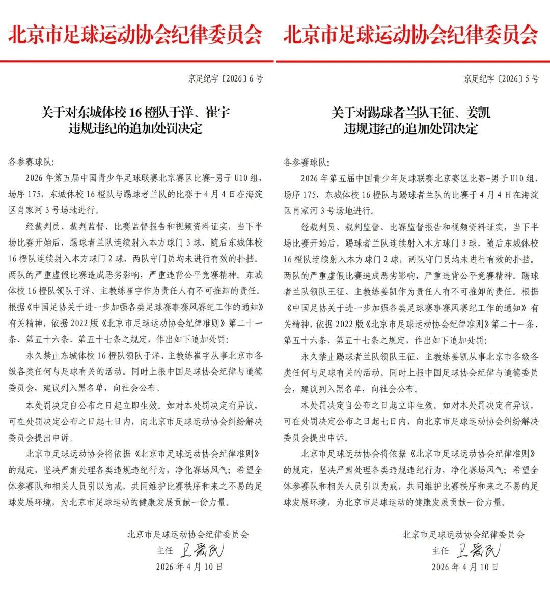
4月10日,北京足协发布追加处罚——
北京足协公告表示,4月4日在北京市举行的中青赛北京赛区男子U10组东城体校16橙队与踢球者兰队的比赛中,下半场比赛开始后,踢球者兰队连续射入本方球门3球,东城体校16橙队连续射入本方球门2球,两队守门员均未进行有效的扑挡。
北京足协表示,两队的消极比赛造成恶劣影响,严重违背公平竞赛精神。
4月9日,北京足协对东城体校16橙队领队于洋和主教练崔宇、踢球者兰队领队王征和主教练姜凯作出通报批评、禁赛一年的处罚,同时上报中国足球协会纪律与道德委员会,建议列入黑名单,向社会公布。
4月10日,北京足协的处罚“升级”,认为两队此举为“严重虚假比赛”,追加决定永久禁止东城体校16橙队领队于洋和主教练崔宇、踢球者兰队领队王征和主教练姜凯从事北京相关足球活动。

北京足协表示,根据相关规定,坚决严肃处理各类违规违纪行为,净化赛程风气。同时“希望全体参赛队和相关人员引以为戒,共同维护比赛秩序和来之不易的足球发展环境”。
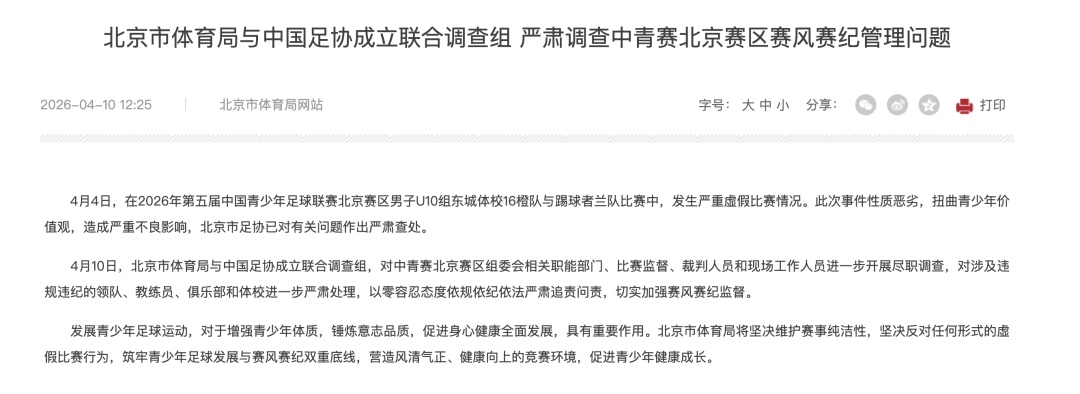
10日上午,中国足协也发布官方通报,称“在青少年比赛中发生此次事件,性质恶劣,造成严重不良影响。中国足协将联合有关方面就此次事件中涉及赛风赛纪管理问题作深入调查。”
中青报·中青网记者注意到,4月10日,北京市体育局与中国足协成立联合调查组,调查中青赛北京赛区赛风赛纪管理问题。
北京市体育局表示:“发展青少年足球运动,对于增强青少年体质,锤炼意志品质,促进身心健康全面发展,具有重要作用。北京市体育局将坚决维护赛事纯洁性,坚决反对任何形式的虚假比赛行为,筑牢青少年足球发展与赛风赛纪双重底线,营造风清气正、健康向上的竞赛环境,促进青少年健康成长。”

据了解,有小红书用户发布了本场比赛的部分现场录像。
视频显示,在下半场对手打进两个乌龙进球之后,该教练找到裁判和比赛监督理论,裁判和比赛监督表示先完赛,后根据证据赛后反馈。东城体校16橙队教练不满反问,“那我们也可以这么做是吧?”随后东城体校16橙队打入两粒乌龙球。
(记者:李梓昂、整理:陈垠杉)部分综合:体坛周报
点击右上角
微信好友
朋友圈

点击浏览器下方“
”分享微信好友Safari浏览器请点击“
”按钮

点击右上角
QQ

点击浏览器下方“
”分享QQ好友Safari浏览器请点击“
”按钮
