3月24日,西安市秦岭生态环境保护管理局发布情况通报。
2026年3月22日,在长安区子午峪发生一起因游客乱扔垃圾并与志愿者发生口角的事件,相关视频在网络传播,引发网民广泛关注。我局会同长安区秦保局、公安长安分局、长安区城管局迅速开展核查处置。现将有关情况通报如下:
一、事情经过
3月22日下午14时许,某公益组织志愿者韩某在参加子午峪“清山活动”志愿服务活动中,发现游客张某某将喝完的饮料瓶子随手扔到地上,韩某上前劝阻时,与张某某同行的焦某某态度蛮横,言语嚣张,并推搡韩某。韩某将此过程拍摄成视频并在网络上发布,引发网友关注。
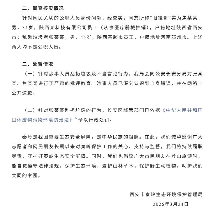
二、调查核实情况
针对网民关切的公职人员身份问题,经查实,网友所称“眼镜哥”实为焦某某,男,34岁,陕西某科技有限公司员工(从事医疗器械推销),户籍地址陕西省西安市;乱丢垃圾者张某某,男,45岁,陕西某超市员工,户籍地址河南邓州市。上述两人均不是公职人员。
三、处置情况
(一)针对涉事人员乱扔垃圾及不当言论行为,我局会同公安长安分局对张某某、焦某某进行了严肃的批评教育。涉事人员已深刻认识到自身错误,并在网络上公开道歉。
(二)针对张某某乱扔垃圾的行为,长安区城管部门已依据《中华人民共和国固体废物污染环境防治法》予以行政处罚。
秦岭是我国重要生态安全屏障,是中华民族的祖脉。在此,我们诚挚感谢广大志愿者和网民朋友长期以来对秦岭保护工作的关心、支持与监督,我们将持续履职尽责,守护好秦岭生态安全屏障。同时,我们也倡议广大市民朋友在登山旅游时,能自觉遵守法律法规,保护生态环境,爱护山林草木,保护野生动植物,呵护我们共同的家园。


转自:西安市秦岭生态环境保护管理局
点击右上角
微信好友
朋友圈

点击浏览器下方“
”分享微信好友Safari浏览器请点击“
”按钮

点击右上角
QQ

点击浏览器下方“
”分享QQ好友Safari浏览器请点击“
”按钮
