3月12日晚6时许,上海地铁7号线行驶至后滩站时,一乘客背包内的充电宝突发自燃,冒出浓烟。
据乘客雷先生回忆,当时正值晚高峰,车厢内人多拥挤,突然就有人往另外的车厢跑,他看见一位乘客的背包中冒出浓烟,众人慌乱躲避,有人试图找灭火器未果。

所幸火势不大,列车抵达美兰湖站后乘客迅速撤离,男子自行将火扑灭。

记者致电上海地铁客服,地铁客服提醒,车厢座位下方配有灭火器,遇险情还可使用紧急对讲装置联系司机。

上海地铁每节车厢内都有灭火器,一般在车厢座椅下方;或者列车车门一侧。车厢内都贴有灭火器导向标志,指引乘客快速找到灭火器。在没有发生火情的情况下请不要擅动消防设施。

今年年初,上海地铁15号线上海西站站台,也出现过乘客携带充电宝自燃的情况。

充电宝认准这个码2026年3月起,无码禁售
地铁车厢、宿舍内、高铁上充电宝屡屡爆燃,让每个随身携带充电宝的人都心有余悸。
根据国家规定,正规上市的充电宝必须取得3C强制认证。
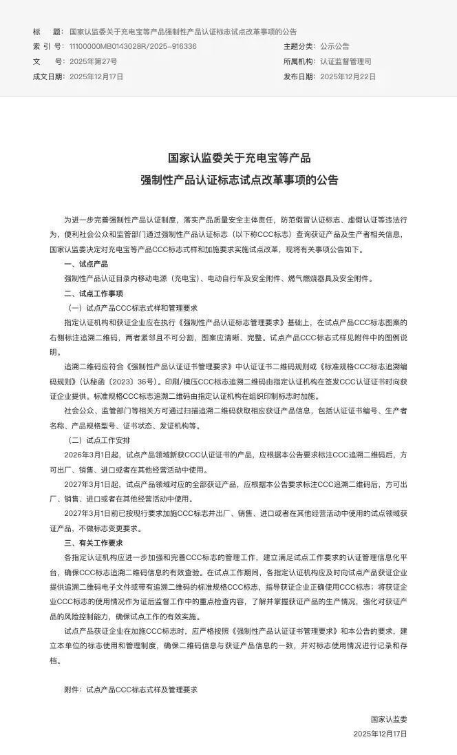
为进一步完善强制性产品认证制度,落实产品质量安全主体责任,防范假冒认证标志、虚假认证等违法行为,便利社会公众和监管部门通过强制性产品认证标志查询获证产品及生产者相关信息,国家认监委决定对充电宝等产品CCC标志式样和加施要求实施试点改革。

改革核心在于在原有CCC标志基础上增设追溯二维码,实现产品信息可查可溯。2026年3月1日起,对新获证产品生效;2027年3月1日起,所有新出厂的产品必须全部完成赋码。
这个二维码并非普通二维码,它是由认证机构在签发 3C 认证证书时向企业提供的专属标识。
简单来说,就是「一产品一码,一码一证书」。
这将彻底杜绝以前市场上出现的「一张 3C 贴纸贴遍所有产品」的乱象。

与过去的 3C 认证相比,这项改革至少有三大进步。
首先是信息透明化,过去消费者基本无法验证充电宝的 3C 认证真伪,现在扫码即可核实。
其次是责任可追溯,一旦产品出现问题,可以迅速锁定生产企业和认证信息。
再者有了这张二维码,那些小作坊生产的「贴牌」充电宝将无处遁形。
2025年6月以来,航空旅客携带的充电宝等锂电池产品在航班飞行过程中起火冒烟事件连续发生,部分品牌充电宝安全问题不断。中国民航局发布紧急通知,自6月28日起禁止旅客携带没有3C标识、3C标识不清晰、被召回型号或批次的充电宝乘坐境内航班。根据国家市场监督管理总局抽检数据,2020年至2023年,网售充电宝不合格率从19.8%飙升至44.4%,逐年攀升。直到2024年,不合格率才出现下降。
为确保改革平稳有序推进,国家认监委设定了改革试点工作将分步实施。
2026年3月1日起:试点产品领域内,新获得CCC认证证书的产品,必须在标志上加注追溯二维码后,方可出厂、销售或进口。这意味着从这天起,新获得3C认证的充电宝、电动车产品如果没有这个“数字身份证”就不能合法销售。
2027年3月1日起:试点产品领域内,所有已获证的产品(包括此前已获证的产品),都必须加施带二维码的新版标志,才能继续在市场销售。而2027年3月1日前已按现行要求加施CCC标志并出厂、销售、进口或者在其他经营活动中使用的试点领域获证产品,不做标志变更要求。
充电宝安全新标准曝光,3C认证全面失效,部分内容引发网友担心:刚买的3C充电宝,是不是要闲置浪费了?还能携带登机吗?
已获3C认证充电宝不受新标准影响
已获3C认证产品仍可携带登机
除了3C认证
充电宝登机还有这些要求
根据《关于民航旅客携带充电宝乘机规定的公告》——
充电宝必须是旅客个人自用携带。
充电宝只能在手提行李中携带或随身携带,严禁在托运行李中携带。
充电宝额定能量不超过100Wh,无需航空公司批准;额定能量超过100Wh但不超过160Wh,经航空公司批准后方可携带,但每名旅客不得携带超过两个充电宝。
严禁携带额定能量超过160Wh的充电宝;严禁携带未标明额定能量同时也未能通过标注的其他参数计算得出额定能量的充电宝。
不得在飞行过程中使用充电宝给电子设备充电。对于有启动开关的充电宝,在飞行过程中应始终关闭充电宝。
为预防充电宝爆炸、起火
我们一定要从正规渠道
购买符合国家3C认证的合格产品
综合 | 新闻晨报 陆靖珺综合荔枝新闻、国家应急科普宣传
点击右上角
微信好友
朋友圈

点击浏览器下方“
”分享微信好友Safari浏览器请点击“
”按钮

点击右上角
QQ

点击浏览器下方“
”分享QQ好友Safari浏览器请点击“
”按钮
