超实用!12306购票干货来了

2026-03-06 13:48来源: 人民网

调查问题加载中,请稍候。
若长时间无响应,请刷新本页面

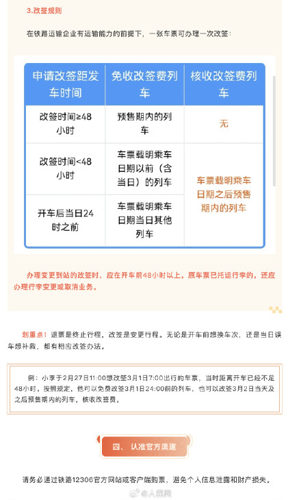
怎样提高火车票购票成功率?请查收这份铁路12306购票的实用干货,出行规划更从容!(中国铁路)

超实用!12306购票干货来了

超实用!12306购票干货来了

超实用!12306购票干货来了

超实用!12306购票干货来了

超实用!12306购票干货来了

超实用!12306购票干货来了

[责任编辑: ]
阅读剩余全文(
为你推荐
5月18日,在湖北省荆州市沙市区王板桥社区,救援人员转移受灾群众。目前,荆州已在中心城区采取停工、停产、停业、停运、停课“五停”措施,并迅速开展抢险救灾工作。目前,荆州已在中心城区采取停工、停产、停业、停运、停课“五停”措施,并迅速开展抢险救灾工作。
19
5月18日,在浙江省湖州市德清县的杭德市域铁路跨东苕溪斜拉桥段铺轨施工现场,中铁十一局工人对正线最后一节轨排进行扣件紧固作业。5月18日,随着由中铁十一局参建的杭州至德清市域铁路Ⅱ标段最后一节轨排连接成功,杭德市域铁路全线轨道贯通,为线路按期开通运营奠定坚实基础。
19
十二届自贡国际恐龙灯会——自贡彩灯交易大会日前在四川自贡举行。5月14日拍摄的四川自贡中华彩灯大世界一景。新华社发  贴合大众年轻化、潮流化的消费偏好,自贡彩灯企业跳出传统灯会的单一模式,持续跨界创新,让古老彩灯适配多元夜游新场景。
19
2026年国际博物馆日即将到来,各地迎来博物馆参观游览热潮。2026年国际博物馆日即将到来,各地迎来博物馆参观游览热潮。2026年国际博物馆日即将到来,各地迎来博物馆参观游览热潮。
18
5月17日22时42分,在海南商业航天发射场,长征八号运载火箭将千帆星座第9批组网卫星顺利送入预定轨道,所有卫星状态正常,发射任务获得圆满成功。
18
贵州省安顺市西秀区七眼桥镇章庄村吴家屯的村民排练地戏前在一起交流(5月13日摄)。安顺地戏是流行于贵州安顺市的一种民间戏剧,以表演古朴粗犷著称,被誉为“中国戏剧活化石”。
18
自5月10日起,北京地铁在6号线、17号线、昌平线、S1线等4条线路的11座车站开展“轨道+骑行”试点服务。自5月10日起,北京地铁在6号线、17号线、昌平线、S1线等4条线路的11座车站开展“轨道+骑行”试点服务。
17
5月12日,龙门石窟研究院石窟保护研究与遗产监测团队成员芮子航(左)与李培君在龙门石窟研究院文物科技保护中心修复文物。
17
位于中沙群岛东南部的黄岩岛拥有结构复杂的珊瑚礁生态系统。2025年9月,我国设立黄岩岛国家级自然保护区,中国海警在黄岩岛海域开展常态化巡航执法,进一步提升黄岩岛珊瑚礁生态系统的多样性、稳定性和持续性,守护这片珍贵的生态家园。
17
5月15日,在合湛高铁广西段南康东干渠特大桥箱梁架设现场,运梁车向工地运送箱梁(无人机照片)。5月15日,在合浦至湛江高速铁路广西段南康东干渠特大桥箱梁架设现场,全线首榀箱梁架设成功,标志着项目建设进入新阶段。
16
载入更多资讯
返回
返回

点击右上角微信好友

朋友圈

点击浏览器下方“”分享微信好友Safari浏览器请点击“”按钮

点击右上角QQ

点击浏览器下方“”分享QQ好友Safari浏览器请点击“”按钮