10月1日,ATP1000上海网球大师赛赛场上,一名女球迷因多次尖叫干扰比赛,被安保人员抬出场。
10月1日,上海警方发布通报:2025年10月1日16时许,谢某某(女,46岁)酒后在旗忠网球中心观赛期间持续大声喧哗,严重扰乱赛场秩序,导致比赛一度暂停。现场民警在反复劝阻无效后,依法将其带离现场。目前,警方对谢某某依法予以行政处罚。

↓此前报道↓
9月24日
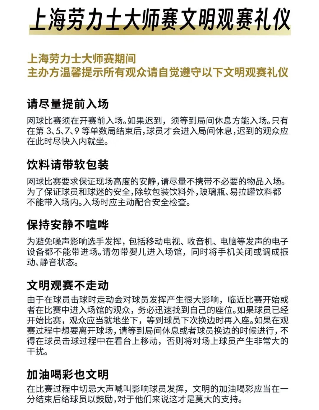
“上海劳力士大师赛”官微曾发布观赛礼仪

综合:@警民直通车-闵行、极目新闻
点击右上角
微信好友
朋友圈

点击浏览器下方“
”分享微信好友Safari浏览器请点击“
”按钮

点击右上角
QQ

点击浏览器下方“
”分享QQ好友Safari浏览器请点击“
”按钮
