南京气象发布重要天气报告
受台风“竹节草”影响
30日—31日我市有较明显风雨天气


30日白天小雨到中雨
30日夜里-31日
中雨到大雨、部分地区暴雨
29日-31日累计雨量:
50~80毫米、局部80~120毫米
最大小时雨量:30~50毫米
8月1日-2日全市仍有降雨
部分地区雨量中雨到大雨
30日-31日风力逐渐增大到
陆上6~8级,水面7~9级
8月1日起风力逐渐减弱
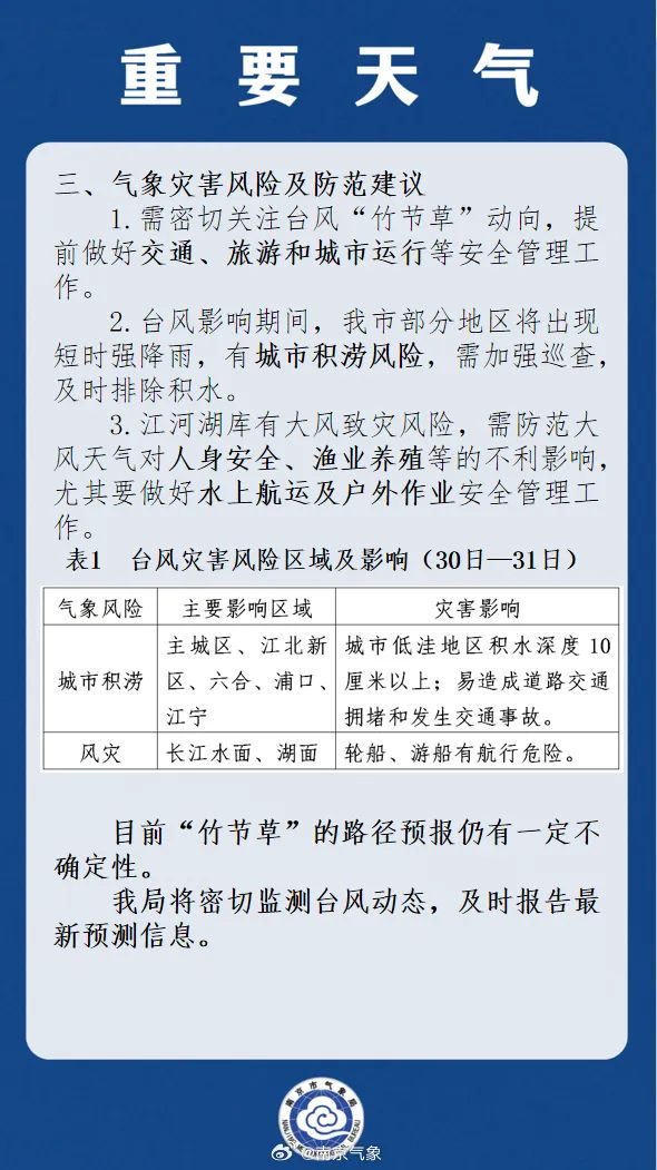
台风影响期间
我市部分地区将出现短时强降雨
有城市积涝风险
“竹节草”最新动态

目前强度为热带风暴级,强度将有所增强。
将于30日白天在浙江三门到江苏启东一带沿海登陆,登陆时强度为热带风暴级或强热带风暴级。也有可能沿华东近海北上。
目前海上两个台风,竹节草和罗莎。因为距离远、超1800公里,两者没有产生互旋;但东北一带的冷涡会使副热带高压减弱东退,从而影响竹节草的移动路径。
强度不算强,但登陆后走得慢,持续影时间长,不容小觑。
重点影响:上海、江苏东南部、浙江东北部等地部分地区有大暴雨,局地特大暴雨(250-300毫米);江苏可能连续三天出现大暴雨
上一个登陆上海的台风还是去年的贝碧嘉,无论竹节草最后在哪登陆,江浙沪等地风雨影响时间长、累计雨量大,公众请注意防御!
气温方面
受降水影响
气温将有所下降
预计31日
最高气温下降至26℃到27℃

请您注意防范
综合:中国天气网;南京气象
点击右上角
微信好友
朋友圈

点击浏览器下方“
”分享微信好友Safari浏览器请点击“
”按钮

点击右上角
QQ

点击浏览器下方“
”分享QQ好友Safari浏览器请点击“
”按钮
