2025天津中考
将于6月21日至23日举行
目前,本市滨海新区、西青区
发布通告
中考期间
考点周边道路将实行交通管制
请考生及送考家长提前了解限行路段
确保考生顺利赴考
请广大市民注意调整出行时间和路段
为考生营造安静、有序的考试环境

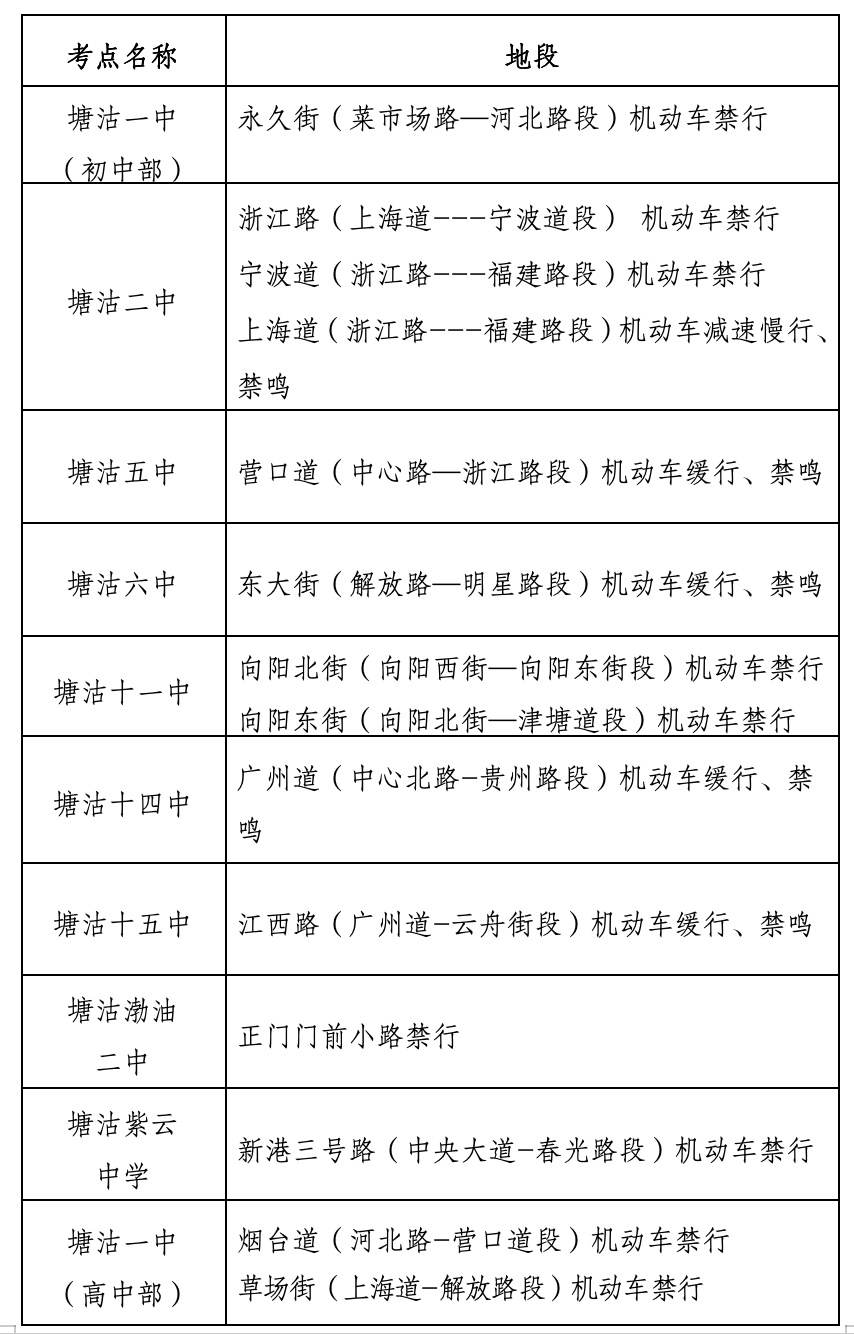
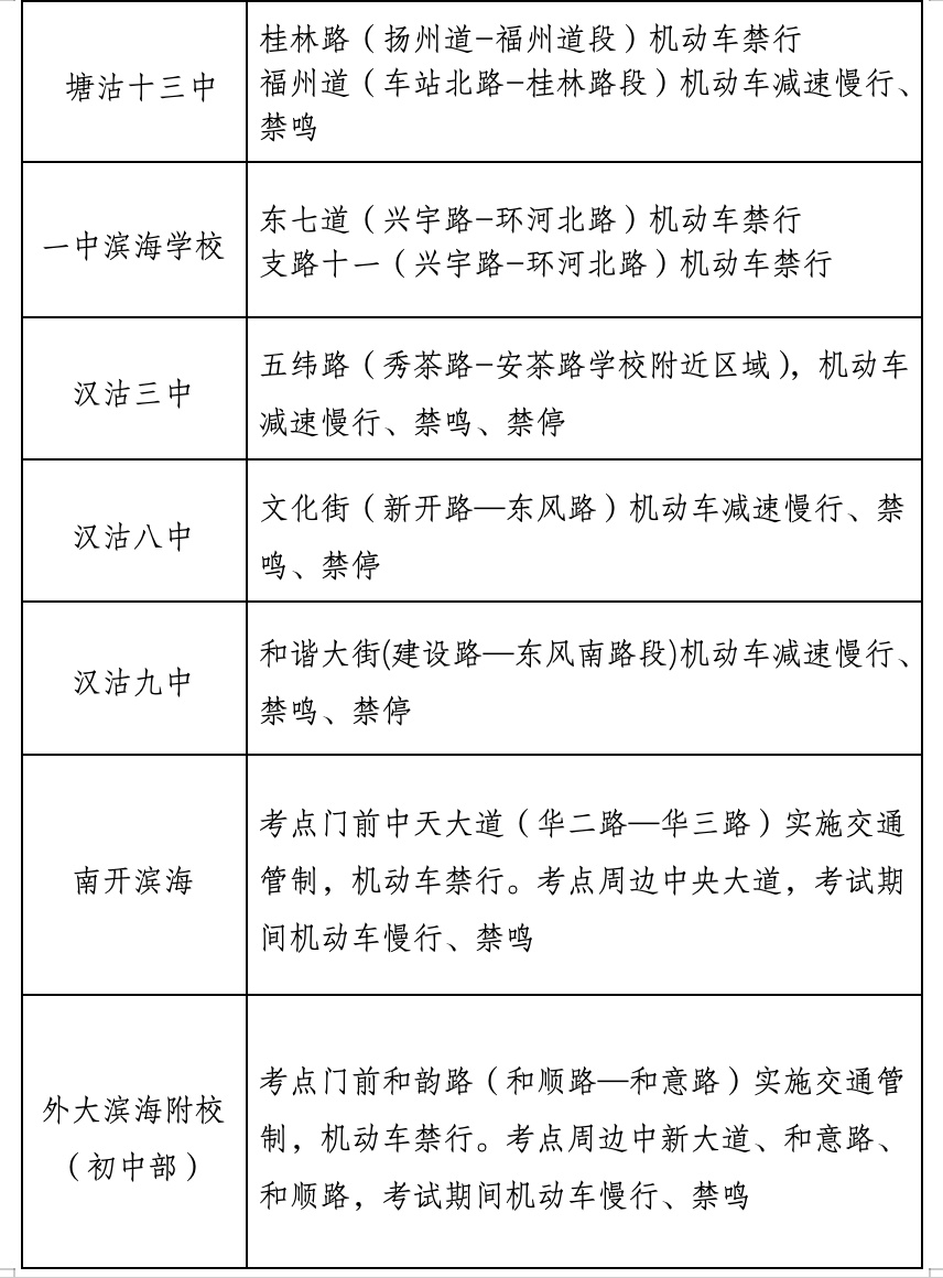
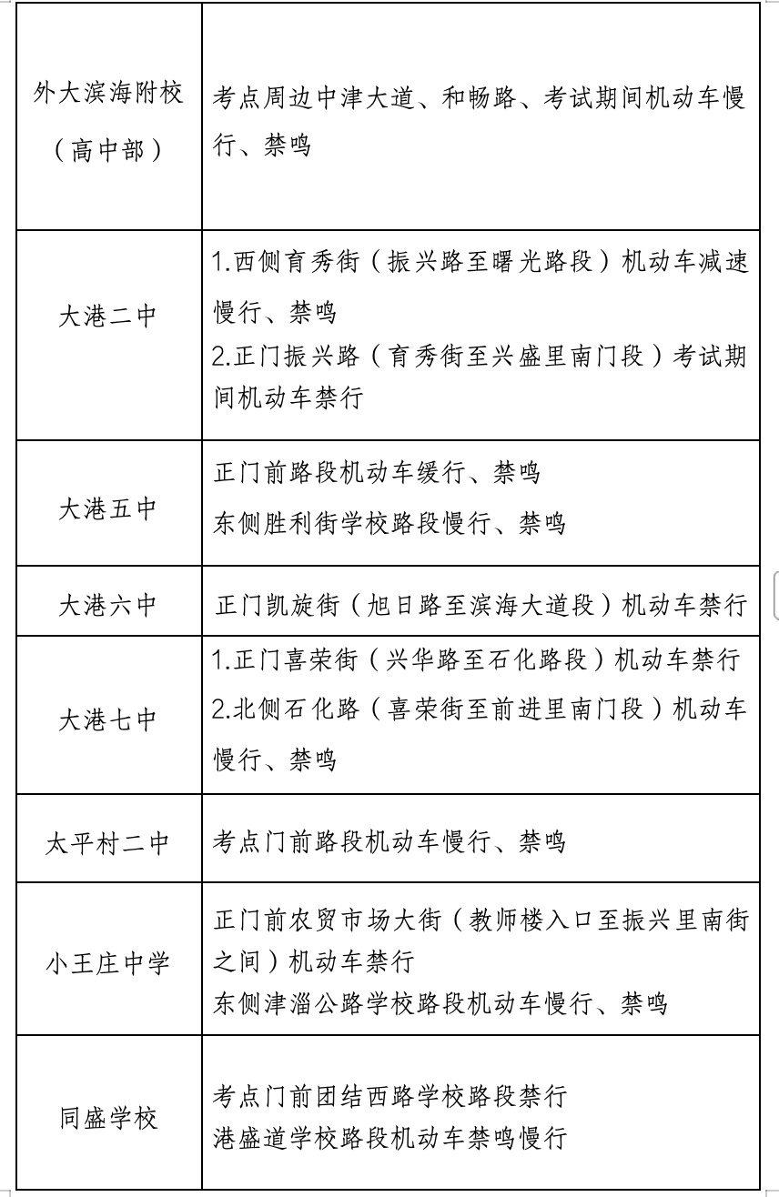
滨海新区
开考前1.5小时至考试结束,考点周边禁行路段与管制措施:




西青区
一、6月20日18:00至6月23日17:00,以下路段采取临时交通管制,禁止车辆、人员进入:
1.崇文道(西至柳口路,东至柳霞路)
2.党校路(北至润杨道,南至崇文道)
3.杨柳青三中门前道路(东至文昌道,西至青沙公路)
4.知景道(北至社会山南苑小区门口,南至张家窝中学门前)
5.精武中学南门辅道(乾华道)
二、6月21日、22日、23日7:00至16:30,以下路段采取临时交通管制,禁止车辆、人员进入:
江湾路(南至涵波道,北至富力小学门前)
综合 滨海发布 天津西青
点击右上角
微信好友
朋友圈

点击浏览器下方“
”分享微信好友Safari浏览器请点击“
”按钮

点击右上角
QQ

点击浏览器下方“
”分享QQ好友Safari浏览器请点击“
”按钮
