有媒体报道称,近日,山西怀仁市一高中生因在23点后上厕所,被学校记严重警告处分,并自费打印“自我认识”1000份分发。此事引发网民关注。

涉事学生重大违纪教育反馈单
据封面新闻报道,今天,该校一名年级主任告诉记者,事件情况属实。学校每天22点20分下晚自习,22点45分熄灯,熄灯后至23点40分期间,按规定,除特殊情况外,学生不许上厕所、随意走动,这项规定是为了给学生营造安静的入睡环境。特殊情况包括肚子疼、身体不适等,但需要提前或上完厕所后告知老师,这名学生上完厕所出来,可能没解释原因。
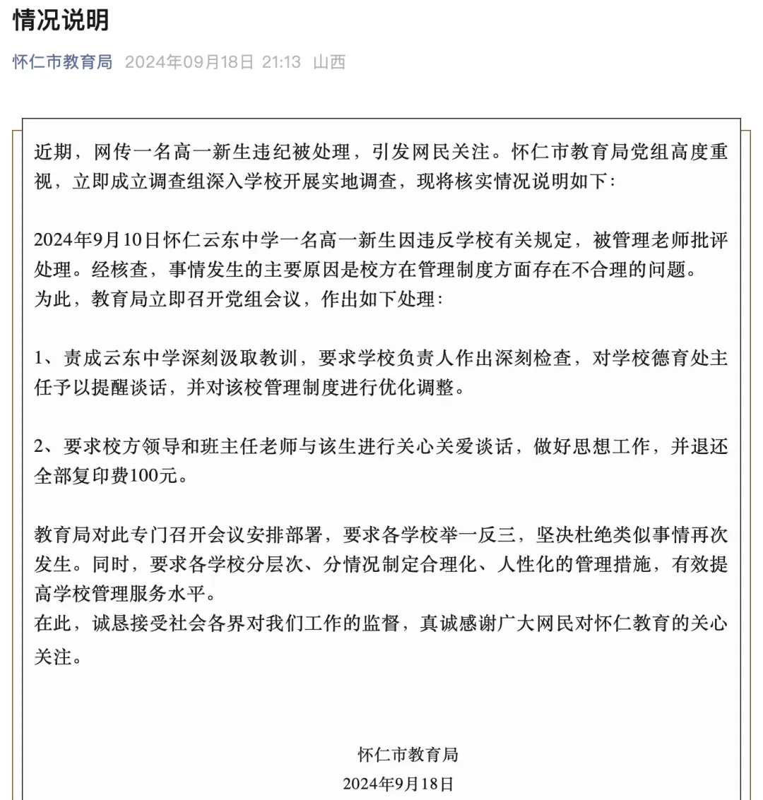
今天21时许,怀仁市教育局就此事发布情况通报。通报称,9月10日怀仁云东中学一名高一新生因违反学校有关规定,被管理老师批评处理。经核查,事情发生的主要原因是校方在管理制度方面存在不合理的问题。
怀仁市教育局责成云东中学深刻汲取教训,要求学校负责人作出深刻检查,对学校德育处主任予以提醒谈话,并对该校管理制度进行优化调整。同时,要求校方领导和班主任老师与该生进行关心关爱谈话,做好思想工作,并退还全部复印费100元。

公开资料显示,山西怀仁市云东中学是一所封闭式寄宿制的民办普通高中学校。学校曾获评“山西省文明卫生单位”等荣誉称号。

综合/怀仁市教育局、封面新闻、中国新闻周刊
点击右上角
微信好友
朋友圈

点击浏览器下方“
”分享微信好友Safari浏览器请点击“
”按钮

点击右上角
QQ

点击浏览器下方“
”分享QQ好友Safari浏览器请点击“
”按钮
