“爱情买卖”背后的“甜蜜”陷阱

2024-08-07 11:00来源: 央广网

调查问题加载中,请稍候。
若长时间无响应,请刷新本页面

  “1998年,独生女,在银行工作,年收入15万元,性格温柔,会做饭,消息秒回,‘蹲’一个性格好,有上进心,对待感情真诚,心细温柔的男生。”配上一张自拍照,像这样的交友帖在各个社交平台并不少见。但像这样看似完美的个人简介下,可能是婚介机构所布置的“甜蜜”陷阱。

  近日,有网友向央广网啄木鸟消费者投诉平台反映,他们在婚介机构花费巨资相亲,却遭遇种种套路,最终落得一场空。

  两万块买来的是“爱情”,还是骗局?

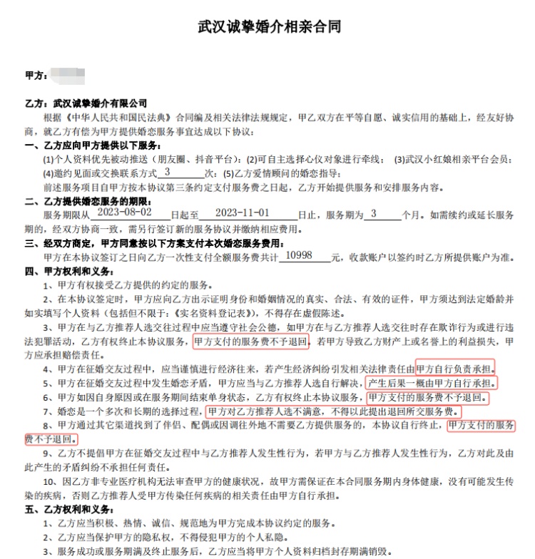
  今年38岁的李先生(化名)是一位离异男士,渴望重新找到真爱。2023年8月,李先生在社交平台看到了武汉诚挚婚介的直播。主播提到像李先生这样的男士在婚恋市场上很受欢迎,引导他到公司面谈,并强调公司拥有丰富的女性会员资源。

  在交纳了10998元的服务费后,该机构承诺为他安排3次相亲。但李先生很快发现事情并非如此简单。

“爱情买卖”背后的“甜蜜”陷阱

  李先生提供的合同(央广网发 受访者供图)

  合同签订几天后,该婚介为李先生推送了一位有相亲意向女士的微信。但在双方约定见面的前一天,该女士却以要回老家为由爽约了。而这一次没有“相见”的相亲却被告知已经消耗了一次机会。

  在李先生向记者出示的与该婚介机构工作人员的聊天记录截图中可以发现,他曾明确要求婚介机构安排的相亲对象,无抽烟喝酒打牌等嗜好。但谈起第二次安排的相亲对象,李先生却直呼“爱不起”。不仅这次安排的相亲对象有喝酒抽烟等习惯,而且相处的两个月时间里李先生就为对方花费了大约1万元。重金最后却没换来真情,由于不愿继续为对方买单,最终被拉黑。

“爱情买卖”背后的“甜蜜”陷阱

  李先生曾明确表示自己的择偶标准(央广网发 受访者供图)

  多次相亲不顺后,李先生意识到不对劲,遂向该婚介机构要求退款。该婚介机构以按合同条款已为他匹配相亲对象为由拒绝退款。出于对婚姻的渴望,李先生咬牙又“加码”了8998元。此后,该婚介机构按合同约定要再帮他匹配3位女士,但最终只给他安排了2位见面,此后再无任何推荐。

  先后花费近2万元,都不能匹配到合适的相亲对象,高昂服务费背后的收费依据是什么?记者以消费者名义致电该婚介机构,工作人员称,会根据个人需求定制不同服务,收费也不尽相同,具体项目需要线下面谈。

  8月5日,记者联系到了该婚介机构的法人及服务部负责人,针对李先生对匹配对象不满意的问题进行了询问。他们回应称,每次安排见面之前都得到了李先生的认可。对于李先生提出的退款要求,他们表示拒绝,只接受通过法律途径来解决此事。

  密室签单 “贷”不来的爱情

  武汉市民刘女士(化名)也有着类似的经历。2023年11月,她通过社交网站的相亲交友帖被“红娘”引导,抱着试一试的心态,她前往武汉唯爱婚介服务机构线下沟通。

  回忆起那一天的情景,她告诉记者:“当时不知道为啥,迷迷糊糊地给了钱。”

  “洽谈室是一个4平方米左右的小房间,没有窗户,里面仅有一张桌子和两把椅子,三四个人轮流和我沟通。”在长达3个小时的沟通后,刘女士与该机构签下了10001元的服务合同。

“爱情买卖”背后的“甜蜜”陷阱

  刘女士与婚介机构签订的服务合同(央广网发 受访者供图)

  “我现在还未工作,没有独立的经济来源,他们知道后,让我贷款来支付。”刘女士告诉记者,贷款还是在家人的帮助下才还清。

  长时间在密闭空间内对人的判断力是否有影响?记者联系到了武汉大学中南医院神经心理科主任徐志鹏,他说,从环境心理学的角度来说,自然光和通风良好的环境可以提高工作效率和心情,而缺乏这些条件则可能导致注意力下降和情绪问题。

  刘女士告诉记者,在交纳服务费后,该机构仅安排了一次相亲。而这次相亲,刘女士怀疑自己遇到了“婚托”。

  “他说他母亲改嫁,父亲去世了,现在是自己一个人在武汉上班。”当刘女士想求证时,该男子总是以各种借口回绝。

  更让刘女士起疑的是,在带该男子见父母时,他却表示要两年后才考虑结婚,并且不愿意在结婚时有其他人参与。随后该男子便不再联系刘女士。

  在频繁更换了多个对接的“红娘”后,刘女士与该机构失去了联系。

  消费者权益受损该如何维权

  记者梳理发现,李先生和刘女士的遭遇并非个案。在社交平台和12315投诉平台上,不少消费者指出,机构的“套路”主要为:线上引流到门店,线下“忽悠”签约,承诺与合同不符,退款要收高额违约金等等。

“爱情买卖”背后的“甜蜜”陷阱

  社交平台上关于婚介的投诉案例(网站截图)

“爱情买卖”背后的“甜蜜”陷阱

  12315投诉平台上关于婚介的投诉案例(网站截图)

  湖北千湖律师事务所律师李欢告诉记者,此类事件维权的难点首先在于很多人碍于面子或者不自信,心里难受又不确定相亲失败到底是对方的问题还是自己的问题,因为牵涉隐私就宁愿上当也不愿花费时间和精力去维权,更不想被人知晓这种相亲失败甚至被骗的经历,从而导致这种行业风气越来越差,婚介机构更加肆无忌惮。

  其次,维权的难点在于取证,对婚恋对象的要求要明确在合同中约定,如果对方有违约行为,比如安排的人数不够,安排的人跟合同约定冲突等,要及时保留违约照片、通话录音、聊天记录等相关证据。婚介服务提供者在合同中设置的退款条款应当合理、公平。如果合同中的退款条款对消费者不公平,或者存在排除或限制消费者权利、加重消费者责任的情况,根据《中华人民共和国民法典》的规定,这些格式条款可能被认定为无效。消费者可以要求婚介服务提供者按照公平原则进行退款。

  他建议,消费者在签订合同前应仔细阅读合同条款,必要时可以寻求法律专业人士的帮助,在对方违约甚至欺骗后,要勇敢地站出来,用法律武器来保护自己的合法权益。行业监管是一方面,更需要消费者自己主动站出来揭露真相。

  (记者 左洋)

[责任编辑: ]
阅读剩余全文(
为你推荐
10月15日,在南县南洲镇育才村,农机手驾驶收割机进行水稻收获作业(无人机照片)。南县是湖南省粮食主产区之一,近年来,当地大力发展稻虾产业,2025年南县虾稻米种植面积超60万亩,预计亩产稻谷600公斤。
15
10月14日,工人在位于河北省宁晋县境内的国网邢台北500千伏超高压变电站建设工地施工。目前,位于河北省宁晋县境内的国网邢台北500千伏超高压变电站建设正在按照节点要求稳步推进。
15
10月14日,建设者在衢丽铁路东西岩站站房候车厅钢网架上作业(无人机照片)。新华社记者 黄宗治 摄  10月14日,建设者在衢丽铁路东西岩站站房候车厅钢网架上进行焊接作业(无人机照片)。
15
西安城墙始建于隋唐、扩建于明代,是中国现存历史最悠久、保存最完整的古代城垣建筑。西安城墙始建于隋唐、扩建于明代,是中国现存历史最悠久、保存最完整的古代城垣建筑。西安城墙始建于隋唐、扩建于明代,是中国现存历史最悠久、保存最完整的古代城垣建筑。
14
10月13日,伴随嘹亮悠长的鸣笛声,一列满载家电产品、汽车配件等货物的中亚班列从中铁天津集装箱中心站出发,将经由霍尔果斯口岸出境,驶向哈萨克斯坦等地。10月13日,伴随嘹亮悠长的鸣笛声,一列满载家电产品、汽车配件等货物的中亚班列从中铁天津集装箱中心站出发,将经由霍尔果斯口岸出境,驶向哈萨克斯坦等地。
14
10月13日,第二届世界中国学大会“中国式现代化”主题参访活动在上海举行,中外嘉宾通过实地走访,深入感受上海在科技创新、文化传承、城市治理等方面的最新实践成果。
14
夜晚,新的世界第一高桥——贵州花江峡谷大桥呈现出不同光影美景,吸引游客前来观赏。
13
贵州省施秉县苗族绣娘龙禄颖,是非遗苗绣省级代表性传承人。她早年外出打工,后来返乡创办苗绣企业并免费给当地妇女开展刺绣技能培训,带动1200余名农村妇女就业增收。
13
近年来,甘肃省敦煌市持续推进沉浸式文旅体验项目建设,通过改造闲置建筑,以多种方式对敦煌文化遗产进行活化利用,打造了敦煌书局、敦煌印局、敦煌无界等一批以敦煌文化为主题,集文创消费、艺术展览、互动体验、社交休闲为一体的文化新地标,吸引了大批喜爱敦煌文化与艺术的游客前来打卡游览。
13
10月11日,中国海军第48批护航编队从山东青岛某军港解缆起航。新华社发(刘再耀 摄)  新华社青岛10月11日电(记者黎云)中国海军第48批护航编队11日上午从山东青岛某军港解缆起航,赴亚丁湾、索马里海域接替第47批护航编队执行护航任务。
12
载入更多资讯
返回
返回

点击右上角微信好友

朋友圈

点击浏览器下方“”分享微信好友Safari浏览器请点击“”按钮

点击右上角QQ

点击浏览器下方“”分享QQ好友Safari浏览器请点击“”按钮