近日,有消费者反映包装上明确标注着每包重15克的卫龙魔芋爽,带包装称重实际重量分别为12.6克和8.9克,均未能达到包装上所标明的重量。
卫龙15克装魔芋爽实际只有8.9克?
卫龙致歉
23日下午,卫龙官方在抖音发布致歉声明称,针对近日消费者反馈的15g魔芋爽存在克重不足的情况,表示诚挚的歉意。卫龙已经与相关消费者积极取得联系并依照相关规定妥善解决,同时在内部立即展开了产品生产、品质检测等自查工作。
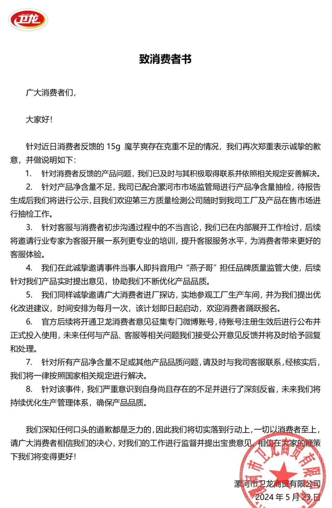
同日傍晚,卫龙官方微博@卫龙美味 发布《致消费者书》,再次道歉。卫龙方面表示,针对近日消费者反馈的15g魔芋爽存在克重不足的情况,再次致歉。针对产品净含量不足,卫龙已配合漯河市市场监管局进行产品净含量抽检,待报告生成后会进行公示。针对客服与消费者初步沟通过程中的不当言论,卫龙已在内部展开工作检讨。

23日下午,话题“卫龙15克装魔芋爽实际只有8.9克”“卫龙回应魔芋爽克重不足”纷纷冲上微博热搜,引起广泛关注。卫龙的魔芋爽产品是不少人喜欢的零食,对于卫龙的回应和道歉,不少网友并不“买账”,纷纷表示:“太过分了”,有人认为,克重差得太多了,“又贵又少”。还有网友上手称了一下家里的魔芋爽,发现克重无误,表示可能是个别厂家偷工减料。






卫龙美味2023年总收入48.72亿元同比增长5.2%
财报显示,卫龙美味2023年实现总收入48.72亿元,同比增长5.2%;净利润同比增长481.9%至8.8亿元,经调整净利润为9.7亿元,同比增长6.3%。业绩向好的同时,卫龙美味还进行了大手笔分红。根据财报,公司合计全年派息约7.76亿元,总派息比率近90%,较2022年进一步提升。
对于业绩增长,卫龙美味方面表示,总收入的增加,主要是由于O2O(线上到线下)、零食量贩店、内容电商等新兴渠道带来的收入增长,被线下传统渠道收入下降部分抵消。公司的净利润增加主要是由于毛利的增加。
具体来看,卫龙美味的收入主要来自“辣条”等调味面制品以及蔬菜制品的销售额。其中,调味面制品实现收入25.49亿元,在总收入中占比为52.3%;蔬菜制品实现收入21.18亿元,在总收入中占比为43.5%,同比增长25.1%。此外,豆制品与其他制品实现收入2.03亿元,与上年同期几乎持平。
据了解,2023年卫龙美味进一步挖掘并创新丰富产品矩阵,推出多款创新性的辣味休闲食品麻辣辣条“霸道熊猫”、魔芋素毛肚“小魔女”及辣脆片“脆火火”。“卫龙美味已经不是从前那个只靠辣条赚钱的企业了”,艾媒咨询策略分析师张毅表示。
你买零食会注意克重吗
综合卫龙微博、证券日报等
点击右上角
微信好友
朋友圈

点击浏览器下方“
”分享微信好友Safari浏览器请点击“
”按钮

点击右上角
QQ

点击浏览器下方“
”分享QQ好友Safari浏览器请点击“
”按钮
