今天(4日)
福建有暴雨和强对流天气
中央气象台5月4日10时
继续发布强对流天气蓝色预警
预计5月4日14时至5日14时
福建西部和东南部部分地区将有
小时雨量大于20毫米的
短时强降水天气

今天8时
省气象局启动暴雨Ⅳ级应急响应
省气象台发布“暴雨预警Ⅳ级”
和“强对流预警Ⅳ级”
今天南平(浦城、武夷山、光泽、
邵武、建阳、松溪)
三明(建宁、泰宁、将乐、
明溪、宁化、清流)
和龙岩(长汀、武平、连城、上杭)
有暴雨
局部大暴雨
其余地区局部有暴雨
24小时累计雨量50~80毫米
局部可达120毫米
最大小时雨量60毫米
雷雨时部分乡镇有短时强降水
8~11级大风或冰雹等强对流天气

4日08时~5日08时降水量预报
5日,全省阴有阵雨或雷阵雨
局部中到大雨
6日,全省多云到阴
局部有阵雨或雷阵雨
影响预估与建议
(1)暴雨灾害风险:今天建宁、宁化和长汀部分地区有中等以上等级暴雨灾害风险。建议相关部门加强地质灾害隐患点的巡查和排险,防范可能出现的山洪和城乡积涝、塌方、滑坡等次生灾害。
(2)强对流灾害风险:关注强对流天气对农业生产(烤烟采摘、茶叶采制等)和户外活动(工地施工、高空作业、景区旅游等)的不利影响。
(3)交通安全风险:今天宁光高速的南平(光泽、邵武)、宁上高速的南平(建阳、武夷山)、京台高速的南平(建阳、武夷山)、浦武高速的南平(邵武、武夷山)和三明(建宁、泰宁)、福银高速的南平(邵武)和三明(泰宁)的部分路段交通气象风险等级高,请注意防范。
今天是“五一”假期的第四天
在外游玩的朋友们
许多已经踏上返程归途
据研判,
5月4日至5日将迎来返程高峰,
日均流量将超过450万辆次,
福州、厦门地区入城车流将处于高位运行。

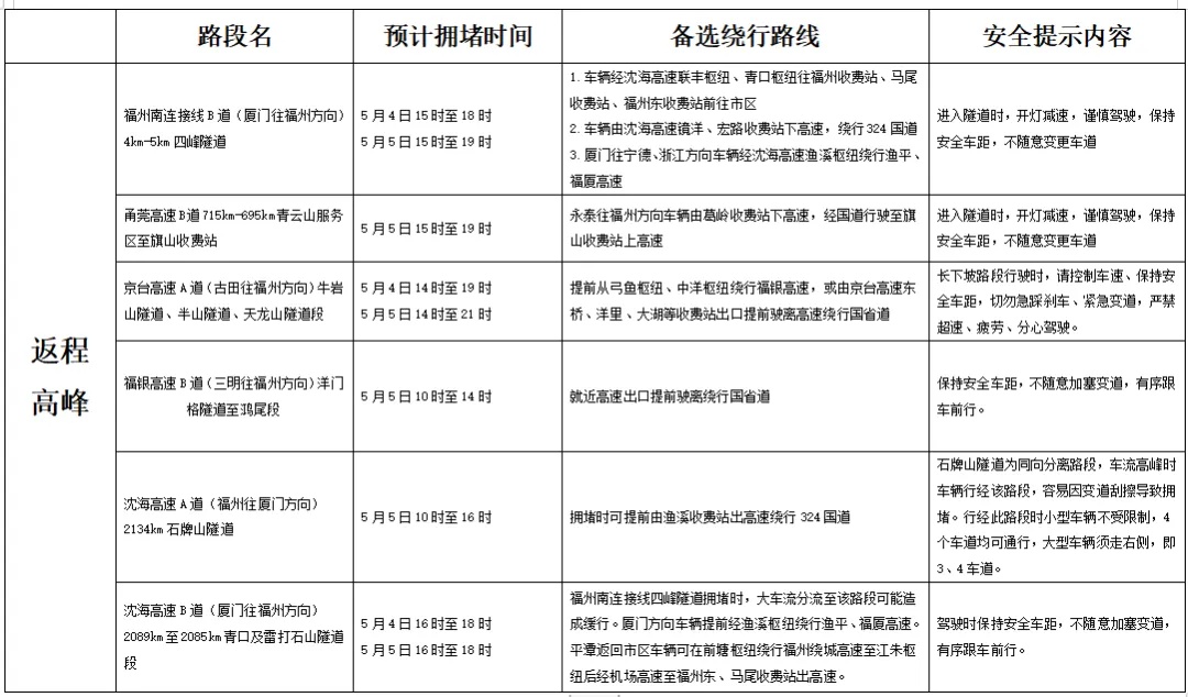
易拥堵路段(22处)

福州
进出城道路通行预警
拥堵时段集中在5月4日至5月5日,每日15-21时。汽车站、火车站周边道路拥堵时段集中在5月4日至5月5日,每日7-9时、19-22时。

福州辖区各高速公路车流量高峰集中在5月4日14时至19时,5月5日10时至21时。返程高峰时,入榕的祥谦收费站、福州南收费站可能出现拥堵。

厦门
假期后半程期间有小高峰
5月4日至5月5日,每日10时至19时将是游客出行高峰时段,热门景区和商圈周边道路将会有较大的客流和车流。特别是环岛路厦大白城至龙虎山路段和大学路演武路路口,地铁占道施工导致道路交通组织变更,车辆通行效率降低,容易引起车辆长时间缓行。

漳州
三个路段通行流量将持续高位运行
预计5月3日至5月5日
每日9时至17时
1.甬莞高速公山尾隧道路段
(平和往厦门方向)
2.沈海高速鼓志山隧道路段
(漳浦往厦门方向)
3.厦蓉高速天成山隧道路段
(漳州往厦门方向)
上述三个路段通行流量将持续高位运行
泉州
4处路段2个收费站3个服务区
1、G15沈海高速山头隧道至水头互通,G72泉南高速保福岭隧道至观音山隧道,G1523甬莞高速溪坂隧道至内瑶隧道,G2517沙厦高速清水岩互通至岩山隧道;
2、晋江、池店收费站;
3、朴里、戴云山、省新服务区。
三明
1个服务区
1、秀村服务区。

莆田
1个收费站1个服务区
1、湄洲岛收费站;
2、东进服务区。

龙岩
1个收费站1个服务区
1、永定土楼收费站;
2、古田服务区。
宁德
1处路段1个收费站
1.G3京台高速宁德段排头枢纽至淮溪隧道;
2.宁德南收费站。

在此提醒各位朋友
注意交通和行车安全
综合中央气象台、福建气象、福建高速交警微发布等
点击右上角
微信好友
朋友圈

点击浏览器下方“
”分享微信好友Safari浏览器请点击“
”按钮

点击右上角
QQ

点击浏览器下方“
”分享QQ好友Safari浏览器请点击“
”按钮
