五一假期快到了
又将迎来一波出游高峰
在酒店办理入住登记时
很多人都已习惯了“刷脸”
但这真有必要吗?

4月19日,记者注意到,近期在上海市旅馆业治安管理信息系统中相继有通知和提示发布,严禁对已出示本人有效身份证件的旅客进行“强制刷脸”核验,严禁发生不“刷脸”不能入住问题。
官网系统:严禁“强制刷脸”,
忘带身份证件刷脸须征得同意
在上海市旅馆业治安管理信息系统的系统公告栏可以看到,4月7日上海市公安局出入境管理局发布《关于发布旅客住宿有效身份证件和住宿登记问询流程的通知》。其中提到,上海市公安局治安总队、出入境管理局制作了《旅客住宿有效身份证件须知》《旅客住宿登记问询流程图》。

上海市旅馆业治安管理信息系统公告 网页截图

旅客住宿登记问询流程图,其中关于人脸信息采集分为同意与不同意。
流程图显示,对于无有效身份证件的到店大陆内地居民,可采用两种方式进行身份核验,“刷脸”须征得同意。如旅客同意采集人脸信息,则进入“未带身份证登记”模块进行办理;如旅客不同意采集人脸信息,则请旅客到派出所开具相关证明。

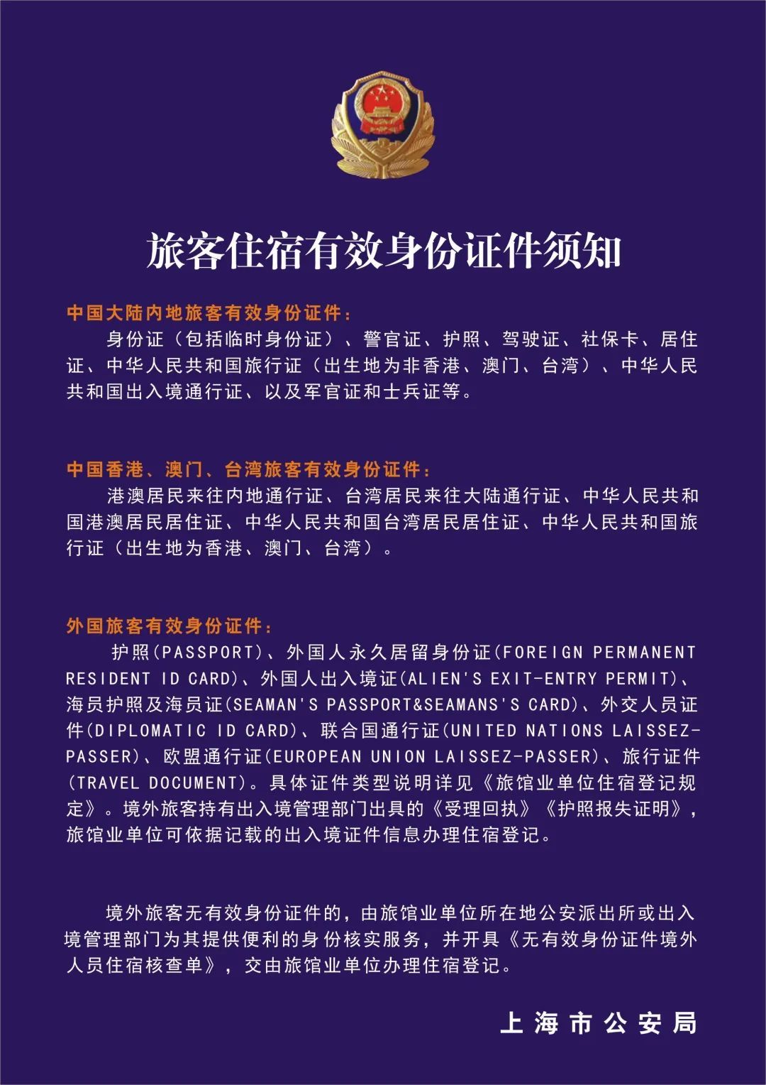
旅客住宿有效身份证件须知
而根据《旅客住宿有效身份证件须知》,上述“有效身份证件”对于中国大陆内地旅客来说包括身份证(包括临时身份证)、警官证、护照、驾驶证、社保卡、居住证、中华人民共和国旅行证(出生地为非香港、澳门、台湾)、中华人民共和国出入境通行证、以及军官证和士兵证等。
通知中还要求,应在酒店前台朝向旅客面放置《旅客住宿有效身份证件须知》,朝向前台从业人员面放置《旅客住宿登记问询流程图》。

上海市旅馆业治安管理信息系统内发布的温馨提示,其中严禁“强制刷脸” 网页截图
此外,4月12日,系统内再次发布一则温馨提示,其中明确表示:严禁对已出示本人有效身份证件的旅客进行“强制刷脸”核验;严禁发生不“刷脸”不能入住问题;对为忘带身份证件旅客提供便民核验服务的,应当明确征得旅客本人同意。
酒店前台:根据属地派出所要求,
不再强制要求刷脸
19日下午,记者致电上海各区十余家酒店,前台均表示目前没有“强制刷脸”要求。有的酒店称自去年起就不再“强制刷脸”,更多酒店则表示近期信息系统升级,且根据属地派出所的要求,已不再有“强制刷脸”要求。新要求执行的时间方面,有的表示从3月开始,也有前台表示是自本月起或已有两三周。
对于近期系统升级的说法,记者也在上海市旅馆业治安管理信息系统上看到一则发布于3月22日的《关于旅业系统升级的通知》,但通知中并未提及升级是否调整了对于人脸信息的要求。
在旅客携带居民身份证的情况下,各家酒店均表示可以直接办理入住。如未带身份证,电子身份证、身份证照片、驾驶证、社保卡等也均可以用于办理入住。“只要能够用于核对个人身份信息就可以。”一位酒店前台说。
而对于新要求推行的范围,酒店多数表示是接属地派出所的通知,而即使是连锁酒店,也有前台表示并不确定上海地区是否所有同品牌酒店要求都一致。
各位觉得
有必要在酒店办理入住时
"刷脸"认证登记吗?
欢迎评论交流~
文字综合:澎湃新闻、上海早
点击右上角
微信好友
朋友圈

点击浏览器下方“
”分享微信好友Safari浏览器请点击“
”按钮

点击右上角
QQ

点击浏览器下方“
”分享QQ好友Safari浏览器请点击“
”按钮
