近日,四川眉山19岁小伙李政跳河救人不幸溺亡的消息传开,其亲友纷纷在网上发文悼念,在其牺牲地附近,许多市民自发献花送别。
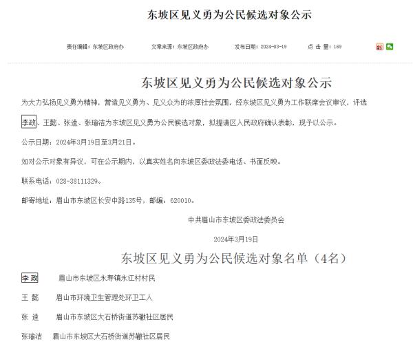
3月19日,据眉山市东坡区人民政府官网消息,眉山市东坡区政法委发布《东坡区见义勇为公民候选对象公示》,李政、王懿、张逵、张瑜洁为东坡区见义勇为公民候选对象,拟提请区人民政府确认表彰。

图源:眉山市东坡区人民政府官网
此前,据媒体报道,3月17日凌晨5点,四川眉山一小车失控冲入东坡湖水闸附近水域,路过的李政立刻下水救人。其朋友告诉记者,当时李政看到小车冲入水中开始下沉,便毫不犹豫冲上去救人。其先后跳入水中三次,救上两人、第三次下水时因体力不支而溺亡。
眉山警方也证实,经过初步走访调查,李政救人行为属实,目前也正在准备相关材料,将上报政法委为其争取“见义勇为”称号。此外,涉事车辆驾驶员涉嫌酒驾已被拘留。

船只正在打捞涉事车辆。图源:视频截图
据报道,在得知李政出事的消息后,李政的好友和家人都感到非常痛心。“他性格很好,活泼开朗,是很善良的一个人。”李政的邻居王女士说,李政很乐于助人,这也不是他第一次救人了,前年和他爸爸在东坡区张坎镇的一个河里还救过一个人。
李政的表叔商先生表示,李政是家中的独子,母亲很早就离开了他们,全靠父亲做农活、打零工将李政拉扯大,李政出事后,对他的父亲打击很大。

李政生前照片。图源:视频截图
四川省东坡中等职业技术学校的教师邓茂回忆,李政是20级计算机的学生,去年才毕业,被评过2020年优秀班干部,是见了老师会欠着身体喊老师好的孩子,很善良。
3月19日,眉山市殡仪馆一工作人员称,救人小伙的遗体还未火化。另外一工作人员表示,白天时,很多社会人士前来送花道别。

市民自发给李政送花。图源:视频截图
记者发现,李政亲友在网上发文悼念称“他生前是一位非常开朗,对生活非常积极的男生。他家里只有父亲和奶奶,生前他非常担心奶奶的身体状况。他水性是好,可是人总有疲惫的时候,他不是超人,他只是芸芸众生中的一位普通人,他只想用自己的绵薄之力,为世界多做一点贡献。”
综合丨九派新闻、眉山市东坡区人民政府官网
点击右上角
微信好友
朋友圈

点击浏览器下方“
”分享微信好友Safari浏览器请点击“
”按钮

点击右上角
QQ

点击浏览器下方“
”分享QQ好友Safari浏览器请点击“
”按钮
