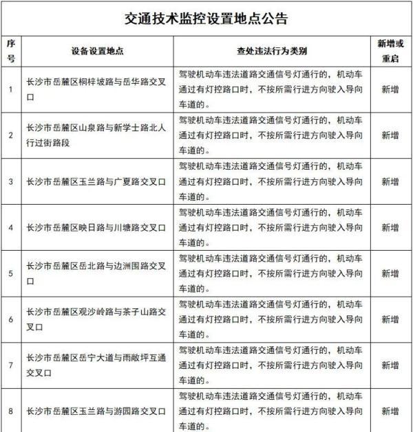
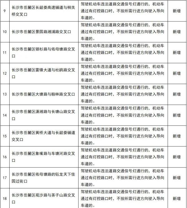
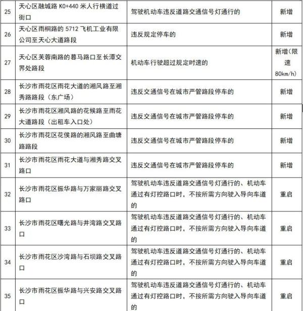
6月9日,记者从长沙市公安局交通警察支队了解到,该支队在长沙市雨花区振华路与万家丽路交叉路口等多个路口路段,新增或重启固定式交通技术监控设备。
据了解,这些监控设备将重点抓拍驾驶机动车违反道路交通信号灯通行;机动车通过有灯控路口时,不按所需行进方向驶入导向车道;机动车行驶超过规定时速等交通违法行为。
新增或重启固定式交通技术监控设备
设置地点(46处)
↓↓↓






提醒驾驶员朋友
遵守道路交通安全法律法规
文明出行
转自905交通广播
点击右上角
微信好友
朋友圈

点击浏览器下方“
”分享微信好友Safari浏览器请点击“
”按钮

点击右上角
QQ

点击浏览器下方“
”分享QQ好友Safari浏览器请点击“
”按钮
