“五一”假期临近,假期为4月29日至5月3日,期间高速公路7座及以下小客车免费通行,据河北省公安厅交通管理局预测,今年“五一”假期短途游及长途出行车辆将显著增多,部分国省道、高速公路交通压力较大,提醒合理选择出行时间和方式,谨慎安全出行。
这一天出行可能会“堵心”
据河北省公安厅交通管理局研判分析,假期首日是车辆出行高峰,预计4月29日出行车辆将达到1400万辆上下,特别是上午8时至12时,各地高速站口将出现集中驶入情况,各条高速公路道路缓行情况将达到假期最高峰,进出市区国省道也可能出现缓行。
假期后4日,道路通行情况较为平稳,4月30日至5月3日高速公路、国省道路车流量将持续保持较高位运行,城市进出道路及景区周边道路早晚出返潮汐现象明显,9时至11时,16时至19时两个时段会出现短时拥堵缓行。
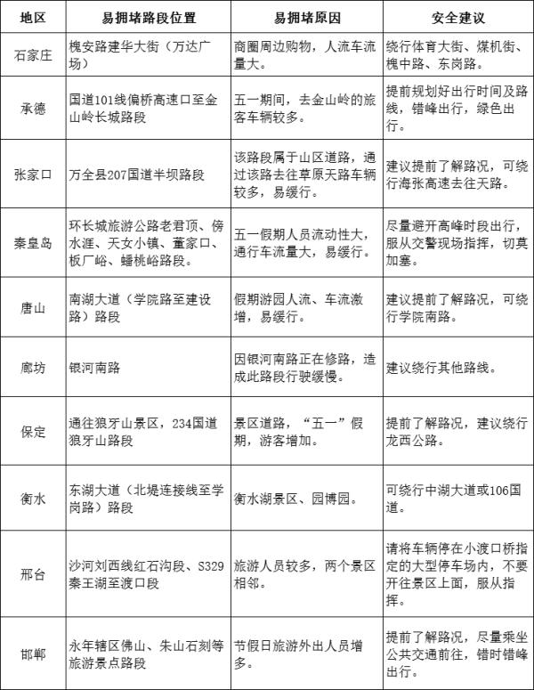
高速公路方面,假期日均交通流量较平时预计增长55%,环京日均交通流量预计增长75%,环省日均交通流量预计增长72%左右。结合近五年道路数据分析,今年“五一”假期期间,高速公路流量较大的路段依次是:G95首都环线高速廊坊固安段、G2京沪高速沧州青县段、G18荣乌高速廊坊霸州段、G3京台高速沧州青县段、G45大广高速衡水段、G1京哈高速廊坊香河段。
普通国省道流量较大的路段依次是:S364省道秦皇岛海港区段、S331省道沧州沧县段、G102国道秦皇岛卢龙段、S273省道廊坊永清段、G104国道沧州沧县段。

通过这些道路一定要小心
今年“五一”假期是春节后首个“长假”,天气逐渐转暖,加之高速公路继续实施小型客车免费通行政策,群众旅游探亲需求加速释放,同时正值春播春种、物流运输旺季,人员流动、货运物流活动密集,客货流量明显增长。
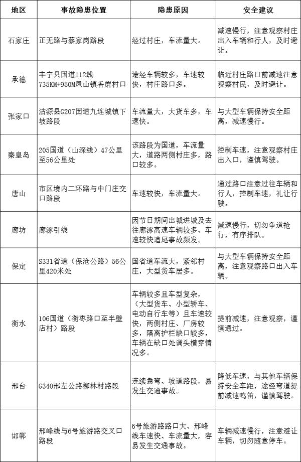
据公安部交管局分析,假期“一头一尾”交通事故风险突出,近3年“五一”假期首尾两日事故死亡占死亡总数40%,19至21时事故占比最高,驾驶人赶路心切进而超速、强超强会,易发生刮擦、追尾、迎面相撞等事故。
部分货运车辆驾驶人疲劳驾驶、多拉快跑,货车肇事风险持续上升。预计河北省客货混行流量较大的高速公路有:秦滨高速曹妃甸段、京哈高速抚宁段、京沪高速青县段、京哈高速山海关区、京台高速青县段;普通国省道有:G106国道衡水武邑段、G106国道衡水冀州段、G102国道唐山玉田段、G112国道廊坊霸州段、G307国道沧州献县段。这些路段需要自驾游出行驾驶人特别注意,尽量选择绕行,与大型车辆保持安全距离。

这些安全提示要上心
河北省公安厅交通管理局提示:
假期出行,自觉抵制酒后驾驶、超速行驶、疲劳驾驶、开车接打手机等违法行为。
驾乘汽车务必全程全员系好安全带,骑乘摩托车、电动自行车务必全程戴好安全头盔。
自驾出行,应提前规划好出行时间和路线,尽量错峰出行,避免夜间行车。
高速公路行车,要保持安全车距和规定车速,如发生交通事故,牢记“车靠边、人撤离、即报警”,避免发生二次事故。
驾车行经农村地区,遇急弯陡坡、长下坡、临水临崖道路,要减速慢行、谨慎超车,注意观察道路两侧车辆和行人。
切勿乘坐私揽客源、非法营运、超员载客的客车,发现客车超员、超速、疲劳驾驶等交通违法行为及时向公安交管部门举报。
-The End-
记者丨美一
点击右上角
微信好友
朋友圈

点击浏览器下方“
”分享微信好友Safari浏览器请点击“
”按钮

点击右上角
QQ

点击浏览器下方“
”分享QQ好友Safari浏览器请点击“
”按钮
