随着天气变冷、气候变干,一个非常折磨的问题,又“准时”找上了很多人——嘴唇发干、反复起皮。有的朋友更惨,痂皮脱落后,嘴唇还会红肿出血,一吃热的、辣的,立刻让人“痛苦面具”。
如果你也有上面的这些情况,要注意了,你可能患上了“剥脱性唇炎”。
01
什么是“剥脱性唇炎”
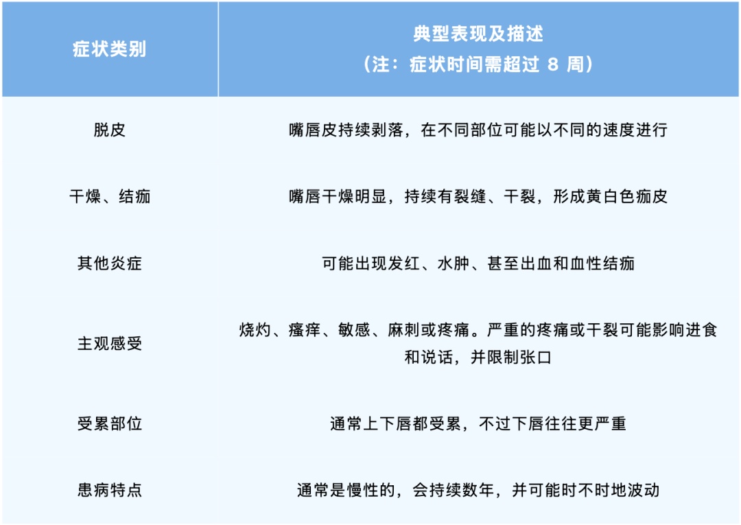
剥脱性唇炎指的是发生在唇红部或皮肤与唇黏膜过渡带的炎症。它的主要特点是:

这种唇炎一般同时影响上唇和下唇,但偶尔也会出现只影响一侧嘴唇的情况(通常是下唇)。
数据显示,剥脱性唇炎在 30 岁以下人群中最为常见。不过,少数中老年人也会受到影响,只是比例不是那么高而已。女性出现剥脱性唇炎的概率更高,女性与男性的患病比例约为 3~4:2。
不过要注意的是,唇炎的类型有很多,好多其他的唇部问题可能表现和剥脱性唇炎类似,比如口角炎、湿疹性唇炎等等,一般人很难分清。所以,如果确实有嘴唇长期、反复的脱皮和干裂,这时最好是就医,进行针对性的评估。

不同表现和类型的唇炎。图片整理自参考资料
02
是喝水少了吗
很多人会把嘴唇干燥、脱皮归咎于喝水少,但对剥脱性唇炎来说,情况更复杂。它的发作通常是多种因素共同作用的结果,不能简单用 “缺水” 来解释。
1.不良习惯
唾液中的消化酶会损害嘴唇的保护屏障,如果平常经常舔唇、吸吮、咬唇或者抠唇,容易导致嘴唇干燥、脱皮和开裂。除此之外,口呼吸、吸烟、口腔卫生不良等因素,也会使嘴唇更加干燥,进而诱发舔唇等不良习惯。
2.情绪问题
研究显示,焦虑和情绪压力是剥脱性唇炎的病因或加重因素,一些患者的病情复发就与新的焦虑发作相关。
3.外界刺激
长期风吹、日晒、寒冷刺激,也可能诱发。
03
得了“剥脱性唇炎”还能好吗
遗憾的是,剥脱性唇炎的病程通常是慢性的,可能会持续数年,但也不是没有希望。根据目前的临床经验和研究进展,剥脱性唇炎还是可以很大概率得到缓解甚至完全消退的。有数据显示,治疗后总体响应率(缓解或改善)可以达到35%到80%的比例,出现缓解或改善的平均时间,大概是治疗2个月后。而应对的关键,在于找出并控制诱发因素,并坚持综合治疗。
首先,局部使用的润肤剂和保湿剂(如凡士林)就很重要,因为它们可以保持嘴唇湿润、形成保护屏障,并能帮助患者意识到不良习惯,从而减少创伤。稳妥起见,还建议做好防晒和防寒保护。
另外,还需要管理好自己的情绪和行为习惯。良好的情绪很重要,必要时可以看心理医生和精神科医生,进行合理的心理治疗。行为修正同样重要,必须努力停止舔唇、抠唇或咬唇等异常习惯。
最后,也是医学干预,那就是用药治疗。这需要由医生把握治疗的细节,常见的药物有2大类,一个是外用糖皮质激素,另一个是外用钙调神经磷酸酶抑制剂,它们的目的都是减轻炎症和症状。

外用糖皮质激素治疗后逐步改善的剥脱性唇炎案例。图片来自参考资料
总之,虽然剥脱性唇炎是一种慢性且容易复发的疾病,但通过专业的医疗干预和对潜在心理因素及不良习惯的管理,相当多的患者都还是能获得明显的改善,甚至达到完全缓解。
希望大家这个秋冬
都能守住 “水润唇”
不用再为嘴唇脱皮、刺痛烦恼
不管是热辣火锅还是香甜奶茶
都能吃嘛嘛香!
综合:科普中国 央视网
点击右上角
微信好友
朋友圈

点击浏览器下方“
”分享微信好友Safari浏览器请点击“
”按钮

点击右上角
QQ

点击浏览器下方“
”分享QQ好友Safari浏览器请点击“
”按钮
