昨晚,三亚大悦城致歉

2025-10-05 08:50来源: 大众新闻-大众日报

调查问题加载中,请稍候。
若长时间无响应,请刷新本页面

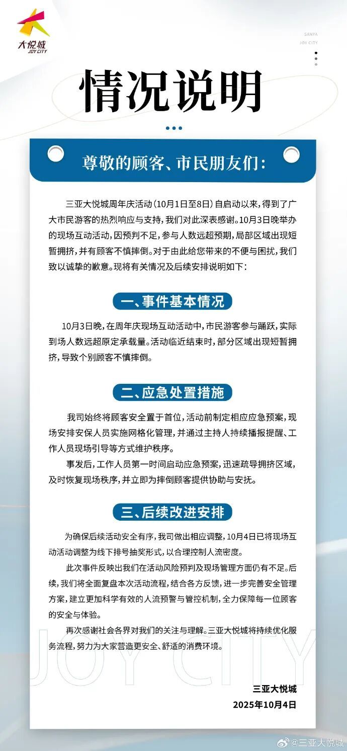
  近日,有媒体报道称,海南三亚大悦城商场于10月3日举办“天降红包雨”活动,因现场严重拥挤,有人被推倒受伤。

昨晚,三亚大悦城致歉

  事发现场

  10月4日晚10时许,三亚大悦城发布“情况通报”称,3日晚举办的现场互动活动,因预判不足,参与人数远超预期,局部区域出现短时拥挤,并有顾客不慎摔倒。“对于由此给您带来的不便与困扰,我们致以诚挚的歉意。”

昨晚,三亚大悦城致歉

  转自:三亚大悦城

[责任编辑: ]
阅读剩余全文(
为你推荐
10月11日,中国海军第48批护航编队从山东青岛某军港解缆起航。新华社发(刘再耀 摄)  新华社青岛10月11日电(记者黎云)中国海军第48批护航编队11日上午从山东青岛某军港解缆起航,赴亚丁湾、索马里海域接替第47批护航编队执行护航任务。
12
每年农历八月中下旬,浙江钱塘江大潮都会呈现“海阔天空浪若雷”的壮丽奇观。每年农历八月中下旬,浙江钱塘江大潮都会呈现“海阔天空浪若雷”的壮丽奇观。每年农历八月中下旬,浙江钱塘江大潮都会呈现“海阔天空浪若雷”的壮丽奇观。
12
10月11日,湖南省常宁市洋泉镇农民驾驶收割机在收获水稻(无人机照片)。10月11日,河北省唐山市丰润区丰润镇卢各庄村农民整理收获的玉米(无人机照片)。10月11日,河南省焦作市孟州市城伯镇西后津村农民在田间抢收铁棍山药(无人机照片)。
12
10月10日,游客在位于北京三眼井胡同的胡同美术馆参观展览《镜观·曼波》。
11
近日,位于天津地铁4号线东南角站的天津卫故城东城墙遗址文物展厅正式开放,展厅内21米长的城墙遗址层次分明,让乘客在出行时也能了解天津历史。
11
10月10日,一列装载25个集装箱轻工产品的X8666次快速多式联运班列从福建省泉州市黄塘铁路货场驶出,以最高120公里时速开往重庆团结村站。
11
当日,中华人民共和国第十五届运动会、全国第十二届残疾人运动会暨第九届特殊奥林匹克运动会火种采集仪式在广东省广州市举行。当日,中华人民共和国第十五届运动会、全国第十二届残疾人运动会暨第九届特殊奥林匹克运动会火种采集仪式在广东省广州市举行。
10
经测算,假日8天,全国国内出游8.88亿人次,较2024年国庆节假日7天增加1.23亿人次;国内出游总花费8090.06亿元,较2024年国庆节假日7天增加1081.89亿元。经测算,假日8天,全国国内出游8.88亿人次,较2024年国庆节假日7天增加1.23亿人次;国内出游总花费8090.06亿元,较2024年国庆节假日7天增加1081.89亿元。
10
10月2日,工作人员在中国邮政集团有限公司甘肃省张掖市分公司邮件处理中心智能分拣流水作业线上工作。新华社发(沈冬兵摄)  10月2日,中国邮政集团有限公司河北省遵化市分公司的工作人员在分拣快递包裹(无人机照片)。
10
国庆中秋假期最后一天,各地迎来返程高峰。国庆中秋假期最后一天,各地迎来返程高峰。国庆中秋假期最后一天,各地迎来返程高峰。国庆中秋假期最后一天,各地迎来返程高峰。国庆中秋假期最后一天,各地迎来返程高峰。
09
载入更多资讯
返回
返回

点击右上角微信好友

朋友圈

点击浏览器下方“”分享微信好友Safari浏览器请点击“”按钮

点击右上角QQ

点击浏览器下方“”分享QQ好友Safari浏览器请点击“”按钮