继罗马仕、安克大规模召回充电宝后,8月29日,“小米服务”官方账号发布公告称,受上游供应商电芯来料影响,PB2030MI型号充电宝的部分产品在极端场景下可能会存在一定安全隐患。小米决定主动召回2024年8月—2024年9月期间生产的PB2030MI型部分充电宝,总计146891台。



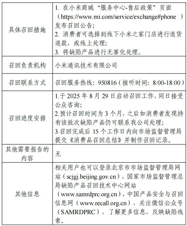
小米通讯技术有限公司按照《消费品召回管理暂行规定》的要求,向北京市市场监督管理局报告了召回计划,主动召回2024年8月1日至2024年9月22日期间制造的部分MI牌自带线充电宝20000 33W(型号:PB2030MI),涉及数量为146891件。
本次召回范围内的充电宝,由于部分电芯原材料来料原因,极少数产品在使用过程中可能会出现过热现象,在极端场景下存在燃烧风险。
小米通讯技术有限公司将通过免费为消费者退货退款的形式开展缺陷产品召回工作,以消除安全隐患。
用户可通过小米商城网站“服务中心-售后政策”页面发布的召回公告查看持有的产品是否在受影响范围内,或拨打客户服务热线(950816,接听时间:8:00-18:00)进一步了解具体情况。此外,用户也可登录北京市市场监督管理局网站(scjgj.beijing.gov.cn)了解相关信息。
转自:中国消费者报
点击右上角
微信好友
朋友圈

点击浏览器下方“
”分享微信好友Safari浏览器请点击“
”按钮

点击右上角
QQ

点击浏览器下方“
”分享QQ好友Safari浏览器请点击“
”按钮
