今年以来最强高温过程正在影响中国。中央气象台3日消息,中国中东部地区最高气温37℃以上的范围将进一步扩大,局地日最高气温可超过40℃。
气象部门预计,一直到下周初,河南中南部、山东西南部、湖北东部、安徽、江苏、上海、浙江、福建、江西中东部、湖南北部等地或将持续高温。河南中部、江苏中部、浙江、湖北西部部分地区将达到或超过40℃,局地高温强度具有极端性。
中央气象台7月3日06时继续发布高温黄色预警:
预计7月3日白天,华北南部、黄淮、江淮、江汉、江南大部、四川东南部、重庆、华南北部等地有35℃以上的高温天气,其中,河北南部、山东北部和西南部、河南大部、安徽、江苏、重庆大部、湖北东南部和西部、湖南北部、江西大部、浙江中西部、福建中西部等地的部分地区最高气温37~39℃,浙江西北部、新疆吐鲁番等地局地可达40℃以上。

首个全国高温健康风险预警发布
7月2日,国家疾病预防控制局联合中国气象局发布首个全国高温健康风险预警。
南北方多地桑拿天持续
江苏、河南等地高温健康风险极高
未来一周,在副热带高压的掌控下,以江南地区为中心,高温天气将大面积向外扩展,华北南部、黄淮至江南、华南的大部地区都将体验“蒸桑拿”,山东、河南、安徽、江苏、湖北、浙江等地还可能出现40℃及以上的酷热天气。不仅白天热,不少地方夜间最低气温也可达30℃左右,可谓是昼蒸夜煮连轴热。

从首次发布的高温健康风险预警来看,2日20时至3日20时——
华北南部、黄淮、江淮、江汉、江南北部、东北地区北部及内蒙古、新疆等地高温健康风险较高,建议大家使用空调等降温设备调节环境温度,保持室内凉爽,及时补充水分,外出穿轻便宽松衣物,减少户外剧烈活动。
江苏、山东、河南、安徽、黑龙江等地的部分地区高温健康风险高,建议公众减少户外活动,体温较高时可用冷水进行物理降温,如果出现中暑先兆症状,及时使用解暑药品。
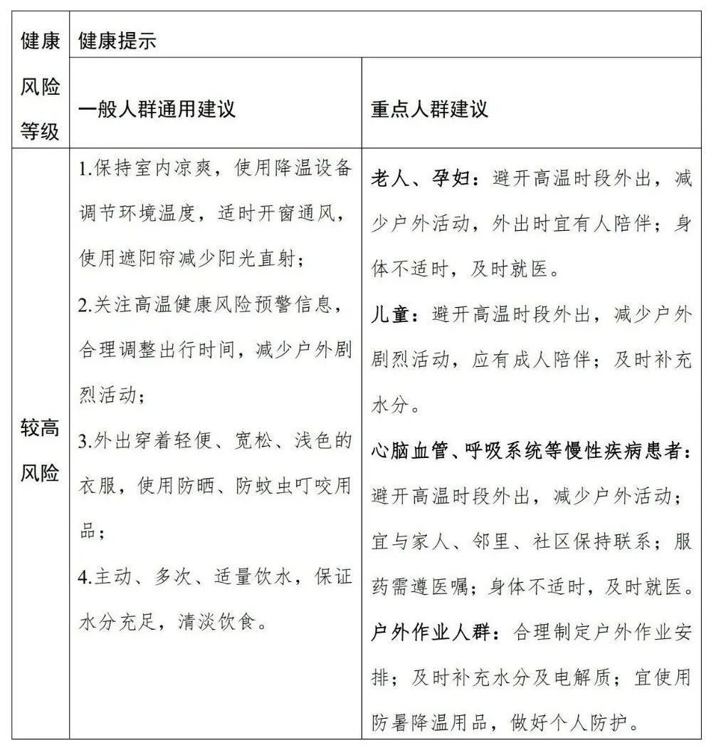
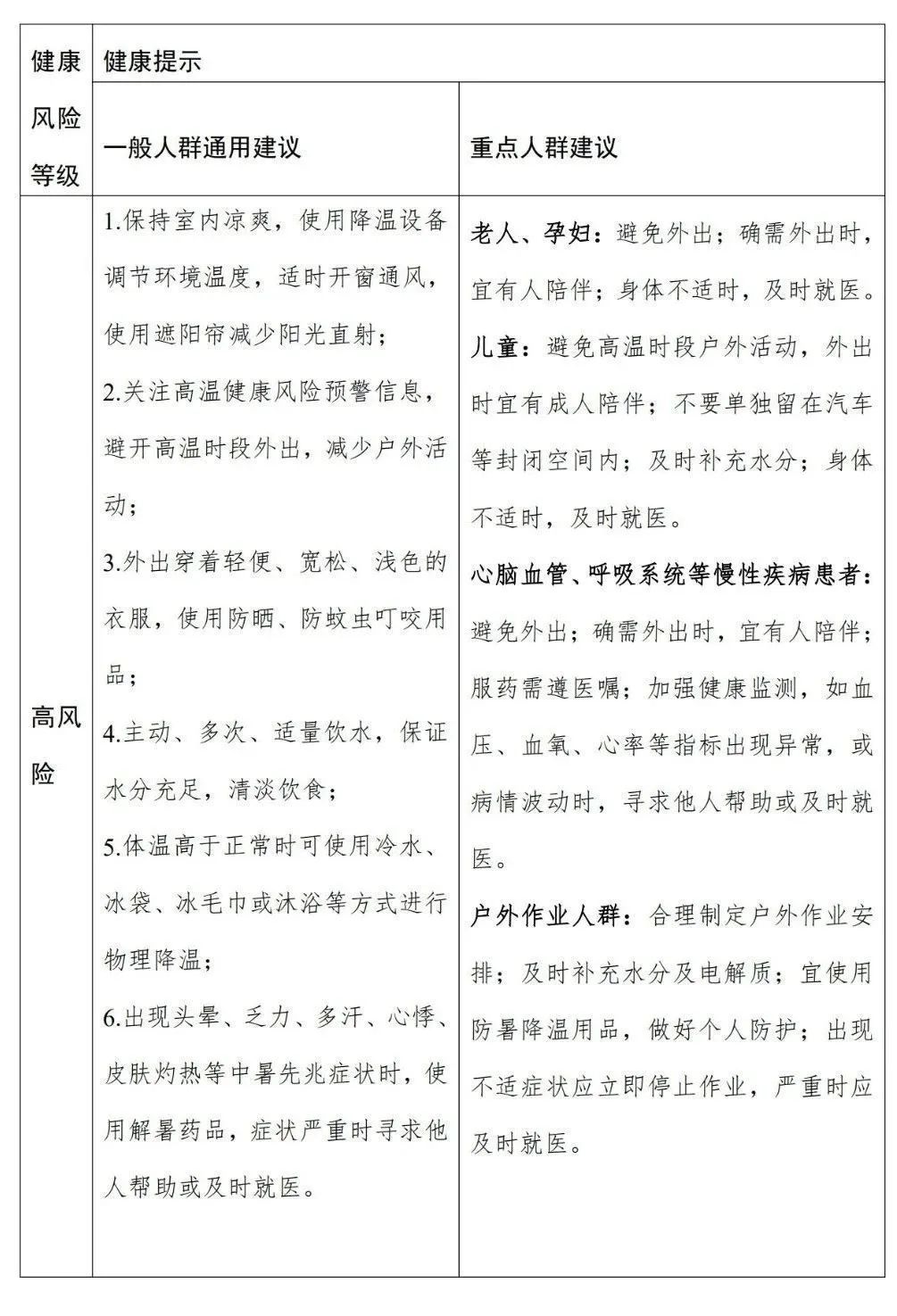
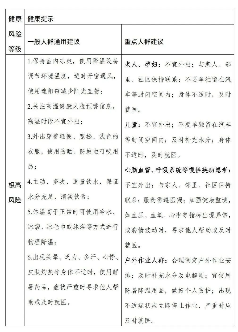
持久的高温高湿,对身体健康会带来威胁,增加中暑和心脑血管等慢性病的急性发作风险。高温健康风险极高的区域主要出现在江苏北部、山东中东部、河南东部、安徽北部、黑龙江东北部等地的部分地区,建议当地公众不要在高温时段外出,如果出现头晕、乏力、多汗、心悸、皮肤灼热等不适症状,及时使用解暑药品,严重时立即就医,警惕热射病的发生。
高温带来的不仅仅是体感不适,还可能在短期内对健康造成一系列危害,严重时甚至危及生命。专家表示,高温下,人体排汗机制可能崩溃,引发一系列热相关疾病。轻则出现热疹、热水肿、热晕厥,重则发生重症中暑,如不及时救治,会危及生命。同时,高温还是多种慢性疾病的“催化剂”,可加剧循环、呼吸、泌尿及精神心理疾病的发生发展。因此,及时关注预报预警信息,提前做好防护措施,才能最大程度降低高温健康风险。
关于高温健康风险分级健康提示
一起了解↓↓↓



广东63个高温预警生效
广东3日暑气蒸腾。当日10时,梅县、蕉岭、南雄、潮州等地最高气温均已达36℃及以上,其中梅县录得全省最高气温37.4℃;截至10时10分,全省已有63个高温黄色预警信号处于生效中,广州市气象灾害(高温)Ⅳ级应急响应也已启动。
广州市气象台预计,3日至5日,全市天气高温炎热,最高气温将达35℃至36℃,部分地区可达37℃左右,体感温度可达40℃以上,中暑风险大,民众需要注意防暑降温。
河南96条高温橙色预警生效中
截至2日10时30分,河南96条高温预警生效中。
预计4日至6日,这种“上蒸下煮”的桑拿体感并不会浅尝辄止,反而会愈演愈烈。全省大部最高气温将持续在37到39℃,中西部局部地区最高温可达40℃左右。直到7日,这股热浪的强度和范围才有望稍稍减弱,闷热感或许能得到一丝缓解。

安徽变更发布高温橙色预警
安徽省气象台7月3日10时00分变更高温橙色预警。预计3-5号全省大部分地区最高气温可达37-39℃,局地超过39℃。
中国新闻社综合自中国新闻社(记者 陈溯 王坚)、中国天气网、央视新闻客户端、河南气象、安徽省气象台等
点击右上角
微信好友
朋友圈

点击浏览器下方“
”分享微信好友Safari浏览器请点击“
”按钮

点击右上角
QQ

点击浏览器下方“
”分享QQ好友Safari浏览器请点击“
”按钮
