热热热!眼下,我国中东部正在经历今年以来最强高温过程。未来一周,高温将陆续覆盖华北南部、黄淮至江南、华南大片区域,且强度加强,部分地区高温天天可见,暑热或贯穿全天。 国家疾病预防控制局、中国气象局7月2日18时联合发布高温健康风险预警。
南北方多地桑拿天持续
江苏河南等地高温健康风险极高
未来一周,在副热带高压的掌控下,以江南地区为中心,高温天气将大面积向外扩展,华北南部、黄淮至江南、华南的大部地区都将体验“蒸桑拿”,山东、河南、安徽、江苏、湖北、浙江等地还可能出现40℃及以上的酷热天气。不仅白天热,不少地方夜间最低气温也可达30℃左右,可谓是昼蒸夜煮连轴热。

预计,7月2日20时至3日20时,华北南部、黄淮、江淮、江汉、江南北部、东北地区北部及内蒙古、新疆等地高温健康风险较高(黄色预警);江苏、山东、河南、安徽、黑龙江等地的部分地区高温健康风险高(橙色预警);其中,江苏北部、山东中东部、河南东部、安徽北部、黑龙江东北部等地的部分地区高温健康风险极高(红色预警)。请公众及时关注预警信息变化,保持室内凉爽,避开高温时段外出,减少户外活动,保证充足饮水。老人、孕妇、儿童、慢性病患者加强关注自身健康状况,如不适及时就医。户外作业者注意防暑降温。
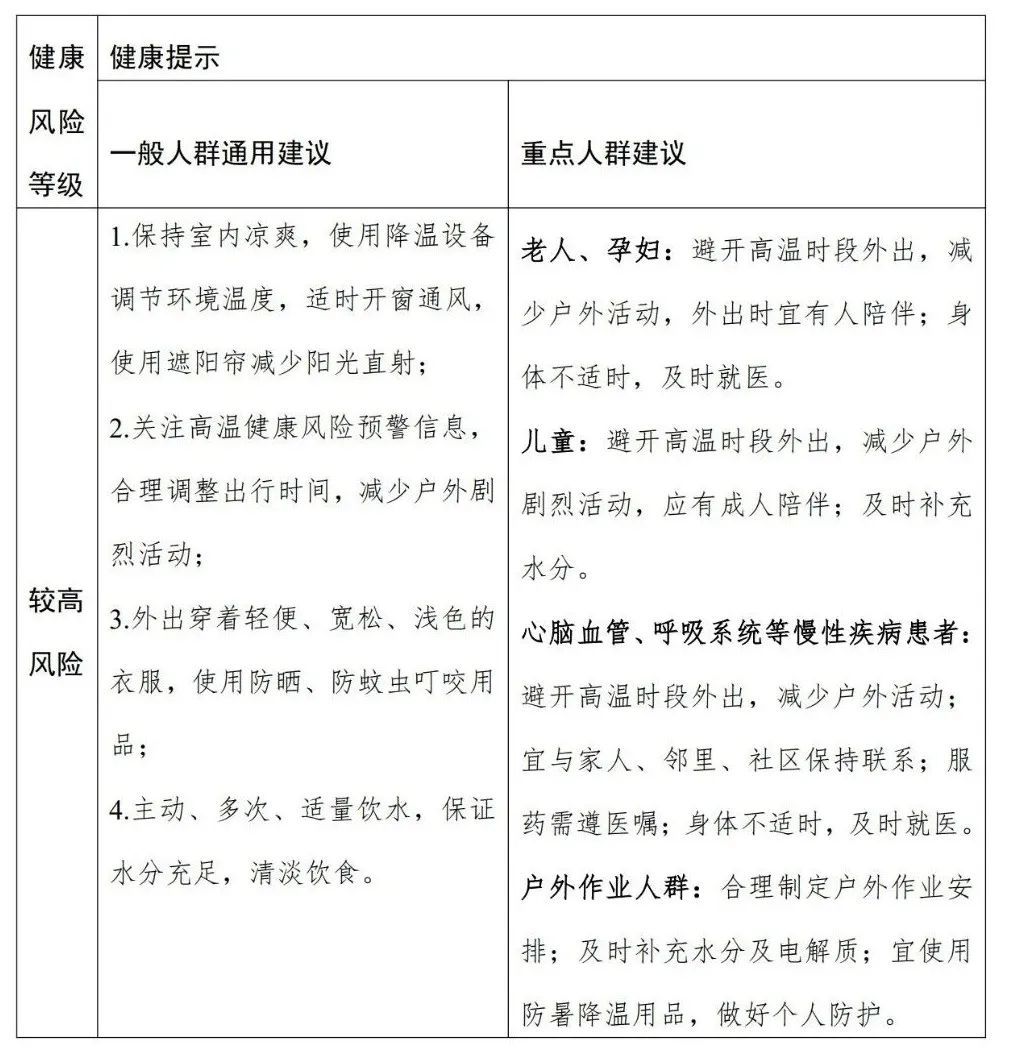
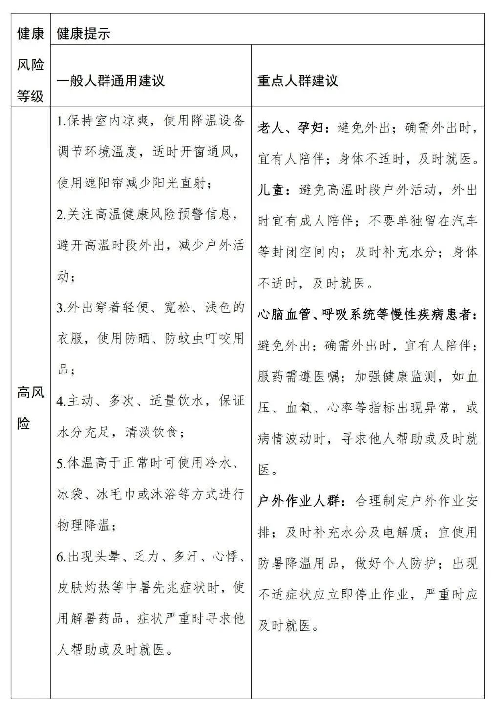
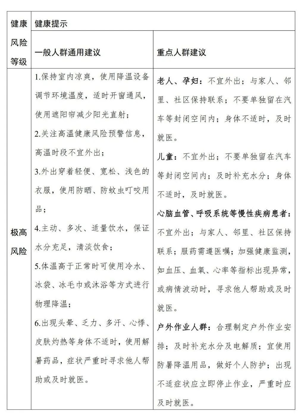
关于高温健康风险分级健康提示
一起了解
↓↓↓



持久的高温高湿,对身体健康会带来威胁,增加中暑和心脑血管等慢性病的急性发作风险。高温健康风险极高的区域主要出现在江苏北部、山东中东部、河南东部、安徽北部、黑龙江东北部等地的部分地区,建议当地公众不要在高温时段外出,如果出现头晕、乏力、多汗、心悸、皮肤灼热等不适症状,及时使用解暑药品,严重时立即就医,警惕热射病的发生。

高温带来的不仅仅是体感不适,还可能在短期内对健康造成一系列危害,严重时甚至危及生命。中国疾控中心环境所风评室王情等专家表示,高温下,人体排汗机制可能崩溃,引发一系列热相关疾病。轻则出现热疹、热水肿、热晕厥,重则发生重症中暑,如不及时救治,会危及生命。同时,高温还是多种慢性疾病的“催化剂”,可加剧循环、呼吸、泌尿及精神心理疾病的发生发展。因此,及时关注预报预警信息,提前做好防护措施,才能最大程度降低高温健康风险。
全国高温健康风险预警产品首次发布
与高温预警有何不同?
首次由国家疾病预防控制局和中国气象局联合发布的全国高温健康风险预警产品,与公众熟悉的高温预警有何不同?中国气象局公共气象服务中心副首席李怡介绍,与气象部门发布的常规高温预警不同,高温健康风险预警更多表征了高温对健康的影响,与疾病风险关联,反映了温度升高可能导致疾病风险的增加。
从预警分级标准来看,高温健康风险预警并非依据单一气温要素,而是根据高温与循环系统疾病、呼吸系统疾病的超额死亡率的暴露反应关系分析得出。它的等级由日平均气温和日最高气温两项风险阈值指标来划分,分为低风险、中等风险、较高风险、高风险、极高风险,其中低风险和中等风险属于健康风险监测和警示阶段,不面向公众发布。
“这个产品还具有因地制宜的特点,能够拓宽高温健康风险预警提示的范围。”李怡表示,高温健康风险预警产品采用各地区相对阈值方法计算每个地区的风险阈值,不再用全国统一的阈值来衡量各地的风险级别,能够体现区域性特征,也更能够识别东北地区和西北地区等非典型高温高影响区域的高温过程对人体健康的影响。
该产品自2024年5月开始研发,公共气象服务中心基于中国疾控中心环境所的全国夏季高温热浪健康风险预测预警技术,根据全国近十年2400个气象站点的历史数据,完成了由334个城市站到2400余个县级站高温健康风险相对阈值的拓展,构建了全国2400站和5公里分辨率的格点化高温健康风险分级阈值。随后,公共气象服务中心牵头建立了高温健康风险预警和影响预报产品的模型算法,研发形成全国精细化高温健康风险预警客观化产品。
随着首期产品的发布,全国高温健康风险预警业务将正式启动。未来,每年4月至9月将据各行业部门的预警接收策略,通过国家预警信息发布中心的12379手机短信、手机客户端等方式发送至国家级各部门应急责任人,同时通过网站、微博、微信、抖音等多种新媒体渠道面向社会公众广泛传播,促进多部门联防联控,更多开展公众应对高温的健康防护科普宣传。
综合:国家疾病预防控制局 中国气象局 中国天气网
点击右上角
微信好友
朋友圈

点击浏览器下方“
”分享微信好友Safari浏览器请点击“
”按钮

点击右上角
QQ

点击浏览器下方“
”分享QQ好友Safari浏览器请点击“
”按钮
