近日,广东省疾病预防控制中心公布一例狂犬病致死病例。
据悉,近期广东省发生1例狂犬病病例,病人被狗咬伤,5天后伤人犬死亡,而病例一直没有前往犬伤门诊进行规范处置,约3个月后出现恐风、狂躁等症状,发病3天后深度昏迷,最终因医治无效死亡。
这个病例再次为我们敲响警钟,如果被犬抓咬伤后,切不可存侥幸心理,一定要到正规医院进行规范的暴露后处置。
狂犬病发作有何表现?
狂犬病的潜伏期为5天至数年(通常2~3个月,极少超过1年)。

临床上主要有两种类型:狂躁型和麻痹型。
狂躁型患者突出表现为极度恐惧、恐水、怕风、发作性咽肌痉挛、呼吸困难、排尿排便困难及多汗流涎等,恐水、怕风是典型症状。
麻痹型患者没有典型的兴奋期及恐水现象,而是出现高热、头痛、呕吐、肌肉瘫痪、大小便失禁等症状。
狂犬病病死率接近100%,一般人会在发病3~6天内死于呼吸或循环衰竭,所以一定要重视起来!
被哪些动物抓咬伤
需要打狂犬疫苗?
首先,要了解什么是“狂犬病暴露”?
狂犬病暴露指被狂犬、疑似狂犬或不能确定健康的狂犬病宿主动物咬伤、抓伤、舔舐黏膜或破损皮肤处,以及开放性伤口、黏膜接触可能感染狂犬病病毒的动物唾液或组织。
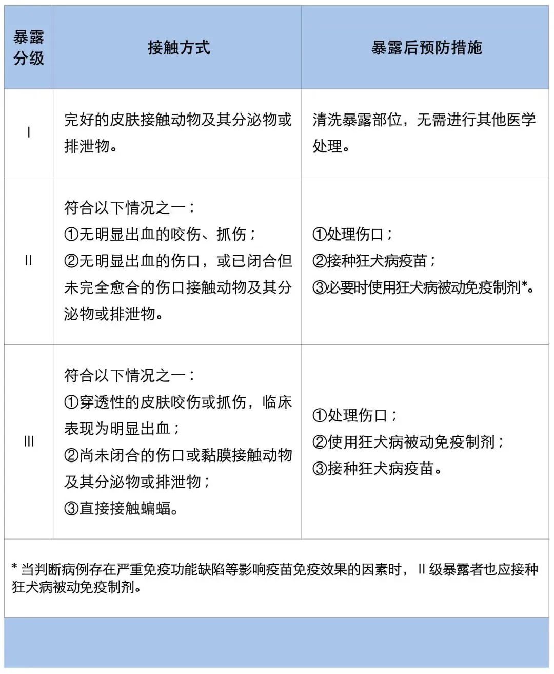
狂犬病暴露分为三级:

图源:江苏疾控
所以不仅是咬伤,只要“暴露”于以下动物,都需尽快接种狂犬疫苗:
犬是我国狂犬病的主要传染源,占95%以上,其次是猫。
野生或流浪的食肉哺乳动物传播风险高,鼬、獾、狐狸、貉、狼是野生动物传染源。
蝙蝠是传播狂犬病的高风险动物。

不过,大家不用过度紧张,并不是所有动物都会传播狂犬病。如果是被以下这些动物咬伤,通常无需接种狂犬病疫苗:
被牛、羊、马、猪等家畜和兔、鼠等啮齿动物咬伤,感染狂犬病病毒的风险低,可经医生评估后决定是否接种狂犬疫苗。
禽类、鱼类以及昆虫、蜥蜴、龟、蛇等动物,不会感染和传播狂犬病病毒,被咬伤后无需接种狂犬疫苗。

发生狂犬病暴露
如何处置?
发生狂犬病暴露后,注意以下两点:
冲洗伤口
立即挤压伤口排出污血,但切勿用嘴去吸伤口。
用一定压力的流动清水(比如自来水)及20%的肥皂水交替冲洗伤口约15分钟。

冲洗后用75%的酒精或2%-3%的碘酒涂擦伤口。
及时就医
及时到“狂犬病暴露预防处置门诊”就医,医生会评估伤口并决定是否需要接种狂犬病疫苗和狂犬病被动免疫制剂。
这些谣言 千万别信
误区一:伤人的狗看着正常,应该不会传播狂犬病
狗在患狂犬病早期时,并无明显异常表现,非专业人士很难准确判断其是否患病。因此,“看上去正常”的狗伤人后,依然有传播狂犬病的风险。
误区二:抓伤而非咬伤,可晚点接种疫苗
并不是只有被咬出血才会感染,事实上,被咬、被抓后没出血同样危险。
误区三:酒精消毒后不用接种疫苗
注意,用酒精消毒仅能减少感染,无法灭活病毒。
误区四:狂犬病人会咬人传播
狂犬病在人际传播中极为罕见,仅限发病期直接接触体液。
狂犬病可防不可治
致死率几乎为100%
一旦“暴露”千万不要侥幸
应及时就医
遵医嘱接种狂犬病疫苗
以免发生意外
综合:“国家应急广播”微信公众号、“广东疾控”微信公众号、江苏疾控
点击右上角
微信好友
朋友圈

点击浏览器下方“
”分享微信好友Safari浏览器请点击“
”按钮

点击右上角
QQ

点击浏览器下方“
”分享QQ好友Safari浏览器请点击“
”按钮
