水利部和中国气象局6月19日18时联合发布红色山洪灾害气象预警:
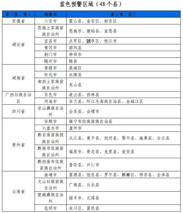
预计,6月19日20时至6月20日20时,安徽西部、河南南部、湖北东部和西南部、湖南北部、广西西北部、贵州南部等地部分地区发生山洪灾害可能性大(橙色预警),局地发生山洪灾害可能性很大(红色预警),预警区域涉及的县(市、区)见下表。其他地区也可能因局地短历时强降水引发山洪灾害,请各地注意做好实时监测、防汛预警和转移避险等防范工作。




转自:央视新闻客户端
点击右上角
微信好友
朋友圈

点击浏览器下方“
”分享微信好友Safari浏览器请点击“
”按钮

点击右上角
QQ

点击浏览器下方“
”分享QQ好友Safari浏览器请点击“
”按钮
