日前
上海市市场监管部门
查办了多起
老年保健品消费领域违法案件
涉及虚假宣传、虚假广告等

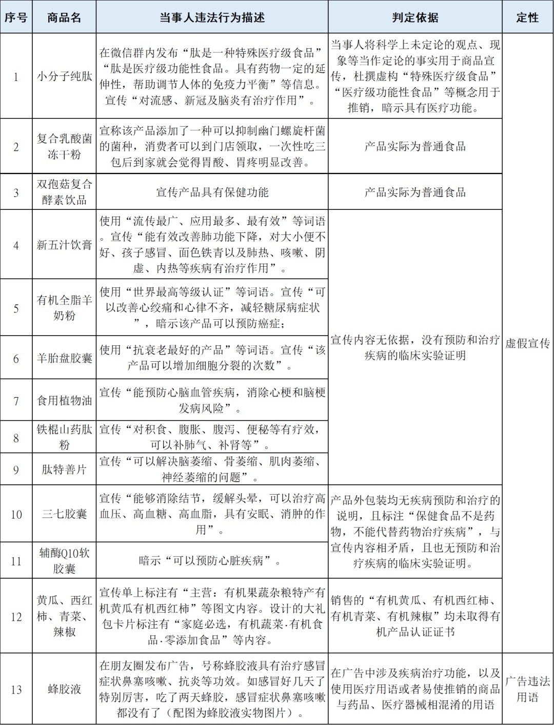
据介绍,上海市市场监管局查办的多起违法案件中,违法行为主要是在微信群、直播间等推销产品的过程中,商品号称的保健功能无依据,或者宣称普通食品、保健食品具有治疗疾病的功能或疗效,或者使用“最”级绝对化广告用语等。
上海市市场监管局提醒消费者
警惕免费诱饵及封闭社群
勿轻信路边扫码领鸡蛋
听课抢红包等活动
严防被拉入需密码进入的
违法销售直播间或微信群
同时
消费者购买保健食品时
应注意核实产品宣传真伪
认准“蓝帽子”标识及批准文号
切勿轻信“健康讲座”“特效神药”
必要时可登录
国家市场监督管理总局官网查询

此外
上海市市场监管部门发现
近期部分私域直播间以
“养生讲座”“健康咨询”等名义
通过夸大功效、虚构案例
虚假评价等手段
推销多种号称有养生功效的
不同类型产品
存在涉嫌虚假宣传、误导消费及
侵害消费者权益的风险
上海市市场监管局提示
身体不适应到正规医疗机构就诊,勿因轻信直播宣传延误治疗。
对直播间以“免费领礼品”“专家一对一服务”等噱头诱导添加私信、加入会员群的行为保持警惕,勿因小利泄露个人信息或冲动消费。
交易时保存直播录屏、商品链接、支付凭证、聊天记录等信息,要求开具正规发票或收据,注明产品具体名称及型号。
消费者如发现虚假宣传、违法广告、销售假冒伪劣产品或遭遇消费欺诈,可以拨打12315投诉举报热线或登录全国12315平台(www.12315.cn)反映,或通过“国家反诈中心APP”举报涉嫌诈骗行为;涉及重大健康损害或群体纠纷,可直接向属地市场监管部门举报。
近日
市场监管总局正部署在全国开展
老年人药品、保健品虚假宣传
专项整治工作
有效打击药品、保健品坑老骗老行为
市场监管总局和中消协
提醒老年消费者在选购“保健品”时
要关注以下三个方面

认清“保健品”本质,科学理性消费
所谓“保健品”产品数量众多,大致分为用品类和食品类。用品类一般包括保健功能纺织品、保健器械、五官保健用品、生殖健康保健用品等外用产品。食品类主要包含经注册或备案的保健食品、按照国家标准,声称营养成分功能的普通食品等。根据《中华人民共和国食品安全法》,食品、保健食品不能宣传疾病预防、治疗功能。选购产品时,切记认清产品本质、查看产品功能或功效是否经过科学验证,切勿把食品当药品、把用品当医疗器械,更不要过度依赖“保健品”。身体不适、治疗疾病要去正规医院就诊,避免贻误病情。
警惕虚假营销套路,远离消费欺诈
不法商家常常通过虚假宣传、夸大功效等手段诱导老年人购买“保健品”。
选购过程中要做到“三个注意”
一是注意警惕“免费”陷阱,避免被免费健康讲座、免费体检、免费礼品等诱导进入消费陷阱。
二是注意拒绝夸大宣传,果断拒绝违背科学常识、宣称具有“神奇疗效”“包治百病”的“保健品”。
三是注意选择正规渠道购买。选择证照齐全、信誉良好的商场、超市、连锁店或网店选购,避免通过街边小摊、无证无照小店、陌生人推荐等渠道购买。
增强防骗意识,提升自我保护能力
消费者要提高识骗防骗能力
坚持“三个多”用心
一是多学习防骗知识。关注新闻媒体、社区宣传等渠道发布的防骗信息,了解不法分子的常用伎俩和诈骗手段,增强防范意识和辨别能力。
二是多听取家人意见。购买大额商品前,应与家人多沟通,听取他们的意见和建议。
三是多关注消费维权。一旦发现自身合法权益受到侵害或发现违法违规行为时,可以及时拨打12315向消费者协会、市场监管部门或拨打110向公安机关投诉举报,维护自己的合法权益。
保健食品仅具调节机体功能
不能替代药物治疗疾病

记者/刘浩
点击右上角
微信好友
朋友圈

点击浏览器下方“
”分享微信好友Safari浏览器请点击“
”按钮

点击右上角
QQ

点击浏览器下方“
”分享QQ好友Safari浏览器请点击“
”按钮
