当前,以伊冲突持续升级,民用设施多有受损,平民伤亡不断增加,安全形势更加严峻。连日来,不少在以中国公民电话联系使馆或邮件询问机场何时开放、海航航班何时复航。经了解,目前以色列领空仍处于关闭状态,以政府也将全国紧急状态延长至6月30日。
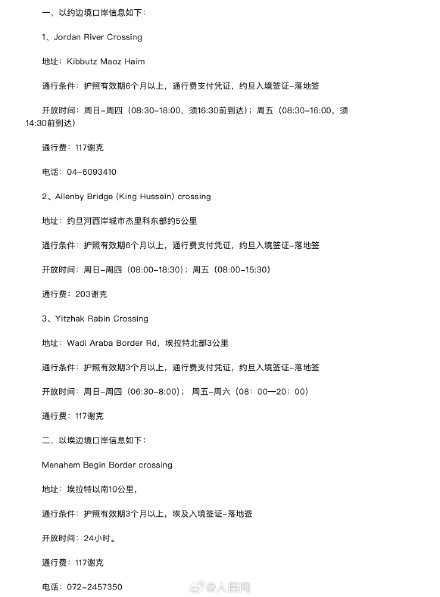
同时,以政府相关部门特别提醒,以色列与约旦、埃及边境口岸保持开放。中国驻以色列使馆提醒在以中国公民在确保自身安全的前提下尽快通过陆路边境口岸离境,建议优先选择约旦方向。


点击右上角
微信好友
朋友圈

点击浏览器下方“
”分享微信好友Safari浏览器请点击“
”按钮

点击右上角
QQ

点击浏览器下方“
”分享QQ好友Safari浏览器请点击“
”按钮
