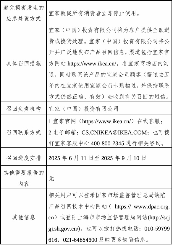
上海市市场监督管理局介绍,宜家(中国)投资有限公司自2025年6月11日至2025年9月10日召回2024年3月至2025年5月生产的宜家IKEA牌IKEA365+VÄRDEFULL瓦福压蒜器,共计2452件。
召回原因
因制造原因导致产品在使用过程中可能存在小片金属碎屑脱落的风险。脱落的碎屑有可能与食物一起被误吞,对消费者的身体健康造成伤害。
召回措施
消费者立即停止使用该产品。宜家(中国)投资有限公司将为客户提供全额退货或换货处理。
召回联系方式
1.宜家官网(https://www.ikea.cn/)在线客服;
2.电子邮箱:CS.CNIKEA@IKEA.COM;也可拨打宜家客服中心400-800-2345进行相关咨询。


转自 上海市市场监督局
点击右上角
微信好友
朋友圈

点击浏览器下方“
”分享微信好友Safari浏览器请点击“
”按钮

点击右上角
QQ

点击浏览器下方“
”分享QQ好友Safari浏览器请点击“
”按钮
