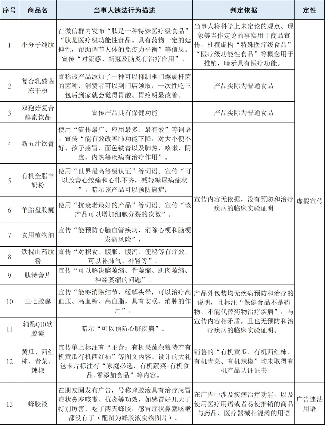
截至目前,市场监管部门已查办多起老年保健食品消费领域的违法案件,涉及虚假宣传或虚假广告等。违法行为主要是在微信群、直播间等推销产品过程中,号称的保健功能无依据,或者对普通食品、保健食品号称具有治疗疾病的功能或疗效,或者使用“最”级绝对化广告用语等。

为保障本市公众,尤其是老年人群体权益,特发布以下风险警示及防范指南:
1.警惕“免费诱饵”及封闭社群。勿轻信路边扫码领鸡蛋等小礼品、听课抢红包等活动,严防被拉入需密码进入的违法销售直播间或微信群。
2.核实产品资质与宣传真伪。保健食品需认准“蓝帽子”标识及批准文号。普通食品不得宣传疾病治疗功效。若遇涉及治疗功能等话术,请妥善保存直播录屏、支付凭证、聊天记录等证据,及时拨打 12315 或通过全国12315平台(APP/微信小程序)投诉举报。
3.子女亲属加强对老年群体的关怀与反诈科普,提醒切勿轻信“健康讲座”“特效神药”。
上海市市场监管局根据市场监管总局部署,正在组织开展年度老年人药品、保健食品虚假宣传专项整治。市场监管部门将持续关注,严厉打击涉及销售老年保健食品虚假宣传违法行为,坚决维护消费者合法权益。请广大消费者,尤其是老年群体提高警惕,共同筑牢安全消费防线!
点击右上角
微信好友
朋友圈

点击浏览器下方“
”分享微信好友Safari浏览器请点击“
”按钮

点击右上角
QQ

点击浏览器下方“
”分享QQ好友Safari浏览器请点击“
”按钮
