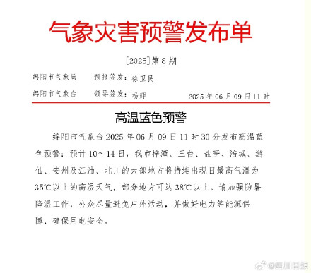
从明天(6月10日)开始,四川盆地将正式加入高温组。根据最新气象资料,6月10日到14日,四川盆地将经历一次连晴天气,盆地最高气温可达35~38℃,局部达40℃以上。本次高温是干热为主。这将是成都首次在6月出现连续高温,最高气温有可能破6月历史气象纪录,达38~39℃。截至发稿,绵阳市气象台已在盆地各城市中率先发布高温蓝色预警。注意防范!(川观新闻记者 陈婷)



点击右上角
微信好友
朋友圈

点击浏览器下方“
”分享微信好友Safari浏览器请点击“
”按钮

点击右上角
QQ

点击浏览器下方“
”分享QQ好友Safari浏览器请点击“
”按钮
