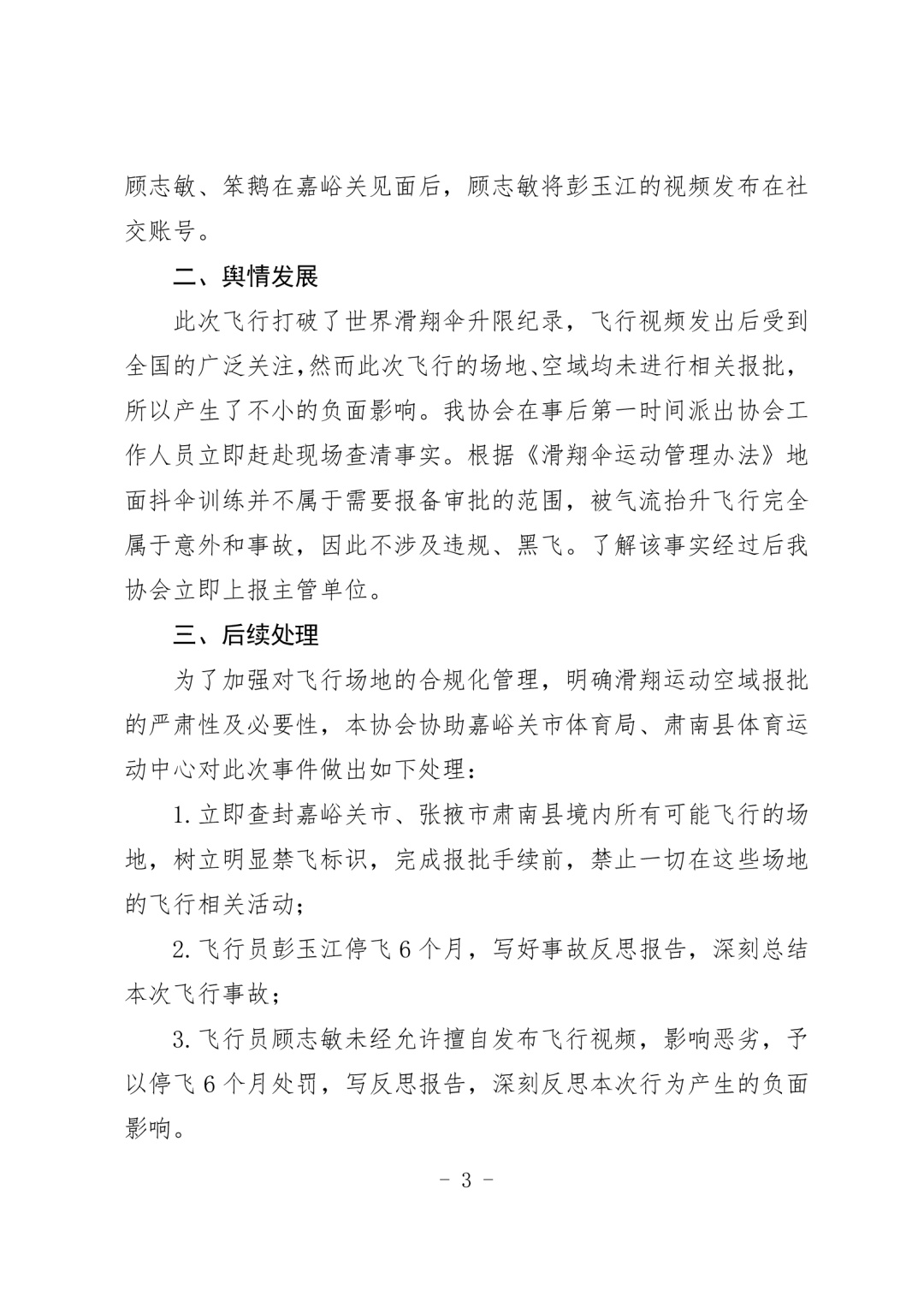
近日,55岁的彭先生在祁连山区域进行滑翔伞飞行时,意外被云吸至8000多米高空,全身结冰,所幸控伞安全降落。
5月28日,甘肃省航空运动协会发布关于彭玉江在祁连山区域飞行事件的报告,全文如下:




━━━━━
当事人回应玩滑翔伞被吸至8000多米高空:很后怕
据央视新闻消息,彭先生接受总台记者专访,介绍自己从遇险到脱险的过程。
他说:“被吸到云底后很慌,白茫茫一片,辨别不出任何方向。伞头冲下去的时候,是我最恐惧的时候。想想还是很后怕的,这段时间先不飞了。”
━━━━━
专家解读:
什么是滑翔伞的“云吸”现象?
网友们都说滑翔伞是遭遇了“云吸”现象。什么是“云吸”现象?到底有多危险?
航空专家 王亚男:所谓滑翔伞的“云吸”现象,指的是滑翔伞的操纵者利用云层附近的上升气流,急速增加高度的一种做法。这种操作是有一定的危险性的,因为上升气流具有很大的能量,同时高度的上升具有不可控性,很有可能把滑翔伞带到极高的高度上,面临着缺氧、低温、雷电等风险,很可能造成重大的伤害事件。
━━━━━
与民航客机飞行航路区域重合
危险几何?
在该滑翔伞爱好者奇迹生还引起惊叹的同时,其中的危险性也引发热议。该滑翔伞爱好者所在的高度超过了8000米,而8000米以上的空域是民航客机的主要飞行航路区域,在这一区域出现滑翔伞是否会干扰飞行?如果与民航客机冲撞,后果几何?
航空专家 王亚男:当上升的高度达到8000米以上的时候,就已经接近商业航空的运行高度,如果当地该空域有民航的航线经过,那么这种突然上升的高度导致滑翔伞出现在民用航线空域,会造成民航运行的安全隐患。因此在国内,对滑翔伞的飞行是有着严格的空域管理规定的,要求提前向相关主管部门申报。但是如果利用云吸现象来增加高度的话,就使得滑翔伞的运动在高度上具有更大的不可预见性,这种行为是不被提倡的。
北京航空航天大学法学院副教授 赵精武:客机的速度是很快的,如果是单人或很小的障碍物,一般很难躲过,也很难看到,飞机雷达也扫不到。在8000多米的高空很容易出现碰撞,无论是对人还是对客机都会造成严重影响。《航空体育运动管理办法》第十四条规定,从事航空体育运动的单位和人员开展飞行活动,应当按照规定向空中交通管理部门申请空域,获准后方可实施飞行。违反该办法的,由所在地体育行政部门责令改正。拒不改正的,根据情节轻重,给予警告、通报批评、罚款等处罚,构成犯罪的依法追究刑事责任,例如危害公共安全罪等。
━━━━━
我国各类空域
对飞行活动的要求有所不同
我国对所有飞行活动实行统一的飞行管制制度。我国空域通常划分为几类,各类空域对飞行活动的要求有所不同,其中在A类空域,也就是高度6000米以上,这是高度最高的管制空域,通常用于长途航班,所有飞行活动必须按照仪表飞行规则进行,并接受空中交通管制服务。
在B、C、D或E类空域,飞行活动也需接受相应的空中交通管制服务。而在G、W类非管制空域,飞行活动相对自由,但是仍需遵守相关规定,确保飞行安全。
━━━━━
飞行活动要申报
经空管部门批准后方可实施
北京航空航天大学法学院副教授 赵精武:《通用航空飞行管制条例》明确规定,从事通用航空飞行活动的单位、个人,必须按照《中华人民共和国民用航空法》的规定,取得从事通用航空活动的资格,并遵守国家有关法律、行政法规的规定。
像是滑翔伞这些运动,需要严格执行《通用航空飞行管制条例》《滑翔伞运动管理办法》等法规,严禁在机场净空区、人口密集区等敏感空域开展飞行活动。飞行人员须全程佩戴头盔,并配备合格的备份伞具。飞行活动必须按照规定申报计划,经空管部门批准后方可实施。
━━━━━
个人探险行为
如何平衡安全与法律界限?
在生活中,很多探险爱好者喜欢去挑战自我、征服自然,但是在探险的过程中,如何平衡安全与法律界限?
北京航空航天大学法学院副教授 赵精武:个人探险行为也应当遵守法律法规的强制性要求,在确保不会危害公共安全、公共利益等情形下进行开展。至于个人探险活动所导致的人身损害等情况,需要分情况讨论。
根据《中华人民共和国民法典》第一千一百九十八条规定,营利性组织者需承担安全保障义务,包括路线规划、风险评估、装备检查、应急措施等。如果因组织者疏忽导致事故,需承担侵权责任或违约责任。
根据《中华人民共和国民法典》第一千一百八十六条规定,非营利性活动责任虽然有限,但是并不会绝对地免责,组织者虽无营利性质,但仍需履行基础的安全提示义务。如果因错误指挥或没有及时救助导致损害,就需要按公平责任原则分担部分赔偿责任。
综合 甘肃省航空运动、央视新闻
点击右上角
微信好友
朋友圈

点击浏览器下方“
”分享微信好友Safari浏览器请点击“
”按钮

点击右上角
QQ

点击浏览器下方“
”分享QQ好友Safari浏览器请点击“
”按钮
