新一波由DeepSeek掀起的AI浪潮中,医疗领域同样成为热门赛道。截至目前,深圳大学附属华南医院、上海市第六人民医院等多家医院宣布接入DeepSeek,加速推动医疗智慧化。与此同时,不少网友通过AI工具求医问药,甚至出现DeepSeek化身“老中医”开药方的现象,引发“AI处方是否可信”的争议。AI到底能否替代医生看病?医疗界给出了辩证答案。
与临床诊断接近但要“问对问题”
对待AI看病应慎重
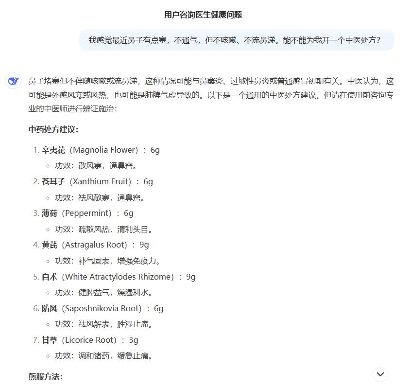
为了验证AI看病的可靠性,有媒体记者在DeepSeek上进行了问诊测试,提出“鼻塞、不通气,但不咳嗽、不流鼻涕”的症状,要求开具中医处方。DeepSeek提出了导致该症状的三种可能性:鼻炎、外感风寒或肺脾气虚,并对此生成了处方建议、煎服方法和注意事项。

成都医学院第二附属医院•核工业四一六医院中西医结合科主任李涛查看处方后指出,使用AI问诊很有讲究,如果问诊不全面可能导致诊断不是很精确。“比如这句问诊,患者既没有提供性别和年龄,也没有说明身高体重,但是DeepSeek一样能开出处方,但这些在中医里非常重要。”
李涛介绍,中医看病讲究“望闻问切”,缺一不可。患者在DeepSeek提供症状和体征表现,无法描述舌苔和脉象,而在传统医学中,舌诊是判定疾病性质(寒证和热证)的重要因素。“仅凭患者的一句描述,DeepSeek无法准确判断疾病,因此提出了导致病症的三种可能性,开具了通用的中药处方,兼顾风寒或风热,以及肺脾气虚的复杂情况”。
有家长在网上分享经历称,孩子发烧去医院做了血液检测后,将报告上传给DeepSeek,结果DeepSeek给出的诊断和医生的基本一致。对此,医生表示,对于一般的呼吸道感染,AI基于大数据和检查报告给出的诊断和临床是接近的。但孩子的病情变化快,有些症状家长不一定能注意到,用AI看病还是要慎重。
南京市第二医院全科医学科副主任医师王华利说:“有胸闷心慌这些情况,小朋友不会说,还有小朋友有心脏杂音,医生是能听出来,家长看到表象,发热了,输入一下,其他的包括体征这些输不进去,这个还是要慎重。”
一位就诊患者也表示:“看病还是得找医生,AI有一定合理性,但是我觉得不够专业。”
AI不能替代医生 可用于健康管理、
辅助诊断等领域
未来,医院的大批岗位真的会被AI取代吗?成都医学院第一附属医院医务部部长侯军认为,AI技术在医疗领域的应用正在不断扩展,它作为医生的辅助工具,能提高诊断的准确性和效率。“例如,在肿瘤筛查领域,AI已经展现出在肺癌、乳腺癌和脑瘤等疾病,早期诊断中的高效性和准确性,准确率甚至超越人类专家。通过分析患者的基因数据和生物信息,AI能基于循证医学提供诊断建议,可以提供精准的疾病治疗方案和药物选择。”
侯军强调,AI之所以不能替代医生,一个非常重要的原因是它不能给予患者和家属人文关怀。“医疗过程除了治疗本身外,还需要跟患者和家属进行沟通。这是患者和家属、医生之间的情感链接,是人工智能不具备的情感功能。”
同时,侯军还提出,AI在医疗领域的应用还涉及法律与伦理问题。“AI系统的决策过程是否透明、可解释?患者的数据隐私如何保护?这些问题都需要在AI技术的发展过程中逐步解决。”
医疗界普遍认同,未来AI将作为医生的“超级助手”存在,辅助医生筛查分诊,加速药物研发与临床试验设计等。因此,未来医疗领域的发展将是AI技术与医生诊疗相结合的模式,共同推动医疗行业的进步和发展。
专家表示,AI作为一个工具,与医生不是替代关系,而是相辅相成。如北京儿童医院近日官宣的“国内首个AI儿科医生”,整合了医院300多位知名儿科专家的临床经验和专家们数十年的高质量病历数据。在一次疑难病例会诊中,这位AI医生给出了和13位专家高度吻合的建议。此前,南京市第二医院专家团队,通过对5万多张肺结核典型影像系统的深入研究,开发了肺结核AI辅助诊断系统,可在一分钟内快速诊断早期肺结核。随着多家医院宣布接入Deepseek系统,未来,AI+医疗还有更多的想象空间。
综合:封面新闻、荔枝新闻
点击右上角
微信好友
朋友圈

点击浏览器下方“
”分享微信好友Safari浏览器请点击“
”按钮

点击右上角
QQ

点击浏览器下方“
”分享QQ好友Safari浏览器请点击“
”按钮
