日前
云南西双版纳傣族自治州
景洪市某酒店泳池内
一小女孩溺水,陷入昏迷状态
危急时刻
一位女士立即对小女孩进行心肺复苏
这段救援的视频发布在社交平台后
网友纷纷为这位挺身而出的女士点赞


视频显示
泳池旁一名敷着面膜的女子
正在按压小孩胸部进行施救
而旁边另一名女子
则用手扶着小女孩的头部协助施救
随着“面膜女子”不停地按压
小女孩逐渐睁开双眼
此时,一名身穿“景洪特警”字样制服的
工作人员也赶来继续协助救援

记者从这位女士的表姐
也是这段视频的拍摄者李女士处获悉
这位挺身而出的彭女士
学过紧急救援
掌握一定的急救常识

李女士称
当时和朋友第一时间拨打120
并冲到小孩面前
经过系列抢救小孩逐渐苏醒并恢复意识
后120到达将小孩接走
李女士呼吁广大家长
在一切可能发生危险的地方
都要照看好小孩
2月11日,当事人再发视频回应称
“小女孩被特警抱上救护车的时候
已经有生命体征了
大家不用担心了
希望她早早康复”

由于施救女子当时脸上还敷着面膜
身着旗袍
网友纷纷为该女子点赞:
“面膜旗袍女侠,太牛了!”
小洪:太有实力了,敷着面膜顺手救了个人。
华生夜雨:面膜侠真美!
桔梗:这姐姐还贴着面膜,临危不乱。
也有网友提醒,一定要看好孩子,尤其是特殊场合。
觉醒:不管去哪里一定要看好孩子。
幻想界的核心:看孩子一秒钟也不能错开眼睛,转眼就找不见了。
会吹泡泡的木子:三岁不离手,五岁不离眼。
溺水已成为
我国1-14岁儿童死亡的首要原因
不清楚正确施救方法
很可能错过最佳抢救时间!
溺水者有哪些不易察觉的迹象?
一起学习,关键时刻能救命!




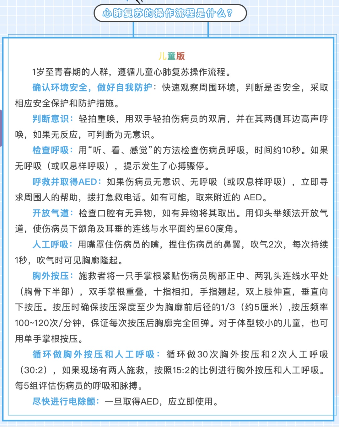
心肺复苏术,危机时救命!
心搏骤停一旦发生
如得不到及时的抢救复苏
4~6分钟后
会造成患者脑和其他人体重要器官组织
不可逆的损害
因此心搏骤停后的心肺复苏
必须在现场立即进行
为进一步抢救
直至挽回心搏骤停伤病员的生命
赢得最宝贵的时间



综合:封面新闻、大皖新闻、央视新闻、人民日报、网友评论等
点击右上角
微信好友
朋友圈

点击浏览器下方“
”分享微信好友Safari浏览器请点击“
”按钮

点击右上角
QQ

点击浏览器下方“
”分享QQ好友Safari浏览器请点击“
”按钮
