为了方便消费者购物,商场里都设有电梯。近日,台州市民杨先生在台州湾新区的中城广场乘坐电梯时,电梯突然骤停,他感觉身体颤动了一下,“当场感觉到腰部疼痛”。后经医生检查,诊断结果为腰椎间盘突出症。服药后,杨先生仍觉不适,也影响日常生活。为此,他向商场讨要说法。
中城广场物业表示,是因为周边施工导致停电,才致使商场电梯停运。目前,保险公司会赔付医药费,而其他费用杨先生走司法途径。
01
顾客:电梯骤停,
导致腰椎间盘突出症
杨先生说,8月5日,他在中城广场一楼买完晚饭,乘坐电梯前往地下停车场时,发生了意外。“电梯下降时,突然顿挫停止,当时我就感觉到腰疼。”
心里满是恐慌的杨先生按下了电梯里的求助按钮。“电话接通了,对方说是停电了,让我等一会。”杨先生称,在等待20分钟左右后,电梯门被打开了。
“门打开后,救援人员就去其他电梯解救其他人,我也着急送饭先走了。”送完饭后,杨先生联系到物业经理。“他让我先去医院看病,看完后再找他们报销。”


隔天,杨先生便前往医院检查。“医生给出的结果是腰椎间盘突出,但我之前检查是轻微的膨出,没有达到那么严重的程度。”
从杨先生提供的2022年检查报告看,影像诊断结果是椎间盘膨隆,而今年(2024年)8月6日的诊断为腰椎间盘突出症。
为了缓解疼痛,杨先生遵医嘱服药,前后去往医院3次,花费医药费共计800元左右。“我吃了一个疗程的药,没有恢复到之前的状态,腰还是会有疼痛感。晚上睡觉平躺时间久了,还有酸胀感,辗转反侧,入睡困难。工作久坐超过半个小时,也有酸胀感,影响日常生活。”
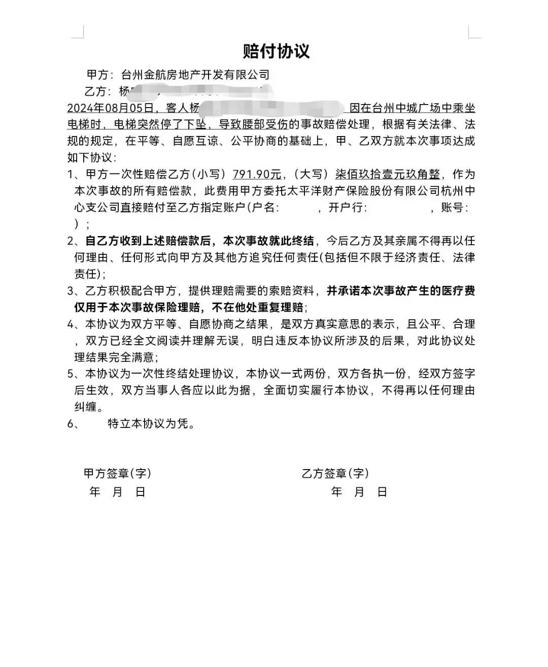
面对“飞来横祸”,杨先生找到中城广场的物业经理协商处理办法。“商场物业有保险可以赔偿,他们也同意赔偿800元医药费,但是看病过程中产生的误工费、交通费等费用,他们明确说不会赔偿。而且他们现在给我的是一次性终结的赔付协议,可腰间盘突出不可能康复,后续的康复治疗费用也不应该由我承担。”
02
商场:除了医药费,
其他费用让顾客走司法途径
电梯为何会突然停止运行?记者陪同杨先生来到中城广场。物业经理许先生告诉记者,当天,由于附近工地施工,导致整个商场突然停电。同时,商场有向保险公司投保公众责任险。
“杨先生的症状是腰椎间盘突出,保险公司是不愿意全额赔付的,是我和保险公司沟通后他们才同意。”许经理表示,医药费会全额赔付,但如果有其他费用,让杨先生走司法途径。



在杨先生提供的《赔付协议》上,记者了解到商场投保的保险公司为太平洋财产保险股份有限公司杭州中心支公司,几经波折,记者联系到相关负责人皮经理。
据皮经理介绍,公众责任险包括在被保险人经营范围内,因为被保险人的失误或过失,导致第三者损伤。如果没有附加条款,电梯所导致的事故,保险公司不负责赔付。
“这个保单附加了电梯、机器及大厦自动装置条款,初步判断原因是商场周边施工导致停电,进而导致电梯停顿的情况,初步判定责任是属于的。”皮经理称,依据材料,最终核定的医药费是790元左右。“如果有材料证明,后续的治疗和电梯事故有关,那可以纳入,如果是原先自身毛病或无关类费用,则不包括在内。”
皮经理进一步解释道,保单条款规定,被保险人给第三者造成损害,被保险人没有向第三者赔偿的,保险人不得向被保险人赔偿。“通俗讲,这次事故如果他们双方没有达成一致,或者被保险人实际赔付的情况下,我们是不能进行相应赔付的。”
律师提醒
如果商场未充分履行安全保障义务,则需承担侵权责任
如果市民在商场乘坐电梯而受伤,责任该由谁承担?记者咨询了浙江和从律师事务所律师曹理尚。
据介绍,《中华人民共和国民法典》规定,宾馆、商场、银行、车站、机场、体育场馆、娱乐场所等经营场所、公共场所的经营者、管理者或者群众性活动的组织者,未尽到安全保障义务,造成他人损害的,应当承担侵权责任。因第三人的行为造成他人损害的,由第三人承担侵权责任;经营者、管理者或者组织者未尽到安全保障义务的,承担相应的补充责任。经营者、管理者或者组织者承担补充责任后,可以向第三人追偿。
“商场作为公共场所的经营者,特别是如电梯等关键设备,负有严格的安全保障义务。”曹律师进一步分析说,如果商场未能尽到这一义务,导致顾客在正常使用电梯时因电梯故障(如突然停电)受伤,商场应当依法承担侵权责任,包括赔偿受害人的医疗费、交通费等合理费用。
在杨先生的案例中,中城广场作为公共场所的经营者和管理者,因未充分履行安全保障义务而需承担侵权责任。由于中城广场已投保公众责任险,这意味着相关赔偿费用可根据保险合同由保险公司承担,既减轻了商场的经济压力,也确保了受害者的及时救助。另一方面,因电梯停顿的情况系周边施工导致停电所致,中城广场还有权向施工方追偿。
然而,对于杨先生腰椎间盘突出症的诊断,由于该病症与电梯停电事故之间的直接因果关系难以直接证明,杨先生需承担举证责任,证明其病情与电梯事故有直接关联。
曹律师建议,商场经营者应定期对电梯、自动扶梯等关键设施进行巡检和维护,确保其处于良好运行状态,并安装有效的安全装置以预防类似事故的发生。这不仅是对消费者尊重和保护,也是企业自身风险管理和品牌形象维护的重要举措。
记者:项弋凌
点击右上角
微信好友
朋友圈

点击浏览器下方“
”分享微信好友Safari浏览器请点击“
”按钮

点击右上角
QQ

点击浏览器下方“
”分享QQ好友Safari浏览器请点击“
”按钮
