据中央广播电视总台大湾区之声官方微博23日消息,2024年巴黎奥运会内地奥运健儿代表团将于(30日)出席“奥运健儿大汇演”,并于翌日上午进行两场“内地奥运健儿展风采”运动项目示范。有关门票于22日上午10时起公开发售,所有门票在开售后约40分钟便已全部售罄。
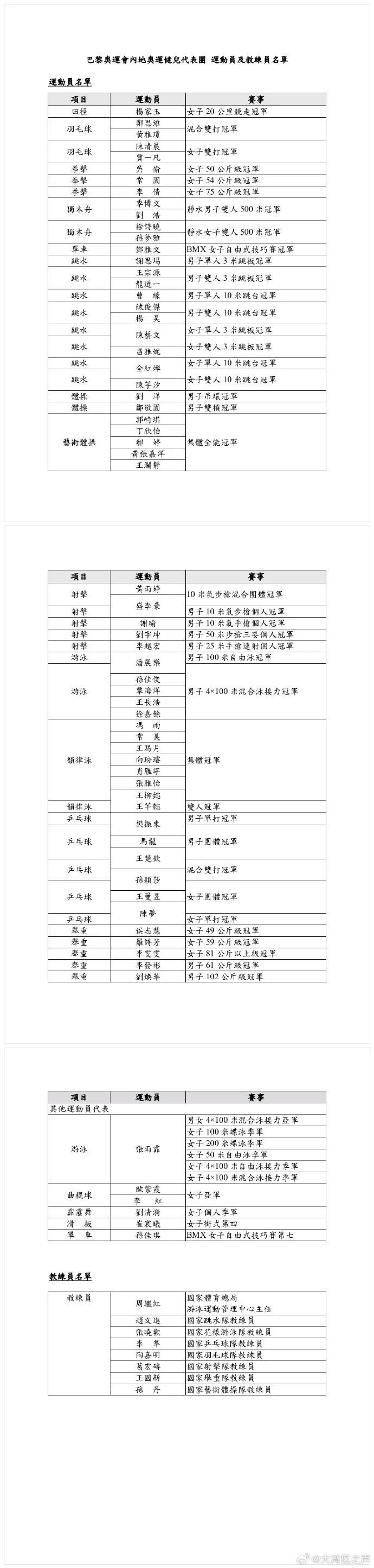
香港特区政府文化体育及旅游局今日公布,于8月29日至31日到香港访问的2024年巴黎奥运会内地奥运健儿代表团,将包括来自16个运动项目共65名运动员和8名教练。
代表团将于8月31日下午离开香港。

转自:中央广播电视总台大湾区之声官方微博
点击右上角
微信好友
朋友圈

点击浏览器下方“
”分享微信好友Safari浏览器请点击“
”按钮

点击右上角
QQ

点击浏览器下方“
”分享QQ好友Safari浏览器请点击“
”按钮
