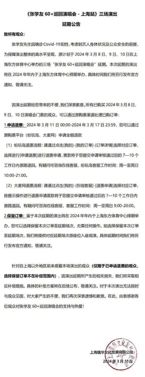
3月10日晚,主办方@CMCLive华人文化演艺发布《张学友60+巡回演唱会-上海站》三场演出延期及补偿公告,称本次演出因张学友确诊新冠阳性而延期,将在2024年年内于上海东方体育中心择期举办。上海以外地区已申请退票的观众将获得火车票、机票、住宿等相关补偿。

张学友60+巡回演唱会海报
公告显示,已购买演唱会门票的观众,可以通过原购票渠道处理订单,包括申请退票和保留订单。申请全额退款的观众将在提交申请审核通过后的7-10个工作日内收到退款,而保留订单的观众则无需进行操作,主办方将在延期时间确定后提供对应延期场次的原座位入座观演。
针对上海以外地区申请退票的观众,补偿费用标准为:1、火车票实报实销。2、国内机票费用不高于人民币2000元(含)/人/单程;国际机票费用不高于人民币5000元(含)/人/单程。3、上海本地酒店费用不高于人民币800元(含)/间夜。

主办方发布延期公告
看到退票及补偿方案,网友纷纷称赞“学友哥有担当”“方案很诚恳”。不过,也有网友发出疑问,如果当下选择保留订单,等延期日期确定后又发现行程冲突无法观演,那时还能免费退票吗?
延期公告显示,观众申请退票时间为3月11日至3月17日,而演出延期的具体时间将另行发布官方通知。因此有部分网友担心,若等退票时间结束后才发现延期时间有冲突,届时退票可能会被收取一定手续费。




不少网友发出相似的疑问
“确认延期时间后给一段免手续费退票期是必须的事情,哪怕这个犹豫期很短。”3月11日,一名网友告诉海报新闻记者,自己暂时不考虑退票,还是等延期时间出来了再说。
针对这一质疑,有网友发表了不同意见,称以上问题纯属观众个人原因,要退就在规定时间内退,既然不退就应该接受安排。
此前,上海蕴华文化发展有限公司发布公告称,张学友因身体不适,就诊后需要静养,为保障演出整体的高水平呈现,原定于3月8日、9日、10日举办的三场演唱会取消。
3月8日,张学友通过@环球音乐集团作出回应,表示经过诊断,自己确诊新冠阳性,正在家中进行自我隔离,会按时服药尽快康复和恢复体力,希望能在下周以正常表演状态再在上海的舞台和大家见面。

张学友的回应
点击右上角
微信好友
朋友圈

点击浏览器下方“
”分享微信好友Safari浏览器请点击“
”按钮

点击右上角
QQ

点击浏览器下方“
”分享QQ好友Safari浏览器请点击“
”按钮
