11月28日
海口市美兰区人民检察院发布公告
犯罪嫌疑人梁其俊涉嫌诈骗罪一案
由海口市公安局美兰分局移送至
海口市美兰区人民检察院审查起诉
公 告
犯罪嫌疑人梁其俊涉嫌诈骗罪一案,已由海口市公安局美兰分局于2023年11月27日移送海口市美兰区人民检察院审查起诉。
侦查机关认定:2018年1月至2023年8月期间,犯罪嫌疑人梁其俊通过“SOUL”“珍爱网”“抖音”等婚恋交友软件结识多名女性并添加为微信好友,后隐瞒真实身份将自己包装成海归、年轻有为的成功人士,虚构其名下拥有多家酒吧、椰海金叶烟酒行等多个投资项目,并以合伙投资项目赚钱为由,骗取20余名被害人财物,涉案金额巨大。
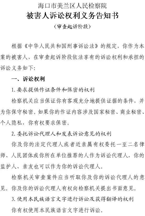
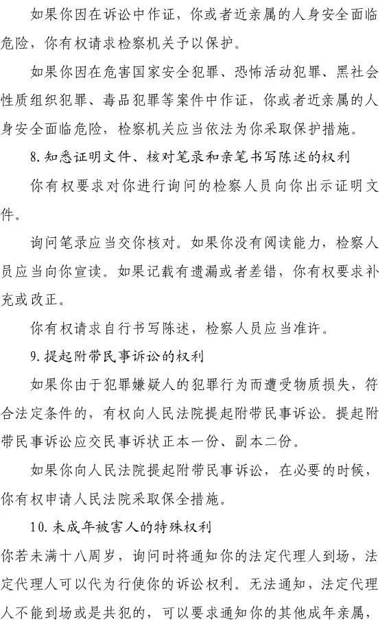
由于被害人人数众多,根据《中华人民共和国刑事诉讼法》的有关规定,经本院联系,仍有部分被害人无法送达诉讼权利义务告知书,现采取公告送达方式告知本案被害人有权委托诉讼代理人,以及在审查起诉阶段享有的诉讼权利义务(内容详见附件《海口市美兰区人民检察院被害人诉讼权利义务告知书》)。
以上事项如有疑问,请与本院联系,或将书面意见邮寄本院。
邮寄地址:海口市美兰区琼山大道80号美兰区人民检察院第一检察部
联系人:案管中心、梁玲(书记员)
联系电话:0898-65320275、0898-65335200
海口市美兰区人民检察院
2023年11月28日




转自:美兰检察
点击右上角
微信好友
朋友圈

点击浏览器下方“
”分享微信好友Safari浏览器请点击“
”按钮

点击右上角
QQ

点击浏览器下方“
”分享QQ好友Safari浏览器请点击“
”按钮
