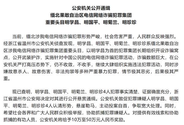
公安机关公开通缉
明学昌、明国平、明菊兰、明珍珍
4名缅北果敢自治区
电信网络诈骗犯罪集团重要头目
对提供有效线索和协助抓捕的有功人员
公安机关
将给予10万至50万元人民币奖励
以下为全文↓↓





转自公安部刑侦局
点击右上角
微信好友
朋友圈

点击浏览器下方“
”分享微信好友Safari浏览器请点击“
”按钮

点击右上角
QQ

点击浏览器下方“
”分享QQ好友Safari浏览器请点击“
”按钮
