曾辉煌一时的广汽三菱,将在中国市场彻底淡出。
据报道,在10月24日举行的董事会会议上,三菱汽车正式决定退出中国的整车生产。三菱汽车公司官网也发布了关于中国业务结构变动通知,决定出售合资公司——广汽三菱的股份并解散合资公司。而三菱在中国本土车生产将终结,库存耗尽后新车销售也将结束,这意味着三菱将退出中国的汽车生产和销售。
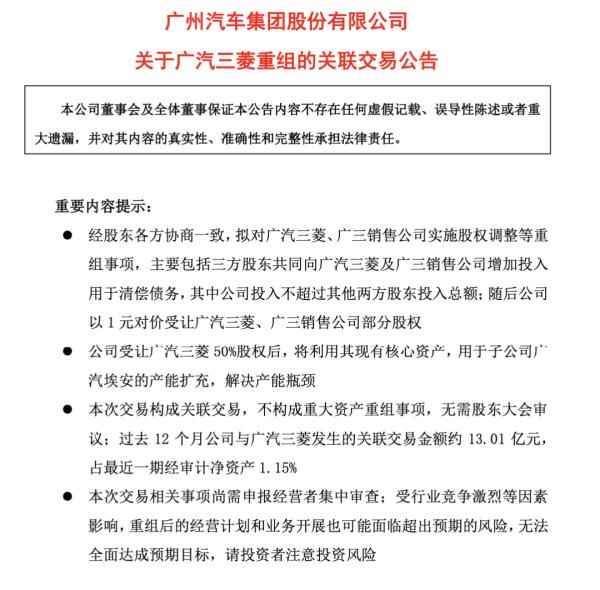
10月24日晚间,广汽集团发布公告称,董事会审议通过了《关于广汽三菱重组的关联交易公告》,拟对广汽三菱、广汽三菱汽车销售公司实施股权调整等重组事项。
广汽集团将以1元对价受让三菱自动车工业株式会社、三菱商事株式会社持有的广汽三菱30%、20%股权,广汽三菱将成为广汽集团全资子公司,广汽埃安将利用广汽三菱工厂实现增产扩能。

针对网上流传的“广汽三菱库存车4折出售”的消息,广汽三菱回应消息不实。
如今,打开广汽三菱官网首页就看到广汽三菱给车主的说明函。

据此前报道,三菱汽车败退中国的主要原因是新能源车的普及和中国本土品牌崛起使其在华销量持续低迷。事实上,自2020年起,广汽三菱销量急转直下。官方数据显示,2020-2022年,广汽三菱销量分别为7.5万辆、6.6万辆、3.8万辆,同比分别下滑43.62%、11.99%和49.13%。
此次广汽三菱的重组,将优化产业布局,帮助三菱渡过转型阵痛期。期待三菱汽车以此为契机,调整战略,重新出发。
综合:大众日报 广州日报 上海证券报等
点击右上角
微信好友
朋友圈

点击浏览器下方“
”分享微信好友Safari浏览器请点击“
”按钮

点击右上角
QQ

点击浏览器下方“
”分享QQ好友Safari浏览器请点击“
”按钮
