9月20日,广州市人民政府办公厅发布《广州市人民政府办公厅关于优化我市房地产市场平稳健康发展政策的通知》,广州成为全国一线城市中首个部分放开限购的城市。

以下为《广州市人民政府办公厅关于优化我市房地产市场平稳健康发展政策的通知》内容:
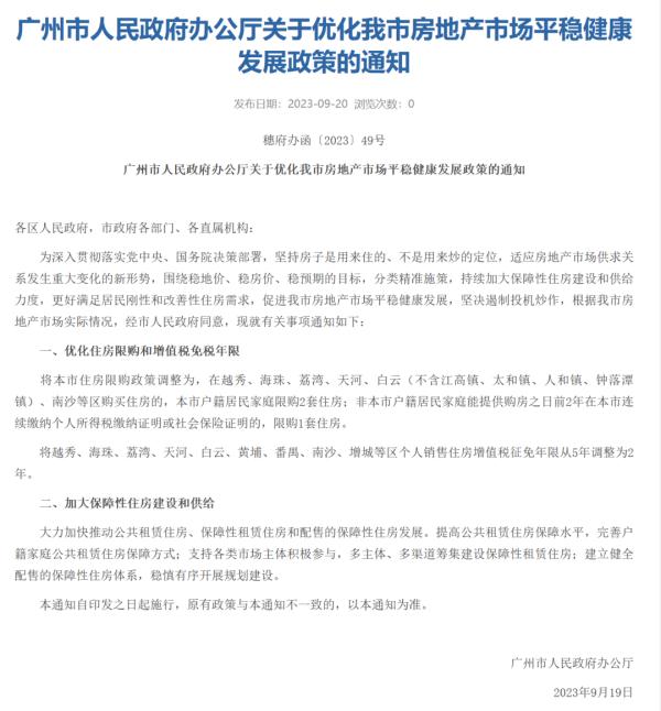
广州市人民政府办公厅
关于优化我市房地产市场平稳健康发展政策的通知
各区人民政府,市政府各部门、各直属机构:
为深入贯彻落实党中央、国务院决策部署,坚持房子是用来住的、不是用来炒的定位,适应房地产市场供求关系发生重大变化的新形势,围绕稳地价、稳房价、稳预期的目标,分类精准施策,持续加大保障性住房建设和供给力度,更好满足居民刚性和改善性住房需求,促进我市房地产市场平稳健康发展,坚决遏制投机炒作,根据我市房地产市场实际情况,经市人民政府同意,现就有关事项通知如下:
一、优化住房限购和增值税免税年限
将本市住房限购政策调整为,在越秀、海珠、荔湾、天河、白云(不含江高镇、太和镇、人和镇、钟落潭镇)、南沙等区购买住房的,本市户籍居民家庭限购2套住房;非本市户籍居民家庭能提供购房之日前2年在本市连续缴纳个人所得税缴纳证明或社会保险证明的,限购1套住房。
将越秀、海珠、荔湾、天河、白云、黄埔、番禺、南沙、增城等区个人销售住房增值税征免年限从5年调整为2年。
二、加大保障性住房建设和供给
大力加快推动公共租赁住房、保障性租赁住房和配售的保障性住房发展。提高公共租赁住房保障水平,完善户籍家庭公共租赁住房保障方式;支持各类市场主体积极参与,多主体、多渠道筹集建设保障性租赁住房;建立健全配售的保障性住房体系,稳慎有序开展规划建设。
本通知自印发之日起施行,原有政策与本通知不一致的,以本通知为准。
广州市人民政府办公厅
2023年9月19日
广州楼市新政实施时间公布!官方解读
9月20日,广州市人民政府办公厅发布《广州市人民政府办公厅关于优化我市房地产市场平稳健康发展政策的通知》(穗府办函〔2023〕49号) 自2023年9月20日起执行,现将有关政策解读如下:
一、优化住房限购政策和个人销售住房增值税征免年限
(一)本市户籍居民家庭在越秀、海珠、荔湾、天河、白云(不含江高镇、太和镇、人和镇、钟落潭镇)、南沙等区域仍然限购2套住房。
(二)非本市户籍居民家庭在上述区域限购1套住房,购房条件为从购房之日前在本市连续缴纳个人所得税缴纳证明或社会保险证明满2年。
(三)本市户籍成年单身(含离异)人士在上述区域仍限购1套住房。
(四)境外机构和个人购房按照《关于规范房地产市场外资准入和管理的意见》(建住房〔2006〕171号)、《住房城乡建设部等部门关于调整房地产市场外资准入和管理有关政策的通知》(建房〔2015〕122号)执行。
(五)将越秀、海珠、荔湾、天河、白云、黄埔、番禺、南沙、增城等区个人销售住房增值税征免年限从5年调整为2年,政策的适用认定以税务部门具体审核意见为准。
(六)政策调整自2023年9月20日0:00起施行,购房资格审核适用政策与本通知不一致的,以本通知为准。
二、加大保障性住房建设和供给
加快建立健全以公共租赁住房、保障性租赁住房和配售的保障性住房为主体的租购并举的住房保障体系。继续做好公共租赁住房托底保障,适时提高公共租赁住房收入准入线和租赁补贴标准,进一步扩大公共租赁住房保障范围,引导一部分保障对象通过领取补贴解决住房困难问题,完善公共租赁住房保障方式。大力发展保障性租赁住房,通过政府给予土地、金融、税收等政策支持,引导各类市场主体参与筹集保障性租赁住房,缓解新市民、青年人住房困难问题。加快建立健全配售的保障性住房的配套政策体系。坚持规划先行,稳慎有序推进配售的保障性住房工作。
转自:广州市人民政府办公厅
点击右上角
微信好友
朋友圈

点击浏览器下方“
”分享微信好友Safari浏览器请点击“
”按钮

点击右上角
QQ

点击浏览器下方“
”分享QQ好友Safari浏览器请点击“
”按钮
