“六一”国际儿童节临近
想好去哪里玩了吗?
广东多个景区宣布:免票
广东这些景区
儿童节都推出了免票活动
已经帮大家整理好啦
石门国家森林公园
儿童节当天至本周日
14周岁(含)以下人员
可免费入园游玩
同行两人可享受正价门票九折优惠

资料图/广州日报·新花城记者杨耀烨
儿童节当天,石门国家森林公园将举办亲子沙包投掷、磁性钓鱼、创意绘画创作,均为免费参与。还有玫瑰园、桃花源、森林浴场等景点等你带娃来打卡~
余荫山房
儿童节当天至本周日
14周岁(含14周岁)以下的儿童
凭身份证可免费入园

资料图。广州日报·新花城记者骆昌威 摄
余荫山房距今已有150多年的历史。它是全国重点文物保护单位、全国近代优秀建筑单位、国家4A级旅游景区、广东四大名园之一。带娃来这里,可充分感受古风古韵!
长隆五大主题乐园
儿童节当天
每名购买“动物世界/飞鸟乐园/欢乐世界
水上乐园/海洋王国主题乐园”门票的成人
可免费携带1名未满12周岁
或身高未超过1.5米的儿童入园

长隆野生动物世界的熊猫。广州日报·新花城记者李波 摄
帽峰山森林公园
儿童节当天
14周岁(含)以下游客可免费入园
另可有2名同行成人免费入园
帽峰山森林公园聚集着海拔200米以上的山峰20多个,沟谷幽深,给人莽莽苍苍之感。据介绍,全园森林覆盖率大于95%!
在这里,你可以带着娃充分吸氧,看着满眼的绿意放松身心~

图片来源:广州市帽峰山景区
流溪河国家森林公园
儿童节当天
14周岁以下儿童免票
即日起至6月30日
流溪河公园还对亲子游家庭
实行随行家庭凡购2张成人票
即免3张儿童票优惠
(限14周岁以下儿童,凭身份证或学生证入园,端午节期间不适用)

图片来源:广州市流溪河国家森林公园
流溪河国家森林公园是首批国家十大森林公园之一,集人文景观、森林保健功能于一体,非常适合一家老小同游。园内有水上游乐、户外拓展等10多个特色游乐项目。

资料图/广州日报·新花城记者 杨耀烨
佛山西樵山
6月1日(儿童节)当天
佛山西樵山,免门票!
无论大小朋友(不限户籍)
均可免票畅游

图片来源:南海西樵
广东梅州大埔坪山梯田
儿童节当天
18岁以下青少年、
儿童可免门票和观光车票
(凭有效身份证)

图片来源:广东坪山梯田旅游区
拿好这份“六一”公交出行攻略
带娃玩转羊城
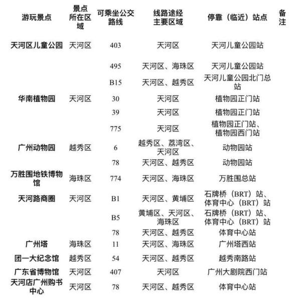
“六一”儿童节即将来临,广州市一汽巴士二分公司针对近年来“六一”期间市民出行特点,对广州市区主要景点的公交信息进行汇总,方便家长和儿童在“六一”节期间乘坐公交车前往游玩。“六一”出行,拿好这份公交线路指南。

一汽巴士二分公司在此温馨提醒,近期广州高温,广大市民出行前做好防晒工作,如有带小朋友乘坐公交时需看紧孩子,确保安全乘车。另根据《广州市公共汽车电车乘车守则》规定,一名成年乘客可免费带两名身高不超过1.3米或未达到法定应当入学年龄的儿童(凭有效身份证明)乘车。

“六一”节当天
地铁多站点将开展线下主题活动
“六一”节当天,广州地铁线网将播放童声录制的节日祝福广播,同时在多个地铁站开展线下主题活动,大小朋友来车站可现场看画展、学安全出行知识。

除了氛围广播,还有多个站点将举行儿童节主题活动。5月31日至6月3日,广州地铁将携手省工伤康复医院、市粤康社会服务中心等单位在三号线白云大道北站举办“朋辈护航,我与地铁共成长”主题手绘作品展览活动,现场将展出来自3至14岁小朋友的100幅原创画作。

6月1日9:30至12:00和10:30,广州地铁分别在二号线白云公园站、十四号线旺村站举行安全文明出行活动,现场将有绘画、趣味互动问答等小游戏,向小朋友们传播文明乘车和安全出行小知识。
最后提前祝大家
儿童节快乐呀!
不论是大朋友还是小朋友
都要开心快乐每一天!
出品:大洋网
综合广州日报、中国广州发布、各景区官方微信等
点击右上角
微信好友
朋友圈

点击浏览器下方“
”分享微信好友Safari浏览器请点击“
”按钮

点击右上角
QQ

点击浏览器下方“
”分享QQ好友Safari浏览器请点击“
”按钮
