最近
全国多所学校接连发生流感聚集性疫情
“一打开班群全是请假的孩子”
“广东甲流进入新流行高峰”等词条
在微博引发热烈讨论

广州甲流情况怎么样?
▼
根据广州市疾控中心最新监测数据显示,广州甲型流感活动水平仍呈现快速上升态势。
最近一周,全市哨点医院报告流感样病例数持续攀升,学校、托幼机构、养老机构等人员密集单位应加强流感防控工作,尽可能减少聚集性疫情发生。
流感病毒来势汹汹
各位家长应提高警惕
密切关注自身及孩子身体健康状态
一旦出现流感样症状
(发热,伴咳嗽和/或咽痛症状)
建议居家休息,进行健康监测
症状严重时及时就诊
不带病上班、上课

近日
广州市疾控梳理公布了全市11个区
流感疫苗接种点信息
市民接种前可先电话咨询
快快收藏 ↓↓↓

热点问题解答
关于甲流
市民还有不少关心的问题:
出现哪些症状要马上就医?
抗病毒药奥司他韦该怎么用?
还有哪些药可以选择?
居家护理有哪些“坑”要避开?
……
今天为你一一梳理
▼
感染流感
哪些情况需要尽快就医?
临床上,大部分感染患者及早使用抗流感病毒药物后(起病48小时内),病程一般在5~10天就可以控制。
对于症状比较轻微的患者,可以居家隔离休息,使用解热镇痛药物和一些缓解咳嗽、鼻塞流涕的药物改善症状,多休息、适当多喝水,一般5天~7天也可以好转进入恢复期。
那么,什么情况需就医?
一看症状表现:如果除了持续高热,还伴有严重的全身症状,如出现精神萎靡、呼吸困难、严重呕吐腹泻、抽搐等症状,应及时就诊。
二看持续时间:如果高烧持续3天仍然没有好转,也建议及时就医。
抗流感病毒药该怎么用?
今年3月,国家卫健委组织专家对甲流相关问题进行解答,北京大学第一医院感染科主任王贵强指出,抗病毒药物应该在医生的指导下使用,症状比较重的感染者、有重症高风险的高龄老人和有基础疾病的人群可以使用抗病毒药物治疗。抗病毒药物越早使用越好,在48小时内用上效果最好。

他表示,抗病毒药物总体安全性很好,但也有一些不良反应的问题和使用禁忌(如1岁以下婴幼儿不建议使用),因此使用之前要咨询医生。
以奥司他韦为例,它是一种神经氨酸酶抑制剂,具有抗甲型和乙型流感病毒的作用。但是,它对普通感冒和细菌感染是无效的。
一些人希望通过服用奥司他韦来预防流感,但它只能作为没有接种疫苗、存在免疫异常或接种疫苗后尚未获得免疫能力的重症流感高危人群的紧急临时预防措施,比如接触过疑似/确诊流感的人,或近期去过公开疫情场所。
奥司他韦的药品说明书中也明确:不能取代流感疫苗。接种疫苗是预防流感最有效手段和最具成本效益的方法,这一点仍然不变。
此外,奥司他韦属于处方药物,常见不良反应包括恶心、呕吐、头痛等。
综上,专家提醒:必须在医生诊断评估并确认适合后才能使用,切莫盲目自行拿来预防使用,更不能过度和滥用。
得了流感
还有没有其他药可以选择?
奥司他韦确实是流感特效药,不过还有别的抗流感药物可以选择。
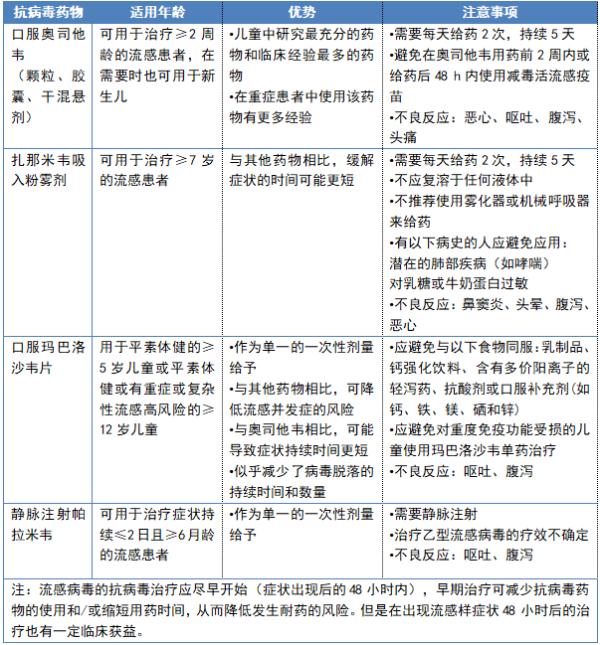
比如:玛巴洛沙韦、帕拉米韦等。我们总结了一些儿童可以选择的抗流感药物以及特点:

医生提醒:
1.流感不管是否接受抗病毒治疗,无并发症的流感患儿通常1周左右会逐渐恢复,但症状(特别是咳嗽)可能持续,尤其是幼儿。大龄患儿中无力和易疲乏可能持续数周,有时被称为“流感后无力”。
2.家长在家自行为孩子选择药物退烧时,一定要看清楚成份(推荐:对乙酰氨基酚、布洛芬)、剂量等说明,按照说明服用。一般情况下不推荐交替使用退烧药,推荐选择单一退烧药。注意不要与含有同样成份的感冒药一起服用,避免药物过量!
居家护理
别轻信这些退烧“偏方”
近日,一名女童因反复高烧,其父母多次用75%酒精擦拭和湿敷,结果孩子竟然陷入昏迷!紧急抢救后,她被送入重症监护室(PICU)。检查发现,她急性酒精中毒,出现了严重代谢性酸中毒、大脑功能受损。 医生紧急提醒,一些民间常用的“退烧偏方”不但不能帮助退烧,还可能造成严重后果。
三招科学预防流感
对症备药:针对发烧,布洛芬、对乙酰氨基酚等非处方退烧药安全性较好,孩子可以使用,也可以准备一些清热解毒的、止咳化痰的中成药。
接种流感疫苗:目前预防流感最有效的措施还是接种流感疫苗。
坚持做好个人防护:勤洗手、戴口罩、勤通风,尽量避免在流感流行高峰期去人群聚集场所。
转自:广州疾控
点击右上角
微信好友
朋友圈

点击浏览器下方“
”分享微信好友Safari浏览器请点击“
”按钮

点击右上角
QQ

点击浏览器下方“
”分享QQ好友Safari浏览器请点击“
”按钮
