2023年全国硕士研究生招生考试将于2022年12月24日至26日进行。按教育部、国家卫健委、国家疾控局要求,研考考点为特定场所,考试工作人员和考生核酸检测应检尽检。为方便广大考生,沈阳市在域内13个区、县(市),及17所高校考点(18个校区),分别独立专设核酸检测点,为全体考生免费提供“单人单管”检测。现将核酸检测安排等防疫须知通知如下。
一、核酸检测安排
1.各检测点开放时间:12月21日8:00至17:00。
(1)在沈高校考点考生原则上在本校检测点参加检测。确有实际困难的,可就近在其他研究生考试专设检测点检测,并向本校报备。
(2)非在沈高校考点的社会考生(往届生)原则上在本考区公布的核酸采样点位参加检测。确有实际困难的,可就近在其他研究生考试专设检测点检测(见文末附件1),并向本考区招考办报备。
(3)在沈阳市借考考生的核酸检测,按照社会考生(往届生)执行。
2.请考生持2023年全国硕士研究生招生考试准考证、考务人员持考点开具的考务工作证明参加核酸检测(或单位统一组织)。核酸采样期间做好个人防护,保持1米间距。
3.研究生考试专设检测点仅服务于2023年全国硕士研究生招生考试考生及相关考务人员。
4.所有考生须于12月22日12:00前通过“辽宁研考”微信小程序上报本人核酸检测结果和健康状况,考点将按照12月21日考生核酸检测结果分类安排考场,确保“应考尽考”。凡因未按规定完成核酸检测、未按时上传核酸检测结果,导致不能参加考试的,责任自负。
二、做好考前健康管理
从即日起,考生要加强自我健康监测,每日登陆“辽宁研考”微信小程序填报相关信息,减少聚集和流动,不去人员密集的场所,往返考点途中全程做好个人防护,做好自己健康安全的第一责任人。
三、考试期间健康要求
1.考试当日,考生应在开考前60分钟到达考点,预留足够时间配合考点工作人员进行入场检验。考生进入考点时须出示本人准考证、有效居民身份证件、12月21日采样的核酸检测报告(纸质、电子版均可),配合考点进行体温测量、安全检查和身份核查。如两次测量体温高于37.3℃,在应急处置考场参加考试。
2.考生进入考场前必须佩戴医用外科或以上级别口罩,不得因为佩戴口罩影响身份识别。进入考场后须做好个人防护,提倡考试期间全程佩戴N95口罩。核酸检测阳性考生及应急处置考场考生须全程佩戴N95口罩。
3.考试结束时,按监考员指令,考生有序错峰离场,保持安全间距,不得在考点及附近滞留聚集。
四、其他事项
1.考生应自觉配合考点做好身体健康检测,对隐瞒或谎报个人健康状况等重点信息,以及拒不配合工作人员进行防疫检测、询问、排查的考生,将取消考试资格,并按照有关法律法规予以处理。
2.考试组考防疫措施将根据疫情形势变化适时调整,请考生保持电话畅通,并密切关注“辽宁招生考试之窗”网站、“辽宁省教育招生考试”微信公众号,各报考点官网、微信公众号及属地卫健部门防疫管理最新公告信息。
如有其他问题,欢迎拨打报考点电话(见文末附件2)。
衷心祝愿各位考生考试顺利,取得理想成绩!
沈阳市招生考试委员会办公室
2022年12月20日
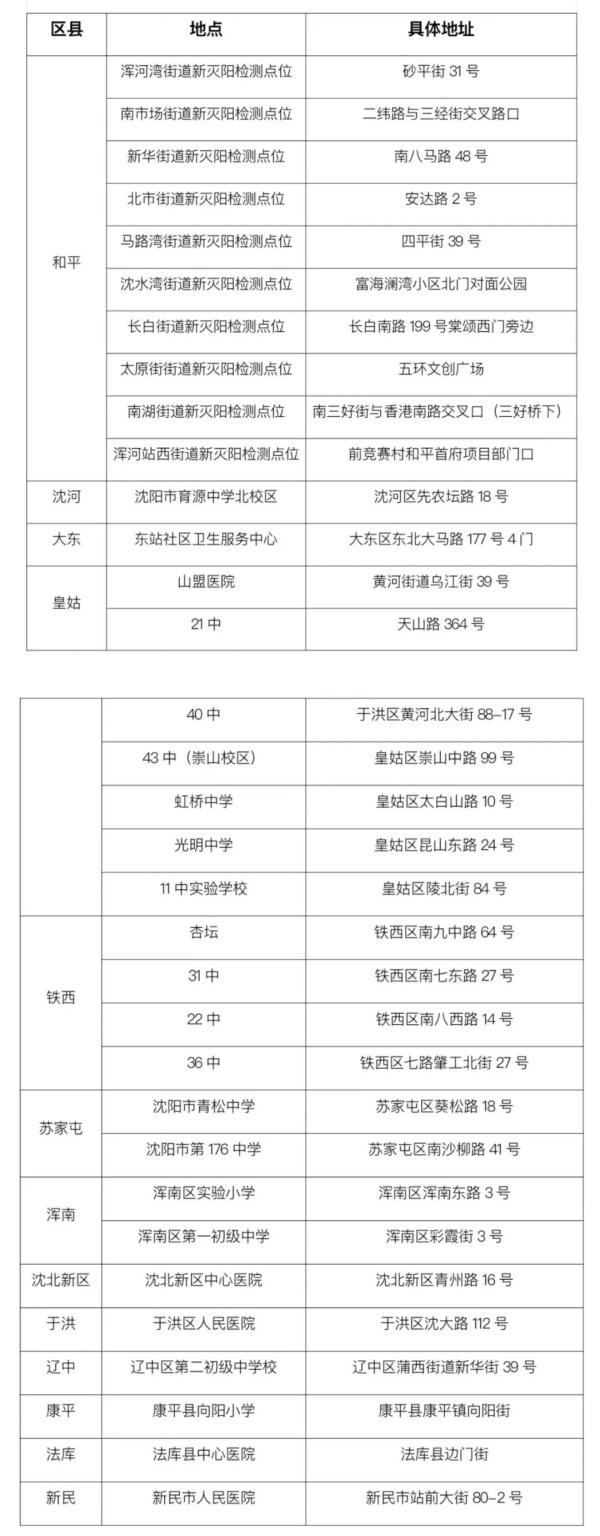
附件1
2023年沈阳市研考
核酸检测点汇总表
各检测点开放时间:12月21日8:00至17:00

附件2
2023年沈阳市研考报考点联系方式

转自:沈阳发布
点击右上角
微信好友
朋友圈

点击浏览器下方“
”分享微信好友Safari浏览器请点击“
”按钮

点击右上角
QQ

点击浏览器下方“
”分享QQ好友Safari浏览器请点击“
”按钮
