“我一勺三花淡奶!”大哥陷入了沉思…

2022-09-26 17:45来源: 济南经济广播fm90.9

调查问题加载中,请稍候。
若长时间无响应,请刷新本页面

  “我一勺三花淡奶,白不大哥”

  大哥陷入了沉思......

“我一勺三花淡奶!”大哥陷入了沉思…

  最近网上很火的梗

  想必大家都刷到过

  一时间引发社会焦虑

  再次掀起对食品安全的广泛热议

“我一勺三花淡奶!”大哥陷入了沉思…

  食品添加剂本身“无害”

  但不按照国家标准使用食品添加剂

  或者加入了非法添加物

  就可能对健康造成损害

  如:牛奶中加入三聚氰胺

  火锅底料中加入罂粟壳等

  这类非法添加行为性质恶劣

  涉嫌生产销售有毒有害食品等犯罪行为

  今天小编就从非法添加的角度

  聊聊食品安全的问题

  案例一:

  2022年5月底,北京警方接事主马某报警称其侄女误食自己购买的减肥产品——某减肥巧克力后身体不适,在就医过程中意外发现该减肥巧克力内含有西布曲明成分。

  后警方立即开展调查,顺藤摸瓜,最终查获涉案嫌疑人李某,并依法对其刑事拘留。

“我一勺三花淡奶!”大哥陷入了沉思…

  案例二:

  2022年6月底,北京警方接到线索称,有人涉嫌通过网络生产销售有毒有害物质食品,根据线索,警方破获一起生产、销售有毒、有害食品案,查获李某和李某某二人,该二人通过网络销售保健品“鹿鞭肾宝”,经鉴定,该保健品中含有西地那非成分。

  最终二人因涉嫌销售有毒有害食品罪被刑事拘留。

  这两起都是食品非法添加中常见的案件。

  据统计,北京警方近5年破获生产销售有毒有害食品案470余起,占侦办的食药类刑事案件总数的接近1/4。

  相关法条及司法解释

  《刑法》第一百四十四条 【生产、销售有毒、有害食品罪】在生产、销售的食品中掺入有毒、有害的非食品原料的,或者销售明知掺有有毒、有害的非食品原料的食品的,处五年以下有期徒刑,并处罚金;对人体健康造成严重危害或者有其他严重情节的,处五年以上十年以下有期徒刑,并处罚金;致人死亡或者有其他特别严重情节的,处十年以上有期徒刑、无期徒刑或者死刑,并处罚金或者没收财产。

  根据2022年1月1日起施行的《最高人民法院、最高人民检察院关于办理危害食品安全刑事案件适用法律若干问题的解释》(以下简称《解释》)第九条规定,下列物质应当认定为刑法第一百四十四条规定的“有毒、有害的非食品原料”:

  (一)因危害人体健康,被法律、法规禁止在食品生产经营活动中添加、使用的物质;

  (二)因危害人体健康,被国务院有关部门列入《食品中可能违法添加的非食用物质名单》《保健食品中可能非法添加的物质名单》和国务院有关部门公告的禁用农药、《食品动物中禁止使用的药品及其他化合物清单》等名单上的物质;

  (三)其他有毒、有害的物质。

  此外,《解释》中也明确规定,在食品生产、销售、运输、贮存等过程中,掺入有毒、有害的非食品原料,或者使用有毒、有害的非食品原料生产食品的;

  在食用农产品种植、养殖、销售、运输、贮存等过程中,使用禁用农药、食品动物中禁止使用的药品及其他化合物等有毒、有害的非食品原料的;

  在保健食品或者其他食品中非法添加国家禁用药物等有毒、有害的非食品原料的,以生产、销售有毒、有害食品罪定罪处罚。

  非法添加物“黑名单”

  国务院有关部门分批次公布了非法添加名单,包括可能在食品中“违法添加的非食用物质”“易滥用的食品添加剂”,以及禁止(停用)和部分禁止使用的农药名单。

  (一)食品中可能违法添加的非食用物质和易滥用的食品添加剂名单

  【1.食品中可能违法添加的非食用物质名单(第1-5批)】

“我一勺三花淡奶!”大哥陷入了沉思…

  【2.食品中可能滥用的食品添加剂品种名单(第1-5批)】

“我一勺三花淡奶!”大哥陷入了沉思…

  【3.食品中可能违法添加的非食用物质和易滥用的食品添加剂名单(第6批)】

“我一勺三花淡奶!”大哥陷入了沉思…

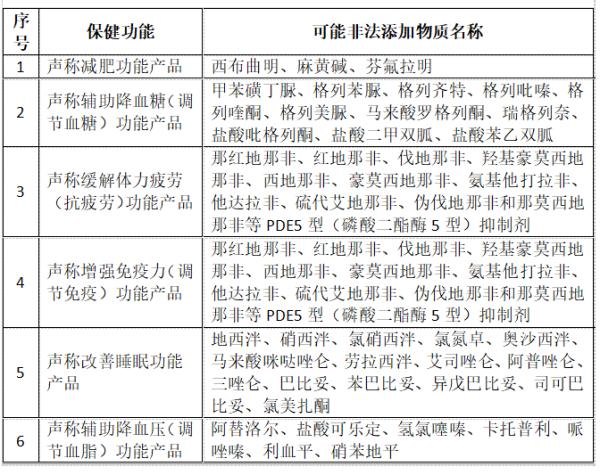
  (二)保健食品中可能非法添加的物质名单

“我一勺三花淡奶!”大哥陷入了沉思…

  (三)食品动物中禁止使用的药品及其他化合物清单

“我一勺三花淡奶!”大哥陷入了沉思…

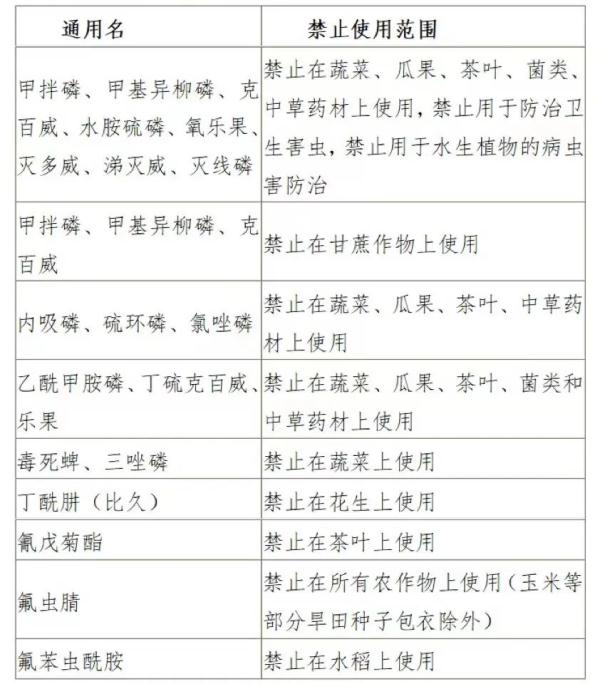
  (四)禁限用农药名录

  【1.禁止(停止)使用的农药(46种)】

“我一勺三花淡奶!”大哥陷入了沉思…

  【2.在部分范围禁止使用的农药(20种)】

“我一勺三花淡奶!”大哥陷入了沉思…

  从三花淡奶“黑科技”

  到食品非法添加“黑名单”

  此“黑”非彼“黑”

  在此郑重提醒

  任何生产企业和从业人员要牢固树立法治意识,依法依规生产经营,莫存侥幸心理,法律红线不可触碰。

  同时,广大群众如发现食品中非法添加的行为和线索,及时拨打110进行举报。

  综合:平安北京

[责任编辑: ]
阅读剩余全文(
为你推荐
10月10日,游客在位于北京三眼井胡同的胡同美术馆参观展览《镜观·曼波》。
11
近日,位于天津地铁4号线东南角站的天津卫故城东城墙遗址文物展厅正式开放,展厅内21米长的城墙遗址层次分明,让乘客在出行时也能了解天津历史。
11
10月10日,一列装载25个集装箱轻工产品的X8666次快速多式联运班列从福建省泉州市黄塘铁路货场驶出,以最高120公里时速开往重庆团结村站。
11
当日,中华人民共和国第十五届运动会、全国第十二届残疾人运动会暨第九届特殊奥林匹克运动会火种采集仪式在广东省广州市举行。当日,中华人民共和国第十五届运动会、全国第十二届残疾人运动会暨第九届特殊奥林匹克运动会火种采集仪式在广东省广州市举行。
10
经测算,假日8天,全国国内出游8.88亿人次,较2024年国庆节假日7天增加1.23亿人次;国内出游总花费8090.06亿元,较2024年国庆节假日7天增加1081.89亿元。经测算,假日8天,全国国内出游8.88亿人次,较2024年国庆节假日7天增加1.23亿人次;国内出游总花费8090.06亿元,较2024年国庆节假日7天增加1081.89亿元。
10
10月2日,工作人员在中国邮政集团有限公司甘肃省张掖市分公司邮件处理中心智能分拣流水作业线上工作。新华社发(沈冬兵摄)  10月2日,中国邮政集团有限公司河北省遵化市分公司的工作人员在分拣快递包裹(无人机照片)。
10
国庆中秋假期最后一天,各地迎来返程高峰。国庆中秋假期最后一天,各地迎来返程高峰。国庆中秋假期最后一天,各地迎来返程高峰。国庆中秋假期最后一天,各地迎来返程高峰。国庆中秋假期最后一天,各地迎来返程高峰。
09
国庆中秋长假期间,由沈阳的老厂房、老仓库改造的文创园和游乐场人头攒动。国庆中秋长假期间,由沈阳的老厂房、老仓库改造的文创园和游乐场人头攒动。国庆中秋长假期间,由沈阳的老厂房、老仓库改造的文创园和游乐场人头攒动。
09
秋日清晨,初升的太阳照在湖北省麻城市龟峰山景区的奇峰怪石上,勾勒出“龟峰旭日”的壮丽景象。秋日清晨,初升的太阳照在湖北省麻城市龟峰山景区的奇峰怪石上,勾勒出“龟峰旭日”的壮丽景象。
09
10月7日,国庆中秋假期进入尾声,各地返程客流攀升。10月7日,国庆中秋假期进入尾声,各地返程客流攀升。10月7日,国庆中秋假期进入尾声,各地返程客流攀升。10月7日,国庆中秋假期进入尾声,各地返程客流攀升。
08
载入更多资讯
返回
返回

点击右上角微信好友

朋友圈

点击浏览器下方“”分享微信好友Safari浏览器请点击“”按钮

点击右上角QQ

点击浏览器下方“”分享QQ好友Safari浏览器请点击“”按钮