按照市委市政府统一部署,
昨天起实施了
浦东、浦南及毗邻区域
的核酸筛查和区域管控工作,
总体平稳有序。
累计组织1.7万名采样人员,设置6300个采样点,得到了江苏、浙江两省的大力支持。截至28日24时,共筛查超过826万人。
封控期间足不出户
是指不出家门吗?
今天(3月29日)上午举行的市疫情防控工作新闻发布会上,有记者提问:本市新一轮的核酸筛查中要求风控期间足不出户,足不出户这四个字应该怎么理解?核酸筛查时要注意些什么?
市卫生健康委一级巡视员吴乾渝表示,这一轮核酸筛查要求封控地区居民足不出户,指的就是不出家门,不要走出家门到楼道、地下车库、露天区域等小区户外空间活动,比如散步运动、聚集攀谈、遛宠物等。居民要拿快递、扔垃圾,可以由小区物业或志愿者上门协助。

再次提醒,请大家分批、有序参加核酸检测,戴好口罩、保持距离,防止交叉感染。
今天早晨
封控所在的多个区发出通告
提醒居民朋友们保持足不出户!
金山区
据"金山发布"消息,尽管今天没有核酸采样安排,但请您依旧保持足不出户,不要离开家门,更不要在小区内散步、遛狗等,以防出现病毒传播。

浦东区
据"浦东发布"消息,除根据所在街镇、小区(村组)的统一组织安排,在指定时间段到指定点位做核酸采样外,所有人员不得擅自走出家门到楼道、地下车库、露天区域等小区(村组)内户外空间活动(包括散步遛弯、运动健身、逗遛宠物、集聚攀谈、吸烟晾晒等),邻里间不串门、不聚会、不聚餐,不握手、不逗留、不寒喧。

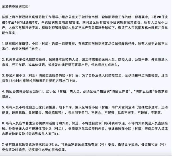
奉贤区
据"上海奉贤"消息,所有人员不得擅自走出家门到楼道、地下车库、露天区域等小区(村组)内户外空间活动(包括散步遛弯、运动健身、逗遛宠物、集聚攀谈、吸烟晾晒等),邻里间不串门、不聚会、不聚餐,见面不握手、不逗留、不寒喧。
所有人员应本着生活必需原则适度订购外卖、快递,不得擅自出家门取外卖和快递,不得同外卖快递人员直接接触。外卖快递人员不得进住宅小区(村组),保障基本生活必需的外卖、快递由所在小区(村组)防疫工作人员或志愿者协助收取并分送到收件人家门口。

闵行区
据"今日闵行"消息,除根据所在街镇、小区(村组)的统一组织安排,在指定时间段到指定点位做核酸采样外,所有人员不得擅自走出家门到楼道、地下车库、露天区域等小区(村组)内户外空间活动(包括散步遛弯、运动健身、逗遛宠物、集聚攀谈、吸烟晾晒等),自觉做到足不出户。

综合上海发布、各区官方微信公众号
点击右上角
微信好友
朋友圈

点击浏览器下方“
”分享微信好友Safari浏览器请点击“
”按钮

点击右上角
QQ

点击浏览器下方“
”分享QQ好友Safari浏览器请点击“
”按钮
