3月29日,有消费者发帖表示,其在浙江杭州一金匠寿司门店就餐时,看见一只老鼠在回转寿司的传送带上奔跑。

视频显示,有老鼠在回转寿司传送带上跑过,旁边就是供顾客食用的寿司。

还有消费者发帖称,这是“噩梦级别的食品安全事故”“想起这个画面就恶心,胃里翻江倒海”。

对此,门店工作人员回应,公共视频显示老鼠系由店外跑进前场,发现情况后,门店当即对所有顾客进行免单,并暂停营业全面开展消杀工作,所有食材也全部废弃。
事发后,金匠寿司发布致歉声明,称已经将当日所有食材全部废弃,对用餐顾客进行免单,该门店即日起暂停营业。

现场已将发现的鼠类捕获,鉴定为黄胸鼠,因周边餐饮店较多,初步判断,入侵涉事门店概率较大。


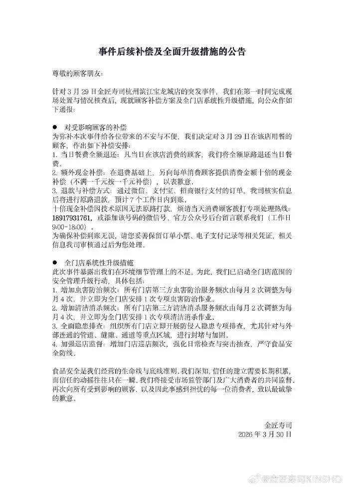
3月30日下午,金匠寿司发布关于事件后续赔偿及全面升级措施的公告称,对在3月29日在该店用餐的顾客,除全额返还当日餐费外,还另向每单顾客提供消费金额十倍的现金补偿(不满1000元按1000元补偿),以表歉意。此外,金匠寿司已启动全门店范围的安全管理升级行动,将增加虫害防治频次和清洁消杀频次等,严守食品安全防线。

综合:新闻晨报 百姓关注 @金匠寿司KINSHO
点击右上角
微信好友
朋友圈

点击浏览器下方“
”分享微信好友Safari浏览器请点击“
”按钮

点击右上角
QQ

点击浏览器下方“
”分享QQ好友Safari浏览器请点击“
”按钮
