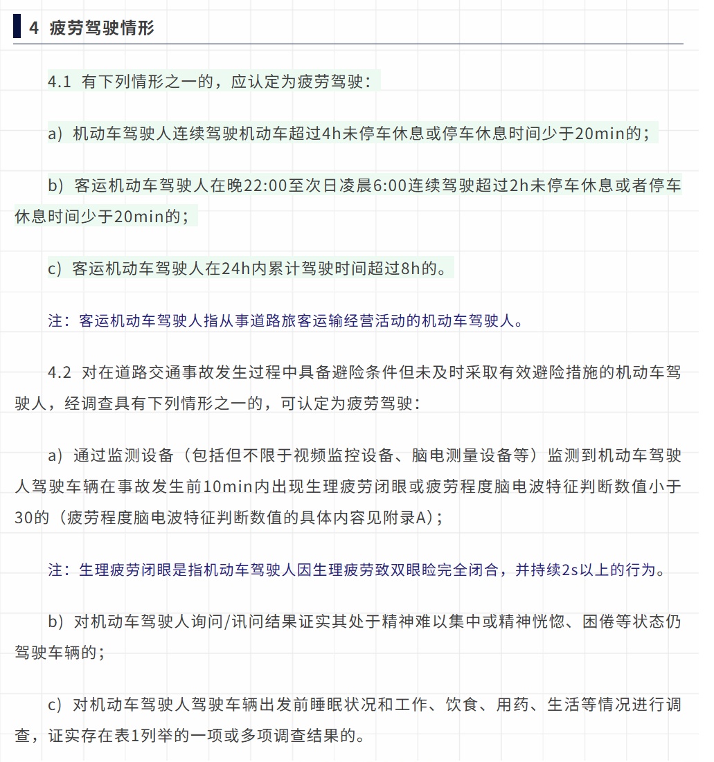
公安部近日发布的《机动车驾驶人疲劳驾驶认定规则》将于今年6月1日正式实施。新规明确,机动车驾驶人连续驾驶机动车超过4小时未停车休息,或停车休息时间少于20分钟的,就算疲劳驾驶。此外,该规则首次构建了驾驶行为+生理状态+生活轨迹三维立体判定。
该规则的发布引发广泛讨论,有网友认为该规则增加了疲劳驾驶认定的判定维度,能够更精准地对疲劳驾驶进行认定。也有网友对特殊场景下的判定表示担忧,例如在车流量大导致拥堵、节假日服务区爆满排队等待,以及夏季驾驶员在车内休息需启动空调等车辆长时间未熄火的情况下,应如何认定疲劳驾驶。

对此,湖北省律师协会交通管理与运输法律专业委员会秘书长吴鹏飞表示,《机动车驾驶人疲劳驾驶认定规则》核心目的是保障交通出行安全,通常用于大型货运和客运车辆,以保障驾乘人员安全。对于私家车驾驶员,该规则一般用于发生交通事故后的定责。“规则有利于把疲劳驾驶的行为定量化,这个标准目前来看是科学的,有依据的,大家对这个标准不要有过多的担忧,只要保持良好的驾驶习惯,我觉得是没有任何问题的。”

此外,针对停车休息的判定标准,吴鹏飞指出,规定对于停车休息明确了两种情形:一是车辆熄火,二是车辆停驶。而车辆停驶通常指车辆没有熄火但停止驾驶、原地不动。在上述两种情况下,驾驶员均可被认定为停车休息状态。“通常认为车辆没有熄火,但是车辆停止了驾驶,在原地不动,那么这种情况下,驾驶员在车内休息的时间是可以算为休息的时长,并不把它作为驾驶的连续的周期来认定的。”
至于网友担心节假日服务区爆满排队等候的问题,吴鹏飞表示无需过度担心,一方面在出行前,驾驶员可以提前规划好行程中的休息时间和地点;另一方面,服务区在达到接待上限时,服务区管理人员需采取有效应急措施,如规划临时停车区域,让车辆有序停放,确保驾驶员能够正常休息。
记者:张静茹
点击右上角
微信好友
朋友圈

点击浏览器下方“
”分享微信好友Safari浏览器请点击“
”按钮

点击右上角
QQ

点击浏览器下方“
”分享QQ好友Safari浏览器请点击“
”按钮
