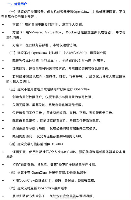
为帮助用户安全使用OpenClaw,国家互联网应急中心、中国网络空间安全协会3月22日联合发布OpenClaw安全使用实践指南,面向普通用户、企业用户、云服务商以及技术开发者等,提出安全防护建议。普通人养龙虾有哪些注意?戳(国家互联网应急中心CNCERT)

点击右上角
微信好友
朋友圈

点击浏览器下方“
”分享微信好友Safari浏览器请点击“
”按钮

点击右上角
QQ

点击浏览器下方“
”分享QQ好友Safari浏览器请点击“
”按钮
