今年“3·15”国际消费者权益日
号称“鸡蛋界的LV”的黄天鹅
陷入“塌房”危机
3月13日
知名打假人王海团队公开爆料称
送检了胖东来卖的十款鸡蛋
均检出人工角黄素(斑蝥黄)
直指品牌涉嫌虚假宣传
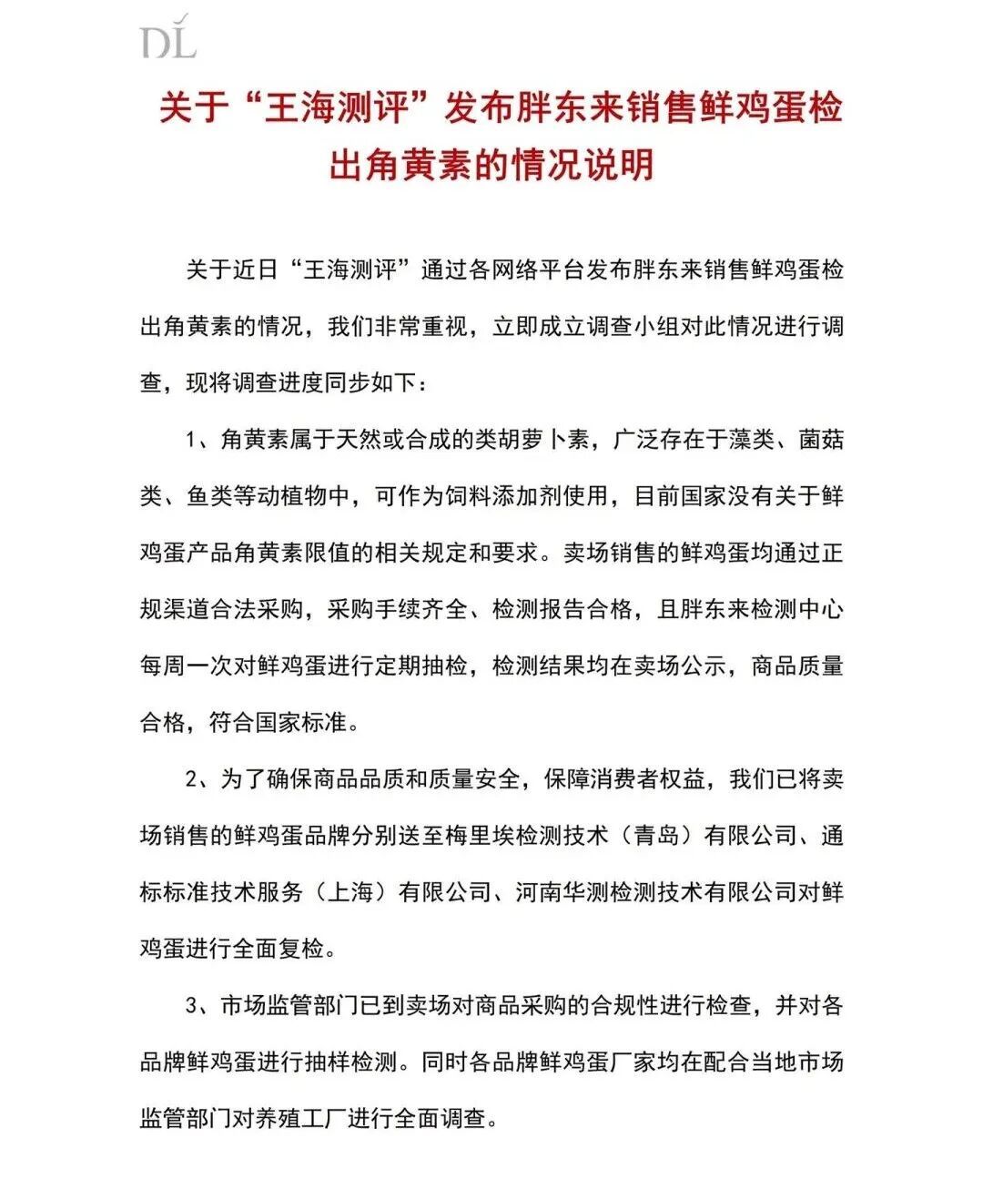
3月15日晚,胖东来发文回应关于博主“王海测评”发布其销售鲜鸡蛋检出角黄素一事,称目前市场监管部门的相关调查以及第三方复检还未出结果,如果最终的调查结果显示鲜鸡蛋存在问题,会第一时间公示结果,并立即启动下架召回程序,依法承担相应法律责任。如果没有问题,胖东来也将坚决依法诉讼维权,追究此次事件中个人、自媒体、平台的法律责任。
同天晚上,黄天鹅品牌所属公司凤集食品集团有限公司(以下简称黄天鹅)发布声明,全面否认人工添加该成分,称检出微量角黄素为天然本底含量,并非人工添加。

知名打假人王海爆料
胖东来所售鸡蛋涉嫌虚假宣传
3月13日,博主“王海测评”发视频称,许昌胖东来超市的鸡蛋检测出一种名为角黄素(斑蝥黄)的人工色素,含量为9.54mg/kg,超出农业农村部发布的《饲料添加剂安全使用规范》蛋禽类饲料中斑蝥黄允许的最大添加量8mg/kg,存在一定的食用安全隐患。


记者注意到,认证信息为“许昌市胖东来超市有限公司”的账号“胖东来超市客服”,在上述视频评论区做出了回复,称胖东来已经关注到该视频,非常重视。视频中提到的角黄素“超标”问题,目前国家并没有关于生蛋产品角黄素限值的相关规定和要求,博主使用仅针对饲料添加剂的《饲料添加剂安全使用规范》作为评判依据,衡量生蛋产品中角黄素的含量,得出含量“超标”的结论,适用标准错误,缺乏法律和标准依据,已给社会公众造成误导,同时也对鸡蛋市场的正常秩序产生不良影响,请立即停止侵权行为。

3月14日,许昌市市场监管局表示已受理投诉,将在15个工作日内公布调查结果。律师分析,角黄素允许作为饲料着色剂使用,我国未规定鲜蛋中该物质残留限量,相关食品添加剂标准不适用于此情形。

3月15日晚,胖东来和黄天鹅接连就此事发声。
胖东来在情况说明中称,已将卖场销售的鲜鸡蛋品牌分别送至3家检测公司进行复检。市场监管部门也已到卖场对商品采购的合规性进行检查,并对各品牌鲜鸡蛋进行抽样检测。


同时,黄天鹅品牌所属公司凤集食品集团有限公司(以下简称黄天鹅)发布声明,全面否认人工添加该成分,称检出微量角黄素为天然本底含量,并非人工添加。

值得注意的是,在声明中,虽然黄天鹅否认了人工添加角黄素,但同时也承认了给蛋黄“染色”,即每年投入超千万元采购万寿菊、辣椒等天然植物提取物作为色素原料。
定位高端可生食
年销售额近20亿元
作为国内可生食鸡蛋赛道的标杆品牌,黄天鹅自2019年面世以来,打破国内鸡蛋市场“有品类无品牌、低价同质化”的格局,锚定高端可生食鸡蛋核心定位,目标客群聚焦追求品质生活的都市家庭、宝妈群体及餐饮高端商户,主打“安全、无腥、营养、可生食”的差异化价值,快速抢占消费升级红利。
定价层面,黄天鹅彻底跳出传统鸡蛋价格带,单枚售价稳定在2~3元,部分高端礼盒款单枚可达3.5元以上,价格是普通散装鸡蛋的3~4倍,被业内称为“鸡蛋界的LV”。目前,该品牌线上覆盖京东、天猫、抖音等主流电商平台,线下进驻盒马、胖东来、Ole'等高端商超,渠道布局全面贴合高端消费场景。
公开数据显示,2024年国内可生食鸡蛋市场规模突破120亿元,年复合增长率超25%,黄天鹅作为头部品牌,占据近三成市场份额。黄天鹅品牌年销售额已突破18亿元,多年蝉联京东、天猫双平台可生食鸡蛋类目销量冠军,在1.5元/枚以上高端鸡蛋价格带,市场占有率遥遥领先。
截至发稿,黄天鹅在视频号、淘宝等多个平台进行直播,仍在进行产品售卖。其中,视频号主播称,“要抓住这波泼天的流量”。

综合自中国食品安全报、黄天鹅、胖东来商贸集团有限公司等
点击右上角
微信好友
朋友圈

点击浏览器下方“
”分享微信好友Safari浏览器请点击“
”按钮

点击右上角
QQ

点击浏览器下方“
”分享QQ好友Safari浏览器请点击“
”按钮
