3月2日凌晨,有网友发现豆瓣发放大额优惠券,用户可叠加实现“满200减200”的折扣,引发网友抢购,豆瓣豆品所售的多个商品显示已下架或售罄。

网传截图
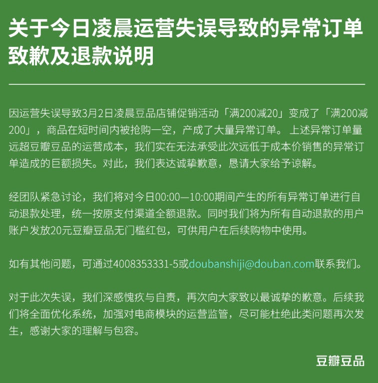
2日中午,豆瓣豆品发文致歉:因运营失误导致3月2日凌晨豆品店铺促销活动“满200减20”变成了“满200减200”,商品在短时间内被抢购一空,产成了大量异常订单。
豆瓣豆品称,上述异常订单量远超豆瓣豆品的运营成本,“我们实在无法承受此次远低于成本价销售的异常订单造成的巨额损失。对此,我们表达诚挚歉意,恳请大家给予谅解。”
豆瓣豆品方面表示,将对今日00:00至10:00期间产生的所有异常订单进行自动退款处理,统一按原支付渠道全额退款,“同时我们将为所有自动退款的用户账户发放20元豆瓣豆品无门槛红包,可供用户在后续购物中使用。”
对于此次失误,豆瓣豆品方面称深感愧疚与自责,“后续我们将全面优化系统,加强对电商模块的运营监管,尽可能杜绝此类问题再次发生,感谢大家的理解与包容。”

转自:央视新闻客户端
点击右上角
微信好友
朋友圈

点击浏览器下方“
”分享微信好友Safari浏览器请点击“
”按钮

点击右上角
QQ

点击浏览器下方“
”分享QQ好友Safari浏览器请点击“
”按钮
