有一种让人揪心的病,孩子生下来后,不跟人眼神交流,不会说话,总是重复做同一个动作——这是孤独症的典型表现。很多这样的孩子,大脑里都有一个共同的“bug”:一个叫CHD3的基因,在复制的时候“写错”了一个地方。

2月19日凌晨,国际顶级科学期刊《自然》刊登了由上海交通大学医学院附属新华医院发育行为儿童保健科及教育部-上海市环境与儿童健康重点实验室教授李斐、副研究员杨侃团队,与上海交通大学医学院松江研究院研究员仇子龙团队、复旦大学脑科学转化研究院研究员程田林团队和中国科学院分子细胞科学卓越创新中心李劲松院士团队通力合作完成的一项新成果:他们发明了一种办法,能钻进大脑里,把这个“错字”精准改回来。

为了搞清楚这个办法管不管用,科学家先用小鼠做了一个“模拟病人”。他们让小鼠带上和人类患者一模一样的基因错误。结果,这些小鼠也“病了”——它们不搭理同伴,学东西很慢,走路摇摇晃晃。
随后,研究人员给小鼠打了一针。这一针里,装着一种特别设计的“基因修理工具”。它就像一个极小的工匠,能自己找到大脑里那个出错的基因位置。神奇的地方在于,它不像以前的一些技术要把DNA剪断,而是像用橡皮擦掉一个错别字,直接把出错的地方悄悄改对。

修复结果显示,那些原来躲在角落里的小鼠,开始主动去找别的同伴玩了;它们能记住哪个东西是新出现的,学习迷宫的速度也追上了正常小鼠。
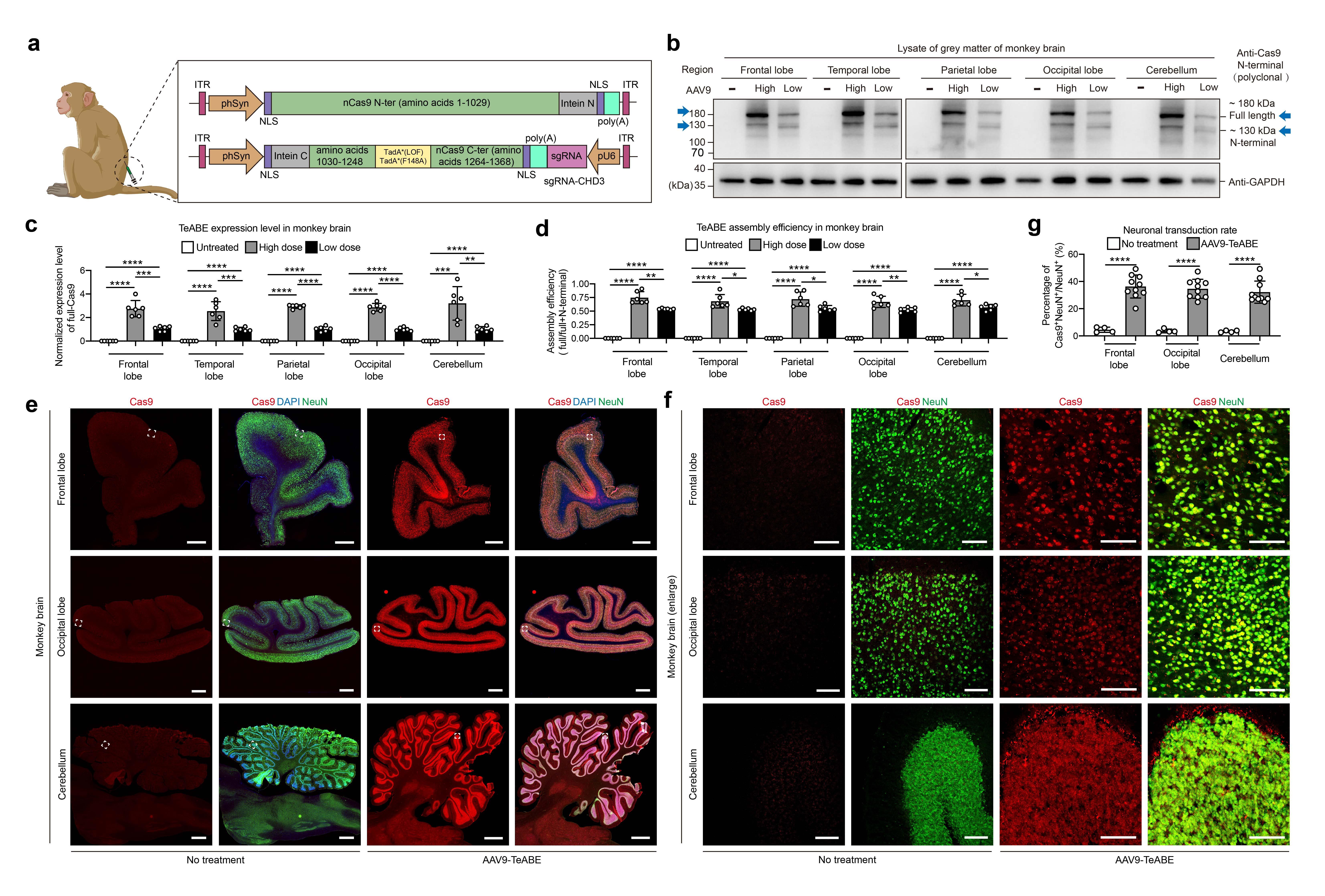
这种疗法要真的用到人身上,安全是第一位的。研究人员仔细排查了小鼠的整个基因图谱,发现这个工具非常“守规矩”,几乎只修它该修的地方,没有乱改。为了更保险,他们还在和人类更接近的猴子身上做了实验。结果显示,这个工具同样能在猴子的脑子里找到目标,完成工作。

研究人员坦言,从动物到真正能用到病人身上,还有很长的路要走,很多细节需要打磨。但这毕竟是在大脑这个最精密的器官里,成功“修正”了一个导致疾病的基因错误。对于无数被这类疾病困扰的家庭来说,这可能是通向希望的第一道曙光。
(总台记者 王殿甲)
点击右上角
微信好友
朋友圈

点击浏览器下方“
”分享微信好友Safari浏览器请点击“
”按钮

点击右上角
QQ

点击浏览器下方“
”分享QQ好友Safari浏览器请点击“
”按钮
